电脑桌面
添加内谋知识网--内谋文库,文书,范文下载到电脑桌面
安装后可以在桌面快捷访问

2023-2024学年江苏省连云港市灌云县化学九上期中学业质量监测模拟试题含解析.doc

2023-2024学年江苏省连云港市灌云县化学九上期中学业质量监测模拟试题含解析.doc_第1页
1/13
2023-2024学年江苏省连云港市灌云县化学九上期中学业质量监测模拟试题含解析.doc_第2页
2/13
2023-2024学年江苏省连云港市灌云县化学九上期中学业质量监测模拟试题含解析.doc_第3页
3/13
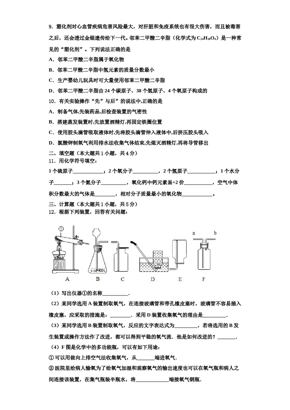
2023-2024学年江苏省连云港市灌云县化学九上期中学业质量监测模拟试题监测模拟试题考生须知:1.全卷分选择题和非选择题两部分,全部在答题纸上作答。选择题必须用2B铅笔填涂;非选择题的答案必须用黑色字迹的钢笔或答字笔写在“答题纸”相应位置上。2.请用黑色字迹的钢笔或答字笔在“答题纸”上先填写姓名和准考证号。3.保持卡面清洁,不要折叠,不要弄破、弄皱,在草稿纸、试题卷上答题无效。一、单选题(本大题共10小题,共20分)1.下列图象能正确反映对应变化关系的是的质量()A.用酒精灯加热一定质量的高锰酸钾固体B.向盛有少量二氧化锰的烧杯中不断加入过氧化氢溶液C.一定质量的石灰石中不断加入盐酸D.利用红磷燃烧测定空气中氧气的含量(打开止水夹前)2.建立宏观和微观之间的联系是化学学科特有的思维方式,下列对宏观事实的微观解释错误的是()宏观现象微观解释A水沸腾时能掀开壶盖分子的大小随温度的升高而增大B湿衣服在太阳晒着的地方干得快说明分子的运动速率与温度有关C6000mL氮气可以压缩在40mL钢瓶中增大压强可以减小分子间间隔D电解水生成氢气和氧气分子在化学变化中可以再分A.AB.BC.CD.D3.在下列变化中,属于分解反应的是:B.石蜡在空气中燃烧A.分离液态空气C.给高锰酸钾加热D.红磷在空气中燃烧4.下列元素中,属于金属元素的是A.氖B.氮C.锌D.磷5.“建设美丽中国”是新时代的目标。下列做法不符合这一理念的是()A.实时监测工厂排放的废气B.施用大量农药以减少植物病虫害C.生活垃圾定时定点分类回收D.绿色出行,积极践行低碳生活6.近期,英国《自然》杂志刊发了材料领域的最新研宄成果---一科学家找到了接近常温的超导材料“超氢化镧”。下列有关镧的说法错误的是()A.镧是金属元素B.元素符号是LaC.中子数是57D.相对原子质量是138.97.下列对水的认识正确的是()A.生活中常用煮沸的方法将硬水转化为软水B.保护水资源要禁止使用化肥、农药C.电解水时正极端玻璃管中有氢气生成D.任何物质都能溶于水8.20l0年4月5日,科学家成功合成了第117号新元素,填补了第116号和118号元素之间的空缺.推测该元素为117号元素的依据是()A.质子数B.中子数C.电子数D.中子数和质子数9.塑化剂对心血管疾病危害风险最大,对肝脏和免疫系统也有很大伤害,而且被毒害之后,还会透过金银遗传给下一代。邻苯二甲酸二辛脂(化学式为C24H38O4)是一种常见的“塑化剂”。下列说法正确的是A.邻苯二甲酸二辛脂属于氧化物B.邻苯二甲酸二辛脂中氢元素的质量分数最小C.生产婴幼儿玩具时可大量使用邻苯二甲酸二辛脂D.邻苯二甲酸二辛脂由24个碳原子、38个氢原子、4个氧原子构成的10.有关实验操作“先”与后”的说法中,正确的是A.制备气体,先装药品,后检查装置的气密性B.搭建蒸发装置时,先放置酒精灯,再固定铁圈位置C.使用胶头滴管吸取液体时,先将胶头滴管伸入液体中,后挤压胶头吸入D.氯酸钾制氧气利用排水法收集气体结束,先熄灭酒精灯,再将导管移出二、填空题(本大题共1小题,共4分)11.用化学符号填空:1个硫原子____________;2个氧分子__________,2个氢原子___________;1个水分子_______;3个氮分子__________,氧化钙中钙元素显+2价___________,空气中体积分数最大的气体是________,相对分子质量最小的氧化物____________。三、计算题(本大题共1小题,共5分)12.根据下列装置,回答有关问题:(1)写出仪器①的名称__________.(2)某同学选用A装置制取氧气,在连接玻璃管和带孔橡皮塞时,玻璃管不容易插入橡皮塞,应采取的措施是:________.采用D装置收集氧气的理由是_________.(3)某同学选用B装置制取氧气,反应的文字表达式为_________,若将选用的B发生装置或操作方法作了改进,都可以得到平稳的氧气流.他是如何改进的?_______.(4)F图是化学中的多功能瓶,可以有如下用途:①可以用做向上排空气法收集氧气,从_______端进氧气.②医院里给病人输氧为了给氧气加湿和观察氧气的输出速度也可以在氧气瓶和病人之间连接该装置,在集气瓶装半瓶水,将_____________端接氧气钢瓶.四、简答题(本大题共2小题,共8分)13.实...

1、当您付费下载文档后,您只拥有了使用权限,并不意味着购买了版权,文档只能用于自身使用,不得用于其他商业用途(如 [转卖]进行直接盈利或[编辑后售卖]进行间接盈利)。
2、本站所有内容均由合作方或网友上传,本站不对文档的完整性、权威性及其观点立场正确性做任何保证或承诺!文档内容仅供研究参考,付费前请自行鉴别。
3、如文档内容存在违规,或者侵犯商业秘密、侵犯著作权等,请点击“违规举报”。

碎片内容

2023-2024学年江苏省连云港市灌云县化学九上期中学业质量监测模拟试题含解析.doc

您可能关注的文档

确认删除?