电脑桌面
添加内谋知识网--内谋文库,文书,范文下载到电脑桌面
安装后可以在桌面快捷访问

2023-2024学年江苏省连云港海州区七校联考化学九年级第一学期期末预测试题含解析.doc

2023-2024学年江苏省连云港海州区七校联考化学九年级第一学期期末预测试题含解析.doc_第1页
1/12
2023-2024学年江苏省连云港海州区七校联考化学九年级第一学期期末预测试题含解析.doc_第2页
2/12
2023-2024学年江苏省连云港海州区七校联考化学九年级第一学期期末预测试题含解析.doc_第3页
3/12
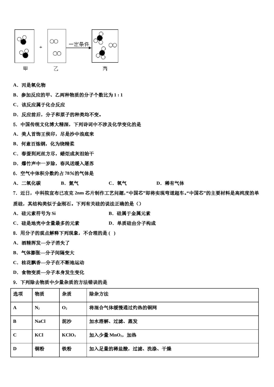
2023-2024学年江苏省连云港海州区七校联考化学九年级第一学期期末预测试题请考生注意:1.请用2B铅笔将选择题答案涂填在答题纸相应位置上,请用0.5毫米及以上黑色字迹的钢笔或签字笔将主观题的答案写在答题纸相应的答题区内。写在试题卷、草稿纸上均无效。2.答题前,认真阅读答题纸上的《注意事项》,按规定答题。一、单选题(本题包括12个小题,每小题3分,共36分.每小题只有一个选项符合题意)1.下列实验设计不能达到实验目的的是实验目的实验设计A除去粗盐中的泥沙将粗盐充分溶解、过滤B除去CO2中混有的少量CO点燃混合气体C鉴别软水和硬水加入肥皂水,观察现象D鉴别铁片和铝片用磁铁吸引A.AB.BC.CD.D2.下列物质用于实验室制取气体,可以直接采用如图所示装置的是()A.用氯酸钾和二氧化锰制取氧气B.用锌粒和稀硫酸制取氢气C.用过氧化氢溶液和二氧化猛制取氧气D.用石灰石和稀硫酸制取二氧化碳3.化学变化的结果是有“新物质”生成。如果把反应物看成是“旧物质”,下面对“新物质”和“旧物质”的理解,正确的是()A.“新物质”是指世界上没有的物质B.“新物质”不会再变成其他物质C.“新物质”就是在组成或结构上与变化前的物质不同的物质D.“新物质”就是与变化前的物质在颜色、状态等方面有所不同的物质4.下图为某化学反应的微观示意图,图中“●”表示硫原子,“”表示氧原子,下列说法中正确的是A.丙是氧化物B.参加反应的甲、乙两种物质的分子个数比为1:1C.该反应属于化合反应D.反应前后,分子和原子的种类均不变。5.中国传统文化博大精深,下列诗词中不涉及化学变化的是A.美人首饰王侯印,尽是沙中浪底来B.何意百炼钢,化为绕精柔C.春蚕到死丝方尽,蜡炬成灰泪始干D.爆竹声中一岁除,春风送暖入屠苏6.空气中体积分数约占78%的气体是A.二氧化碳B.氮气C.氧气D.稀有气体7.近日,中科院宣布已攻克2nm芯片制作工艺问题,“中国芯”即将实现弯道超车。“中国芯”的主要材料是高纯度的单质硅,其结构类似于金刚石。下列有关硅的说法正确的是()A.硅元素符号为SiB.硅属于金属元素C.硅是地壳中含量最多的元素D.单质硅由分子构成8.用分子的观点解释下列现象,不合理的是()A.酒精挥发—分子消失了B.气体膨胀—分子间隔变大C.桂花飘香—分子在不断地运动D.食物变质—分子本身发生变化9.下列除去物质中少量杂质的方法错误的是选项物质杂质除杂方法AN2O2将混合气体缓慢通过灼热的铜网BNaCl泥沙加水溶解、过滤、蒸发CKClKClO3加入少量MnO2,加热D铜粉铁粉加入足量的稀盐酸,过滤、洗涤、干燥A.AB.BC.CD.D10.下列有关实验现象描述正确的是A.一氧化碳在空气中燃烧,产生淡蓝色火焰B.硫在氧气中燃烧,发出明亮的蓝紫色火焰C.木炭在空气中燃烧,生成二氧化碳和水D.氢气在空中燃烧,产生明亮的蓝色火焰11.溶液的知识广泛用于生产、生活中。下列有关溶液说法正确的是()A.碘溶于水得到碘酒B.溶液是均一的、稳定的混合物C.洗涤剂去油污的原理是溶解D.植物油加入水中可得溶液12.下列图象不能正确反映其对应实验操作的是A.向氯化钙和盐酸的混合溶液中加入过量的碳酸钠溶液B.向H2SO4和CuSO4的混合溶液中滴加过量NaOH溶液C.向足量的锌粉、铁粉中分别加入等质量、等浓度的稀硫酸D.电解水实验中,生成的氢气和氧气之间的质量关系二、填空题(本题包括4个小题,每小题7分,共28分)13.粗盐提纯的主要操作如下图所示。(1)实验正确的操作顺序是_____(填序号)。(2)蒸发过程中有固体析出时,食盐水是_____溶液(填“饱和”或“不饱和”)。(3)称量精盐质量时,将精盐放在托盘中的纸上,天平指针偏左,合理的操作是_____。(4)下列说法不正确的是_____。A溶解和过滤过程中玻璃棒的作用相同B蒸发过程中待溶液全部蒸干时停止加热C过滤后得到的滤液为纯净物(5)举出生活中利用过滤原理的例子_____。14.在化学上可以从性质、组成、净化等角度去认识水。(1)水能与许多物质反应,水与CO2反应的化学方程式是___。(2)在如图电解水装置中,a是电源___极,气体②具有的化学性质是___(写1条即可);该实验说明水是由___组成的。(3...

1、当您付费下载文档后,您只拥有了使用权限,并不意味着购买了版权,文档只能用于自身使用,不得用于其他商业用途(如 [转卖]进行直接盈利或[编辑后售卖]进行间接盈利)。
2、本站所有内容均由合作方或网友上传,本站不对文档的完整性、权威性及其观点立场正确性做任何保证或承诺!文档内容仅供研究参考,付费前请自行鉴别。
3、如文档内容存在违规,或者侵犯商业秘密、侵犯著作权等,请点击“违规举报”。

碎片内容

2023-2024学年江苏省连云港海州区七校联考化学九年级第一学期期末预测试题含解析.doc

您可能关注的文档

确认删除?