电脑桌面
添加内谋知识网--内谋文库,文书,范文下载到电脑桌面
安装后可以在桌面快捷访问

2023-2024学年江苏省镇江市外国语化学九年级第一学期期末联考模拟试题含解析.doc

2023-2024学年江苏省镇江市外国语化学九年级第一学期期末联考模拟试题含解析.doc_第1页
1/12
2023-2024学年江苏省镇江市外国语化学九年级第一学期期末联考模拟试题含解析.doc_第2页
2/12
2023-2024学年江苏省镇江市外国语化学九年级第一学期期末联考模拟试题含解析.doc_第3页
3/12
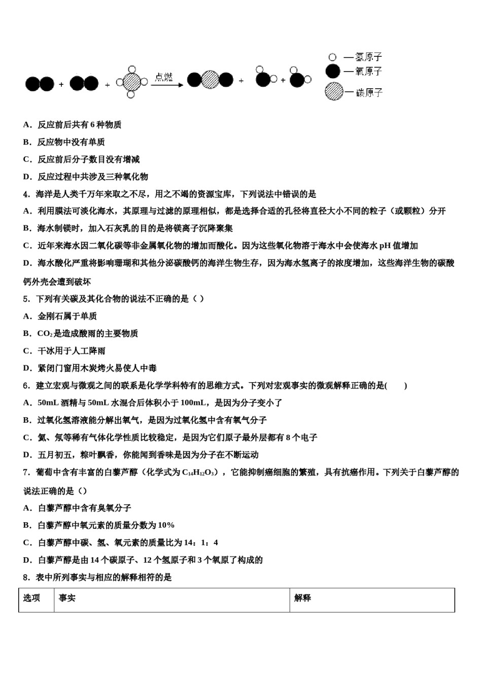
2023-2024学年江苏省镇江市外国语化学九年级第一学期期末联考模拟试题考生请注意:1.答题前请将考场、试室号、座位号、考生号、姓名写在试卷密封线内,不得在试卷上作任何标记。2.第一部分选择题每小题选出答案后,需将答案写在试卷指定的括号内,第二部分非选择题答案写在试卷题目指定的位置上。3.考生必须保证答题卡的整洁。考试结束后,请将本试卷和答题卡一并交回。一、单选题(本大题共15小题,共30分)1.谷氨酸钠是生活中常用的调味料味精的主要成分。下列属于谷氨酸钠化学性质的是A.易溶于水B.略有甜味或咸味C.白色晶性D.光照条件下不分解2.如图是某反应的微观示意图,下列有关该反应的说法不正确的是()A.属于置换反应B.甲的相对分子质量为17C.生成丙和丁的质量比为1:3D.氢元素的化合价在反应前后没有变化3.天然气燃烧反应的微观示意图如图。由图可得到的结论是()A.反应前后共有6种物质B.反应物中没有单质C.反应前后分子数目没有增减D.反应过程中共涉及三种氧化物4.海洋是人类千万年来取之不尽,用之不竭的资源宝库,下列说法中错误的是A.利用膜法可淡化海水,其原理与过滤的原理相似,都是选择合适的孔径将直径大小不同的粒子(或颗粒)分开B.海水制镁时,加入石灰乳的目的是将镁离子沉降聚集C.近年来海水因二氧化碳等非金属氧化物的增加而酸化。因为这些氧化物溶于海水中会使海水pH值增加D.海水酸化严重将影响珊瑚和其他分泌碳酸钙的海洋生物生存,因为海水氢离子的浓度增加,这些海洋生物的碳酸钙外壳会遭到破坏5.下列有关碳及其化合物的说法不正确的是()A.金刚石属于单质B.CO2是造成酸雨的主要物质C.干冰用于人工降雨D.紧闭门窗用木炭烤火易使人中毒6.建立宏观与微观之间的联系是化学学科特有的思维方式。下列对宏观事实的微观解释正确的是()A.50mL酒精与50mL水混合后体积小于100mL,是因为分子变小了B.过氧化氢溶液能分解出氧气,是因为过氧化氢中含有氧气分子C.氦、氖等稀有气体化学性质比较稳定,是因为它们原子最外层都有8个电子D.五月初五,粽叶飘香,你能闻到香味是因为分子在不断运动7.葡萄中含有丰富的白藜芦醇(化学式为C14H12O3),它能抑制癌细胞的繁殖,具有抗癌作用。下列关于白藜芦醇的说法正确的是()A.白藜芦醇中含有臭氧分子B.白藜芦醇中氧元素的质量分数为10%C.白藜芦醇中碳、氢、氧元素的质量比为14:1:4D.白藜芦醇是由14个碳原子、12个氢原子和3个氧原了构成的8.表中所列事实与相应的解释相符的是选项事实解释A金刚石、石墨性质存在明显差异碳原子的种类不同洗涤剂能溶解油污B衣服、餐具上油污可用加入洗涤剂的水洗掉微粒大小发生改变铝表面形成的氧化铝薄膜致密C不同条件下物质会发生三态变化D.DD铝比铁具有更强的抗腐蚀性D.④属于盐A.AB.BC.C9.对下面几种物质的说法,不正确的是①O3②Cu③MnO2④NH4HCO3⑤H2CO3⑥H2SO4A.①②属于单质B.③属于氧化物C.④⑤⑥属于酸10.下列实验装置或操作错误的是A.稀释浓硫酸B.检验CO2是否集满C.除去O2中的CO2D.用于实验室即关即停制取H211.下列基本实验操作的图示错误的是A.检查气密性B.熄灭酒精灯C.取用粉末状固体D.读取液体体积12.长途运输活鱼,常用过氧化钙增氧。CaO2中Ca是+2价,则O的化合价为A.+2B.0C.-2D.-113.下列化学反应方程式书写都正确,但不符合实际的是A.实验室加热氯酸钾(MnO2作催化剂)制氧气:B.用适量稀盐酸除去水垢中的Mg(OH)2:C.用烧碱治疗胃酸过多:D.盛放石灰水的试剂瓶内壁易产生白膜:14.下列化学用语中既能表示一种物质,也表示组成这种物质的元素,还能表示该元素的一个原子的是()A.2N2B.AgC.HD.Mg2+15.大蒜是常见的调味品之一,大蒜中主要成分大蒜素具有消毒杀菌作用。大蒜素的化学式为,下列说法错误的是()A.大蒜素属于化合物B.大蒜素由碳、氢、硫三种元素组成C.大蒜素的一个分子由6个碳原子、10个氢原子和3个硫原子构成D.大蒜素中碳、氢、硫三种元素的质量比为6:10:3二、填空题(本大题共1小题,共6分)16.实验室常用下列装置制取和收集气体。请结合下图回答问题。(1)仪器①的...

1、当您付费下载文档后,您只拥有了使用权限,并不意味着购买了版权,文档只能用于自身使用,不得用于其他商业用途(如 [转卖]进行直接盈利或[编辑后售卖]进行间接盈利)。
2、本站所有内容均由合作方或网友上传,本站不对文档的完整性、权威性及其观点立场正确性做任何保证或承诺!文档内容仅供研究参考,付费前请自行鉴别。
3、如文档内容存在违规,或者侵犯商业秘密、侵犯著作权等,请点击“违规举报”。

碎片内容

2023-2024学年江苏省镇江市外国语化学九年级第一学期期末联考模拟试题含解析.doc

您可能关注的文档

确认删除?