电脑桌面
添加内谋知识网--内谋文库,文书,范文下载到电脑桌面
安装后可以在桌面快捷访问

2023-2024学年江苏省镇江市江南学校九年级化学第一学期期中检测试题含解析.doc

2023-2024学年江苏省镇江市江南学校九年级化学第一学期期中检测试题含解析.doc_第1页
1/10
2023-2024学年江苏省镇江市江南学校九年级化学第一学期期中检测试题含解析.doc_第2页
2/10
2023-2024学年江苏省镇江市江南学校九年级化学第一学期期中检测试题含解析.doc_第3页
3/10
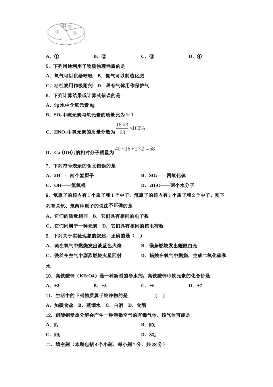
2023-2024学年江苏省镇江市江南学校九年级化学第一学期期中检测试题中检测试题考生请注意:1.答题前请将考场、试室号、座位号、考生号、姓名写在试卷密封线内,不得在试卷上作任何标记。2.第一部分选择题每小题选出答案后,需将答案写在试卷指定的括号内,第二部分非选择题答案写在试卷题目指定的位置上。3.考生必须保证答题卡的整洁。考试结束后,请将本试卷和答题卡一并交回。一、单选题(本题包括12个小题,每小题3分,共36分.每小题只有一个选项符合题意)1.2017年“世界地球日”活动主题为“节约集约利用资源倡导绿色简约生活﹣﹣讲好我们的地球故事”。下列说法不符合主题要求的是()A.农业上采取滴灌的方式可以提高水的利用效益B.将地沟油回收加工为生物柴油以提高资源利用率C.大量使用化肥和农药,以提高农作物的单位产量D.提倡步行、骑自行车和乘公交车等“低碳”出行方式2.规范的实验操作是实验成功的保证。下列实验操作正确的是()A.检验CO2气体B.量取8.6mL液体C.检查装置气密性D.滴加液体3.2007年4月26日晚,北京2008年第29界奥运会火炬及火炬接力传递计划线路在中华世纪坛隆重发布。此次火炬使用的燃料是丙烷(C3H8),其燃烧的化学方程式为:C3H8+5O2xCO2+yH2O其中x,y分别为()A.13B.15C.38D.344.如图为尿素[CO(NH2)2]中各元素质量分数的示意图,其中表示氢元素质量分数()A.①B.②C.③D.④5.下列用途利用了物质物理性质的是A.氧气可以供给呼吸B.氮气可以制造化肥C.活性炭用作吸附剂D.稀有气体用作保护气6.下列计算结果或计算式错误的是A.9g水中含氧元素8gB.SO2中硫元素与氧元素的质量比为1:1C.HNO3中氧元素的质量分数为D.Ca(OH)2的相对分子质量为7.下列符号表示的含义错误的是B.SO4——四氧化硫A.2H——两个氢原子C.OH——氢氧根D.2H2O——两个水分子8.氘原子的核内有1个质子和1个中子,氚原子的核内有1个质子和2个中子。则下列有关氘、氚两种原子的说法不正确的是A.它们的质量相同B.它们具有相同的电子数C.它们同属于一种元素D.它们具有相同的核电荷数9.下列关于实验现象的叙述,正确的是()A.硫在氧气中燃烧发出淡蓝色火焰B.镁条燃烧发出耀眼白光C.铁丝在空气中剧烈燃烧火星四射D.蜡烛在氧气中燃烧,生成二氧化碳和水10.高铁酸钾(KFeO4)是一种新型的净水剂,高铁酸钾中铁元素的化合价是A.+2B.+3C.+6D.+711.生活中的下列物质属于纯净物的是()A.加碘食盐B.蒸馏水C.白酒D.食醋12.硝酸铜受热分解会产生一种污染空气的有毒气体,该气体可能是A.N2B.NO2C.NH3D.SO2二、填空题(本题包括4个小题,每小题7分,共28分)13.“测定空气中氧气的体积分数”是初中化学一个重要的定量实验。化学兴趣小组在老师指导下,设计出如图改进装置。已知白磷比红磷更容易燃烧而消耗氧气。实验刚开始活塞处于20.0mL刻度处。(1)加热白磷,白磷剧烈燃烧,产生大量的_____,同时放出热量,使活塞先向_____移动一小段距离。(2)等一会儿,因为注射器内氧气被消耗,注射器内压强_____(填“变大”或“变小”),活塞最终停在刻度处,据此可算出空气中氧气的体积分数约为_____。(3)该实验所得空气中氧气的体积分数与实际值有偏差,你认为造成偏差的原因可能是_____。14.下面是几种实验室制取气体的发生与收集装置。①写出图中的仪器名称:a___,b____。②制取氧气时A中锥形瓶内应先加入的物质是_____,若忘记加入该物质,其结果是_____(填字母序号)。A.不放出氧气B.放出氧气的速度慢C.放出氧气少D.放出的氧气不纯写出以A为发生装置制取氧气的化学方程式:__________,该反应的基本类型是____。③用加热氯酸钾的方法制取并收集较干燥的氧气时,应选用的装置是____(填序号)。④实验室用氯酸钾制取氧气并用排水法收集,实验结束后,收集到的氧气不纯,其原因是:_____(写一点)。⑤下图依次是实验室制备、收集、验满、验证氧气性质的操作,其中正确的是:____(填字母序号)。若D实验观察不到铁丝剧烈燃烧的现象,可能的原因是____(写一条)。⑥现要制得9.6g氧气,至少需要完全分解氯酸钾的物质的量为______?(写出...

1、当您付费下载文档后,您只拥有了使用权限,并不意味着购买了版权,文档只能用于自身使用,不得用于其他商业用途(如 [转卖]进行直接盈利或[编辑后售卖]进行间接盈利)。
2、本站所有内容均由合作方或网友上传,本站不对文档的完整性、权威性及其观点立场正确性做任何保证或承诺!文档内容仅供研究参考,付费前请自行鉴别。
3、如文档内容存在违规,或者侵犯商业秘密、侵犯著作权等,请点击“违规举报”。

碎片内容

2023-2024学年江苏省镇江市江南学校九年级化学第一学期期中检测试题含解析.doc

您可能关注的文档

确认删除?