电脑桌面
添加内谋知识网--内谋文库,文书,范文下载到电脑桌面
安装后可以在桌面快捷访问

2023-2024学年江苏省靖江市实验学校天水分校化学九上期中经典试题含解析.doc

2023-2024学年江苏省靖江市实验学校天水分校化学九上期中经典试题含解析.doc_第1页
1/10
2023-2024学年江苏省靖江市实验学校天水分校化学九上期中经典试题含解析.doc_第2页
2/10
2023-2024学年江苏省靖江市实验学校天水分校化学九上期中经典试题含解析.doc_第3页
3/10
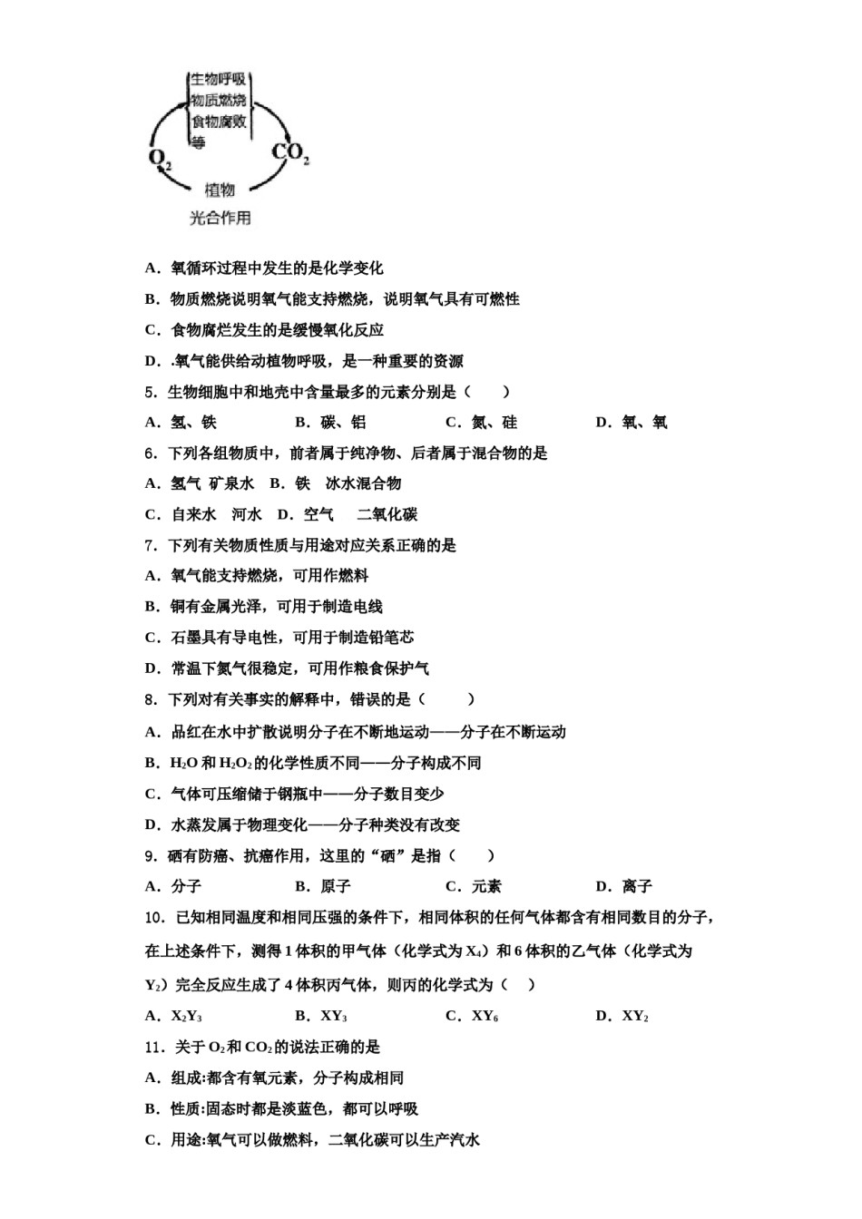
2023-2024学年江苏省靖江市实验学校天水分校化学九上期中经典试题经典试题考生须知:1.全卷分选择题和非选择题两部分,全部在答题纸上作答。选择题必须用2B铅笔填涂;非选择题的答案必须用黑色字迹的钢笔或答字笔写在“答题纸”相应位置上。2.请用黑色字迹的钢笔或答字笔在“答题纸”上先填写姓名和准考证号。3.保持卡面清洁,不要折叠,不要弄破、弄皱,在草稿纸、试题卷上答题无效。一、单选题(本大题共15小题,共30分)1.医疗上静脉注射常用5%的葡萄糖注射液,葡萄糖的化学式为C6H12O6,有关葡萄糖的说法正确的是A.葡萄糖是由碳、氢、氧三种原子构成B.葡萄糖含有24个原子C.葡萄糖中碳元素的质量分数最大D.葡萄糖是由三种元素组成的2.下列排列顺序正确的是()A.空气中物质的含量:B.利用金属的年代:C.溶液的pH:D.铜元素的质量分数:3.对下列事实解释正确的是选项事实解释A春天的公园里,花香芬芳迷人分子很小B一滴水中大约有1.67×1021个水分子分子在不断运动C水蒸发变成水蒸气,所占体积变大分子的体积受热膨胀D等体积的水和酒精混合后总体积减小分子间有间隔A.AB.BC.CD.D4.如图为大自然中的氧循环示意图,下列说法错误的是()A.氧循环过程中发生的是化学变化B.物质燃烧说明氧气能支持燃烧,说明氧气具有可燃性C.食物腐烂发生的是缓慢氧化反应D..氧气能供给动植物呼吸,是一种重要的资源5.生物细胞中和地壳中含量最多的元素分别是()A.氢、铁B.碳、铝C.氮、硅D.氧、氧6.下列各组物质中,前者属于纯净物、后者属于混合物的是A.氢气矿泉水B.铁冰水混合物C.自来水河水D.空气二氧化碳7.下列有关物质性质与用途对应关系正确的是A.氧气能支持燃烧,可用作燃料B.铜有金属光泽,可用于制造电线C.石墨具有导电性,可用于制造铅笔芯D.常温下氮气很稳定,可用作粮食保护气8.下列对有关事实的解释中,错误的是()A.品红在水中扩散说明分子在不断地运动——分子在不断运动B.H2O和H2O2的化学性质不同——分子构成不同C.气体可压缩储于钢瓶中——分子数目变少D.水蒸发属于物理变化——分子种类没有改变9.硒有防癌、抗癌作用,这里的“硒”是指()A.分子B.原子C.元素D.离子10.已知相同温度和相同压强的条件下,相同体积的任何气体都含有相同数目的分子,在上述条件下,测得1体积的甲气体(化学式为X4)和6体积的乙气体(化学式为Y2)完全反应生成了4体积丙气体,则丙的化学式为()A.X2Y3B.XY3C.XY6D.XY211.关于O2和CO2的说法正确的是A.组成:都含有氧元素,分子构成相同B.性质:固态时都是淡蓝色,都可以呼吸C.用途:氧气可以做燃料,二氧化碳可以生产汽水D.转化:在一定条件下可以相互转化12.“绿水青山就是金山银山”。下列措施违背此理念的是()A.城市推广使用氢燃料电池公交车B.及时处理农作物秸秆,就地焚烧C.建筑工地安装降尘装置D.家庭生活中,提倡垃圾分类回收13.某同学观察了如图所示的实验后,得出以下结论,你认为不正确的是()A.氯化氢分子和氨分子是不断运动的B.氯化氢和氨气能发生化学反应C.氯化氢和氨气反应后有固体生成D.两瓶无色气体混合后,瓶内的压强不变(假如不漏气)14.下列有关物质燃烧现象的叙述中,正确的是()A.铁丝在空气中燃烧:火星四射,生成黑色固体B.硫粉在空气中燃烧:产生淡蓝色火焰,生成一种刺激性气味的气体C.木炭在空气中燃烧:产生红色火焰,生成一种黑色固体D.红磷在空气中燃烧:发出白光,生成大量的白色烟雾15.物质的性质决定物质的用途,下列有关因果关系的叙述中,错误的是A.磷燃烧能产生大量的白烟,可以制作烟幕弹B.石墨能导电,可用来做干电池中的电极C.氧气能支持燃烧,可用作燃料D.氮气的化学性质不活泼,可用于食品包装袋内防腐二、填空题(本大题共1小题,共6分)16.如图是实验室制取氧气的一些装置。请据图回答有关问题:(1)写出标序号仪器的名称:a________;b_________。(2)用A装置制取氧气的化学方程式是______________,可选择的收集装置是__________。实验室在制取氧气时,连接好仪器装置,在装入药品前要检查装置的__________。(3)如图F是...

1、当您付费下载文档后,您只拥有了使用权限,并不意味着购买了版权,文档只能用于自身使用,不得用于其他商业用途(如 [转卖]进行直接盈利或[编辑后售卖]进行间接盈利)。
2、本站所有内容均由合作方或网友上传,本站不对文档的完整性、权威性及其观点立场正确性做任何保证或承诺!文档内容仅供研究参考,付费前请自行鉴别。
3、如文档内容存在违规,或者侵犯商业秘密、侵犯著作权等,请点击“违规举报”。

碎片内容

2023-2024学年江苏省靖江市实验学校天水分校化学九上期中经典试题含解析.doc

您可能关注的文档

确认删除?