电脑桌面
添加内谋知识网--内谋文库,文书,范文下载到电脑桌面
安装后可以在桌面快捷访问

2023-2024学年江苏省靖江市生祠初级中学化学九年级第一学期期中考试模拟试题含解析.doc

2023-2024学年江苏省靖江市生祠初级中学化学九年级第一学期期中考试模拟试题含解析.doc_第1页
1/10
2023-2024学年江苏省靖江市生祠初级中学化学九年级第一学期期中考试模拟试题含解析.doc_第2页
2/10
2023-2024学年江苏省靖江市生祠初级中学化学九年级第一学期期中考试模拟试题含解析.doc_第3页
3/10
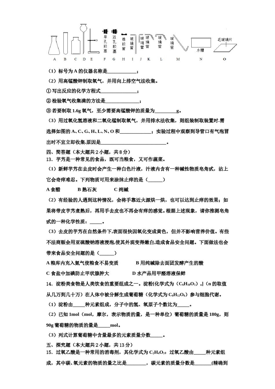
2023-2024学年江苏省靖江市生祠初级中学化学九年级第一学期期中考试模拟试题期期中考试模拟试题考生须知:1.全卷分选择题和非选择题两部分,全部在答题纸上作答。选择题必须用2B铅笔填涂;非选择题的答案必须用黑色字迹的钢笔或答字笔写在“答题纸”相应位置上。2.请用黑色字迹的钢笔或答字笔在“答题纸”上先填写姓名和准考证号。3.保持卡面清洁,不要折叠,不要弄破、弄皱,在草稿纸、试题卷上答题无效。一、单选题(本大题共10小题,共20分)1.下列元素中,属于金属元素的是A.氖B.氮C.锌D.磷2.下列图示实验操作中,正确的是()A.B.C.D.3.地壳中含量最多的金属元素是A.NB.AlC.FeD.O4.氧化锆(ZrO2)纤维是一种耐火纤维材料,其中锆元素的化合价是A.-4B.-2C.+2D.+45.下列现象可用同一化学原理解释的是①久置的石灰水,液面上出现一层硬壳状薄膜;②向澄清石灰水中,通过吸管不断吹气,石灰水变浑浊;③为了使石灰浆刷过的墙壁快点晾干,在室内生起一个火盆,开始时墙壁反而更潮湿;④向紫色石蕊试液中通入二氧化碳气体,试液变红.A.①②③B.①②④C.①③④D.②③④6.性质决定用途。下列物质的用途与其化学性质无关的是A.航空航天用氧气作助燃剂B.利用木炭烘烤取暖C.焊接精密仪器时用氮气作保护气D.利用铜丝做电线7.下列有关实验现象正确的是()A.硫在空气中燃烧发出淡蓝色火焰,生成二氧化硫B.红磷在空气中燃烧,产生大量白色烟雾C.氢气在空气中燃烧发出蓝色火焰,放热D.木炭在空气中燃烧发出红光,放热8.草酸(H2C2O4)在一定条件下受热会发生分解,某同学对分解产物的可能组合进行了以下猜想:①H2、CO②H2、CO2③H2O、CO2④H2O、CO2、CO。根据你的推理,在这些猜想中不可能成立的是()A.①②B.①④C.①③D.②④9.一定条件下分别分解高锰酸钾、氯酸钾、过氧化氢三种物质,都可以制得氧气。这说明三种物质的组成中都含有A.氧气B.氧分子C.氧元素D.氧化物10.下列各组物质按照单质、化合物、混合物的顺序排列的是()A.氮气、氧气、空气B.水银、蒸馏水、糖水C.碳、二氧化碳、氯化钠D.冰、二氧化锰、食盐水二、填空题(本大题共1小题,共4分)11.按要求填空:①Ca2+;②Cl-;③He;④;⑤;⑥;⑦H(填序号)(1)属于稀有气体的是_____;(2)属于阳离子的是_____;(3)属于阴离子的是_____。三、计算题(本大题共1小题,共5分)12.以下是实验室制取气体的常用仪器,回答下列问题。(1)标号为A的仪器名称是____________;(2)用高锰酸钾制取氧气,并用向上排空气法收集。①写出反应的化学方程式_______________;②检验氧气收集满的方法是______________;③若要制取1.6g氧气,至少需要高锰酸钾的质量为_________g。(3)用过氧化氢溶液和二氧化锰制取氧气,并用排水法收集,则组装制取装置时.需选择如图的A、C、G、H、L、N、O和_____________;实验过程中观察到导管口有气泡冒出时不宜立即收集.原因是___________________________。四、简答题(本大题共2小题,共8分)13.芋艿是一种常见的食品,既可当粮食,又可作蔬菜。(1)新鲜芋艿在去皮时会产生一种白色汁液,汁液内含有一种碱性物质皂角甙,沾上它会奇痒难忍。下列物质可用来涂抹止痒的是(______)A食醋B熟石灰C纯碱(2)有经验的人遇到这种情况,会将手靠近火源烘一烘,也可以达到止痒的效果;如果将带皮芋艿煮熟后,再用手去皮也不再会有痒的感觉。根据上述现象,请你推测皂角甙的一种化学性质:_____。(3)去皮的芋艿在自然条件下,表面很快因氧化变成黄色,但并不影响营养价值。有些不法商贩会用亚硫酸钠溶液浸泡,使其外观变得嫩白,造成食品安全问题。下面做法也会带来食品安全问题的是(______)A粮库内充入氮气使粮食不易变质B用纯碱除去面团发酵产生的酸C食盐中加碘防止甲状腺肿大D水产品用甲醛溶液保鲜14.淀粉类食物是人类饮食的重要组成之一。淀粉[化学式为(C6H10O5)n](n的取值从几万到几十万)在人体中被分解生成葡萄糖(化学式为C6H12O6)参与细胞代谢。(1)淀粉由_____种元素组成,分子中的氢、氧原子个数比为_____。(2)已知1mol(mol,摩尔,...

1、当您付费下载文档后,您只拥有了使用权限,并不意味着购买了版权,文档只能用于自身使用,不得用于其他商业用途(如 [转卖]进行直接盈利或[编辑后售卖]进行间接盈利)。
2、本站所有内容均由合作方或网友上传,本站不对文档的完整性、权威性及其观点立场正确性做任何保证或承诺!文档内容仅供研究参考,付费前请自行鉴别。
3、如文档内容存在违规,或者侵犯商业秘密、侵犯著作权等,请点击“违规举报”。

碎片内容

2023-2024学年江苏省靖江市生祠初级中学化学九年级第一学期期中考试模拟试题含解析.doc

您可能关注的文档

确认删除?