电脑桌面
添加内谋知识网--内谋文库,文书,范文下载到电脑桌面
安装后可以在桌面快捷访问

2023-2024学年江苏省高邮市化学九上期末联考试题含解析.doc

2023-2024学年江苏省高邮市化学九上期末联考试题含解析.doc_第1页
1/11
2023-2024学年江苏省高邮市化学九上期末联考试题含解析.doc_第2页
2/11
2023-2024学年江苏省高邮市化学九上期末联考试题含解析.doc_第3页
3/11
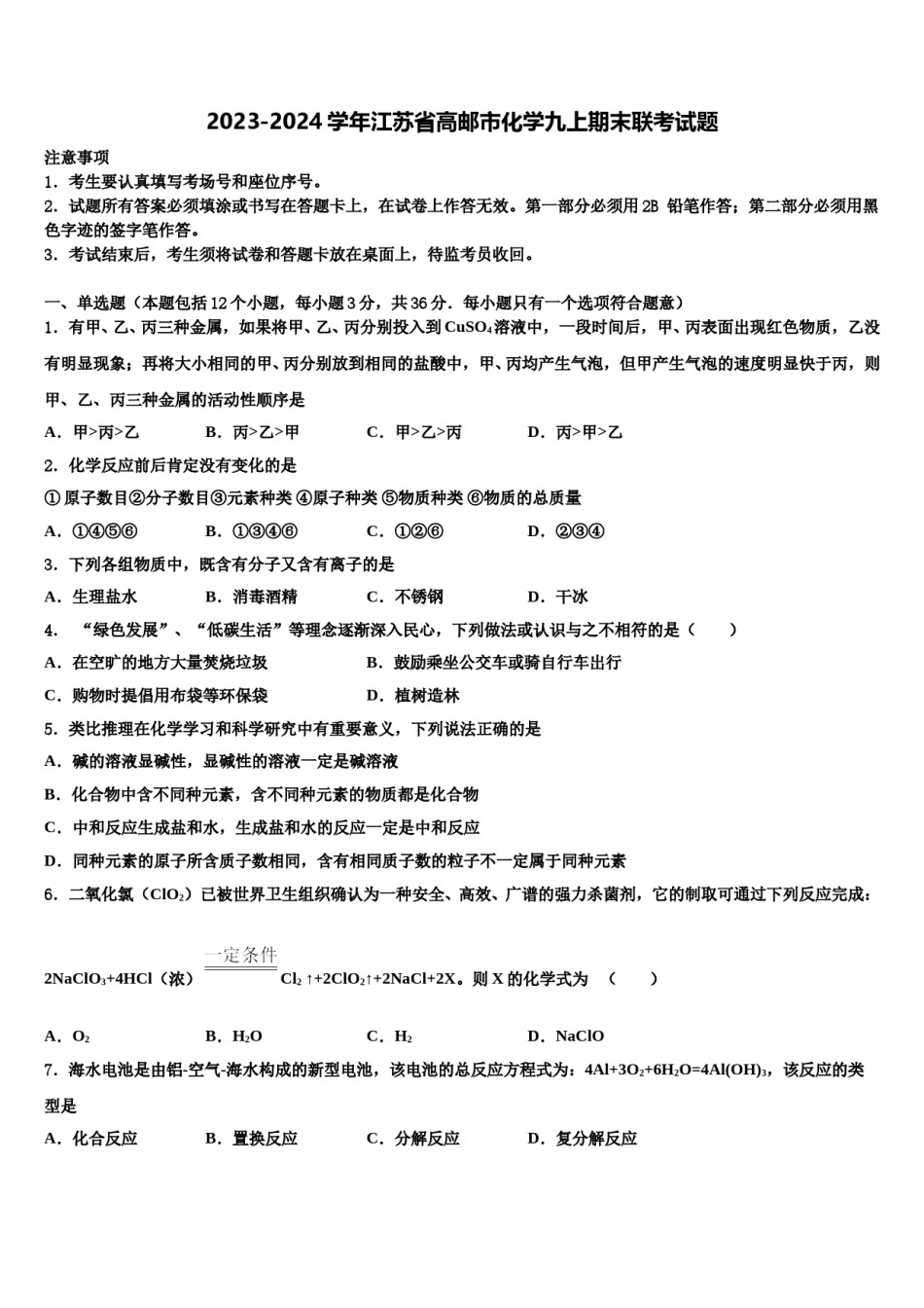
2023-2024学年江苏省高邮市化学九上期末联考试题注意事项铅笔作答;第二部分必须用黑1.考生要认真填写考场号和座位序号。2.试题所有答案必须填涂或书写在答题卡上,在试卷上作答无效。第一部分必须用2B色字迹的签字笔作答。3.考试结束后,考生须将试卷和答题卡放在桌面上,待监考员收回。一、单选题(本题包括12个小题,每小题3分,共36分.每小题只有一个选项符合题意)1.有甲、乙、丙三种金属,如果将甲、乙、丙分别投入到CuSO4溶液中,一段时间后,甲、丙表面出现红色物质,乙没有明显现象;再将大小相同的甲、丙分别放到相同的盐酸中,甲、丙均产生气泡,但甲产生气泡的速度明显快于丙,则甲、乙、丙三种金属的活动性顺序是A.甲>丙>乙B.丙>乙>甲C.甲>乙>丙D.丙>甲>乙2.化学反应前后肯定没有变化的是①原子数目②分子数目③元素种类④原子种类⑤物质种类⑥物质的总质量A.①④⑤⑥B.①③④⑥C.①②⑥D.②③④3.下列各组物质中,既含有分子又含有离子的是A.生理盐水B.消毒酒精C.不锈钢D.干冰4.“绿色发展”、“低碳生活”等理念逐渐深入民心,下列做法或认识与之不相符的是()A.在空旷的地方大量焚烧垃圾B.鼓励乘坐公交车或骑自行车出行C.购物时提倡用布袋等环保袋D.植树造林5.类比推理在化学学习和科学研究中有重要意义,下列说法正确的是A.碱的溶液显碱性,显碱性的溶液一定是碱溶液B.化合物中含不同种元素,含不同种元素的物质都是化合物C.中和反应生成盐和水,生成盐和水的反应一定是中和反应D.同种元素的原子所含质子数相同,含有相同质子数的粒子不一定属于同种元素6.二氧化氯(ClO2)已被世界卫生组织确认为一种安全、高效、广谱的强力杀菌剂,它的制取可通过下列反应完成:2NaClO3+4HCl(浓)Cl2↑+2ClO2↑+2NaCl+2X。则X的化学式为()A.O2B.H2OC.H2D.NaClO7.海水电池是由铝-空气-海水构成的新型电池,该电池的总反应方程式为:4Al+3O2+6H2O=4Al(OH)3,该反应的类型是B.置换反应C.分解反应D.复分解反应A.化合反应8.某兴趣小组进行实验探究,向盛有硝酸亚铁和硝酸银混合溶液的烧杯中,加入一定量的锌粉,反应停止后过滤,向滤渣中加入稀盐酸,有气泡产生。下列说法正确的是A.滤液中一定含有Zn(NO3)2和Fe(NO3)2,一定没有AgNO3B.滤液中一定含有Zn(NO3)2,一定没有Fe(NO3)2和AgNO3C.滤渣中一定含有银,可能含有锌和铁D.滤渣中一定含有银和铁,可能含有锌9.向硝酸银溶液中加入一定质量的铝和铁的混合粉末,充分反应后过滤,得到滤渣和浅绿色滤液。关于滤液和滤渣有下列几种说法:(1)滤渣中加入稀盐酸,一定产生气泡(2)滤渣一定含有银(3)滤液中一定含有硝酸亚铁(4)滤液中一定没有硝酸银(5)滤液中可能含有硝酸铝。以上说法正确的个数为()A.1个B.2个C.3个D.4个10.下列化学用语表达正确的是()A.NH4+中氮元素的化合价为﹣3价B.钠离子的结构示意C.FeSO4读法:硫酸铁D.2O2中带点数字2”的意义:两个氧原子11.生活中的下列变化,没有化学变化发生的是()A.芒果榨汁B.烧炭取暖C.燃放烟花D.食物腐烂12.变瘪的乒乓球放入热水中,能恢复原状。下列微观解释正确的是()A.分子质量增大B.分子体积扩大C.分子间间隔变大D.分子个数增多二、填空题(本题包括4个小题,每小题7分,共28分)13.根据下列装置图回答问题。(1)用高锰酸钾制取氧气,选用的发生装置是_____(填序号),为防止高锰酸钾粉末进入导管,该装置需做的一点改进是_____。若用装置D收集氧气,当观察到_____时,便可开始收集。(2)实验室制取二氧化碳反应的化学方程式是_____;图G是某同学利用报废试管设计的制二氧化碳的发生装置,该设计除了废物利用的优点外,请你另写一个优点_____。(3)用收集的氧气完成图E铁丝的燃烧实验,集气瓶中预先放少量水的目的是_____;如图F向装满CO2的软塑料瓶中注入约三分之一体积的水,立即旋紧瓶盖、振荡、观察到的现象是_____。14.下面是初中化学中常见的几个基本实验。请回答下列问题。A测定空气中氧气的含量B氧气验满C过滤D倾倒二氧化碳(1)图A所示实验结束后,进入集气瓶中水的体积小于瓶内...

1、当您付费下载文档后,您只拥有了使用权限,并不意味着购买了版权,文档只能用于自身使用,不得用于其他商业用途(如 [转卖]进行直接盈利或[编辑后售卖]进行间接盈利)。
2、本站所有内容均由合作方或网友上传,本站不对文档的完整性、权威性及其观点立场正确性做任何保证或承诺!文档内容仅供研究参考,付费前请自行鉴别。
3、如文档内容存在违规,或者侵犯商业秘密、侵犯著作权等,请点击“违规举报”。

碎片内容

2023-2024学年江苏省高邮市化学九上期末联考试题含解析.doc

您可能关注的文档

确认删除?