电脑桌面
添加内谋知识网--内谋文库,文书,范文下载到电脑桌面
安装后可以在桌面快捷访问

2023-2024学年江苏省高邮市阳光双语九年级化学第一学期期末检测试题含解析.doc

2023-2024学年江苏省高邮市阳光双语九年级化学第一学期期末检测试题含解析.doc_第1页
1/11
2023-2024学年江苏省高邮市阳光双语九年级化学第一学期期末检测试题含解析.doc_第2页
2/11
2023-2024学年江苏省高邮市阳光双语九年级化学第一学期期末检测试题含解析.doc_第3页
3/11
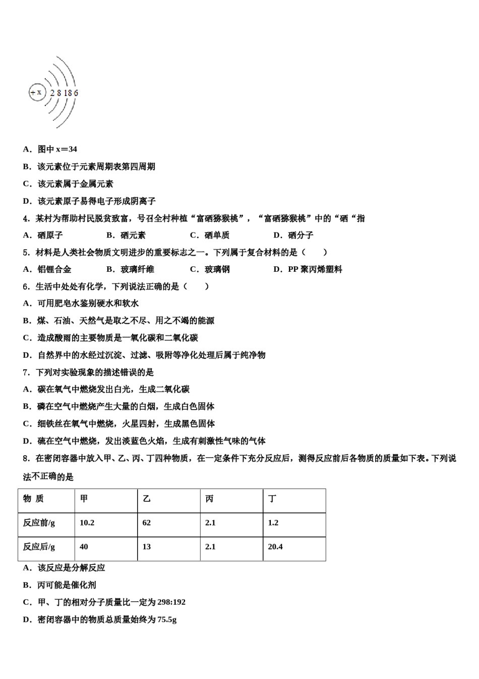
2023-2024学年江苏省高邮市阳光双语九年级化学第一学期期末检测试题注意事项:1.答卷前,考生务必将自己的姓名、准考证号、考场号和座位号填写在试题卷和答题卡上。用2B铅笔将试卷类型(B)填涂在答题卡相应位置上。将条形码粘贴在答题卡右上角"条形码粘贴处"。2.作答选择题时,选出每小题答案后,用2B铅笔把答题卡上对应题目选项的答案信息点涂黑;如需改动,用橡皮擦干净后,再选涂其他答案。答案不能答在试题卷上。3.非选择题必须用黑色字迹的钢笔或签字笔作答,答案必须写在答题卡各题目指定区域内相应位置上;如需改动,先划掉原来的答案,然后再写上新答案;不准使用铅笔和涂改液。不按以上要求作答无效。4.考生必须保证答题卡的整洁。考试结束后,请将本试卷和答题卡一并交回。一、单选题(本大题共15小题,共30分)1.推理是学习化学的一种重要方法,以下类推正确的是()A.二氧化碳通入紫色石蕊试液后溶液变红,说明二氧化碳具有酸性B.有氧气参加的反应都是氧化反应,所以氧化反应一定有氧气参加C.离子是带电的原子或原子团,所以带电的粒子就是离子D.单质由同一种元素组成,同种元素组成的纯净物一定是单质2.下列实验操作中,正确的是A.倾倒液体B.点燃酒精灯C.取用固体粉末D.过滤3.如图是某元素原子的结构示意图。下列说法不正确的是()A.图中x=34B.该元素位于元素周期表第四周期C.该元素属于金属元素D.该元素原子易得电子形成阴离子4.某村为帮助村民脱贫致富,号召全村种植“富硒猕猴桃”,“富硒猕猴桃”中的“硒“指A.硒原子B.硒元素C.硒单质D.硒分子5.材料是人类社会物质文明进步的重要标志之一。下列属于复合材料的是()A.铝锂合金B.玻璃纤维C.玻璃钢D.PP聚丙烯塑料6.生活中处处有化学,下列说法正确的是()A.可用肥皂水鉴别硬水和软水B.煤、石油、天然气是取之不尽、用之不竭的能源C.造成酸雨的主要物质是一氧化碳和二氧化碳D.自然界中的水经过沉淀、过滤、吸附等净化处理后属于纯净物7.下列对实验现象的描述错误的是A.碳在氧气中燃烧发出白光,生成二氧化碳B.磷在空气中燃烧产生大量的白烟,生成白色固体C.细铁丝在氧气中燃烧,火星四射,生成黑色固体D.硫在空气中燃烧,发出淡蓝色火焰,生成有刺激性气味的气体8.在密闭容器中放入甲、乙、丙、丁四种物质,在一定条件下充分反应后,测得反应前后各物质的质量如下表。下列说法不正确的是物质甲乙丙丁反应前/g10.2622.11.2反应后/g40132.120.4A.该反应是分解反应B.丙可能是催化剂C.甲、丁的相对分子质量比一定为298:192D.密闭容器中的物质总质量始终为75.5g9.FeS2常用于在接触法制硫酸过程中产生CO2,其化学方程式为:4FeS2+11O22X+8SO2,则X的化学式为()A.FeOB.Fe2O3C.Fe3O4D.FeSO410.下图是甲转化为丙的微观过程。下列说法不正确的是A.整个过程中仅有1种氧化物B.转化①中甲和O2反应的分子个数比为2:3C.转化②是化合反应D.丙中氢、硫、氧元素的质量比为1:16:3211.次氯酸(HC1O)是一种强氧化性物质,可以用来消毒杀菌,下列有关次氯酸的说法正确的是A.属于氧化物B.氢、氯、氧三种元素质量比是1:35.5:16C.氯元素化合价为-1D.是由四种元素组成的物质12.向某硫酸和硫酸铜的混合溶液中加入某浓度的氢氧化钠溶液,产生沉淀的质量与加入氢氧化钠溶液的质量关系如图所示。下列说法正确的是()A.a点溶液中含有两种溶质B.c点溶液中主要存在的离子为Na+、Cu2+、OH-、SO42-C.bc段发生反应的类型为置换反应D.根据图中数据可以计算出氢氧化钠溶液的浓度13.下列有关稀有气体的“自述”,错误的是()A.按质量分数计算,我在空气中约占0.94%B.我是几种气体的总称C.我的化学性质很不活泼D.我通电时会发出不同颜色的光14.金属钛广泛用于航空航天工业、化工、医疗等领域。以钛铁矿(主要成分为FeTiO3,同时含有少量的Fe2O3、FeO等)为原料制TiO2,再由TiO2制金属Ti的工艺流程如下。(查阅资料)钛、镁在高温下与空气中的氧气、二氧化碳等反应。下列说法错误的是A.生成硫酸铁的反应属于置换反应B.操作2的名称是过滤,水解属于化学变化C.构成金属钛的微粒...

1、当您付费下载文档后,您只拥有了使用权限,并不意味着购买了版权,文档只能用于自身使用,不得用于其他商业用途(如 [转卖]进行直接盈利或[编辑后售卖]进行间接盈利)。
2、本站所有内容均由合作方或网友上传,本站不对文档的完整性、权威性及其观点立场正确性做任何保证或承诺!文档内容仅供研究参考,付费前请自行鉴别。
3、如文档内容存在违规,或者侵犯商业秘密、侵犯著作权等,请点击“违规举报”。

碎片内容

2023-2024学年江苏省高邮市阳光双语九年级化学第一学期期末检测试题含解析.doc

您可能关注的文档

确认删除?