电脑桌面
添加内谋知识网--内谋文库,文书,范文下载到电脑桌面
安装后可以在桌面快捷访问

2023-2024学年江苏苏州高新区化学九上期中检测模拟试题含解析.doc

2023-2024学年江苏苏州高新区化学九上期中检测模拟试题含解析.doc_第1页
1/11
2023-2024学年江苏苏州高新区化学九上期中检测模拟试题含解析.doc_第2页
2/11
2023-2024学年江苏苏州高新区化学九上期中检测模拟试题含解析.doc_第3页
3/11
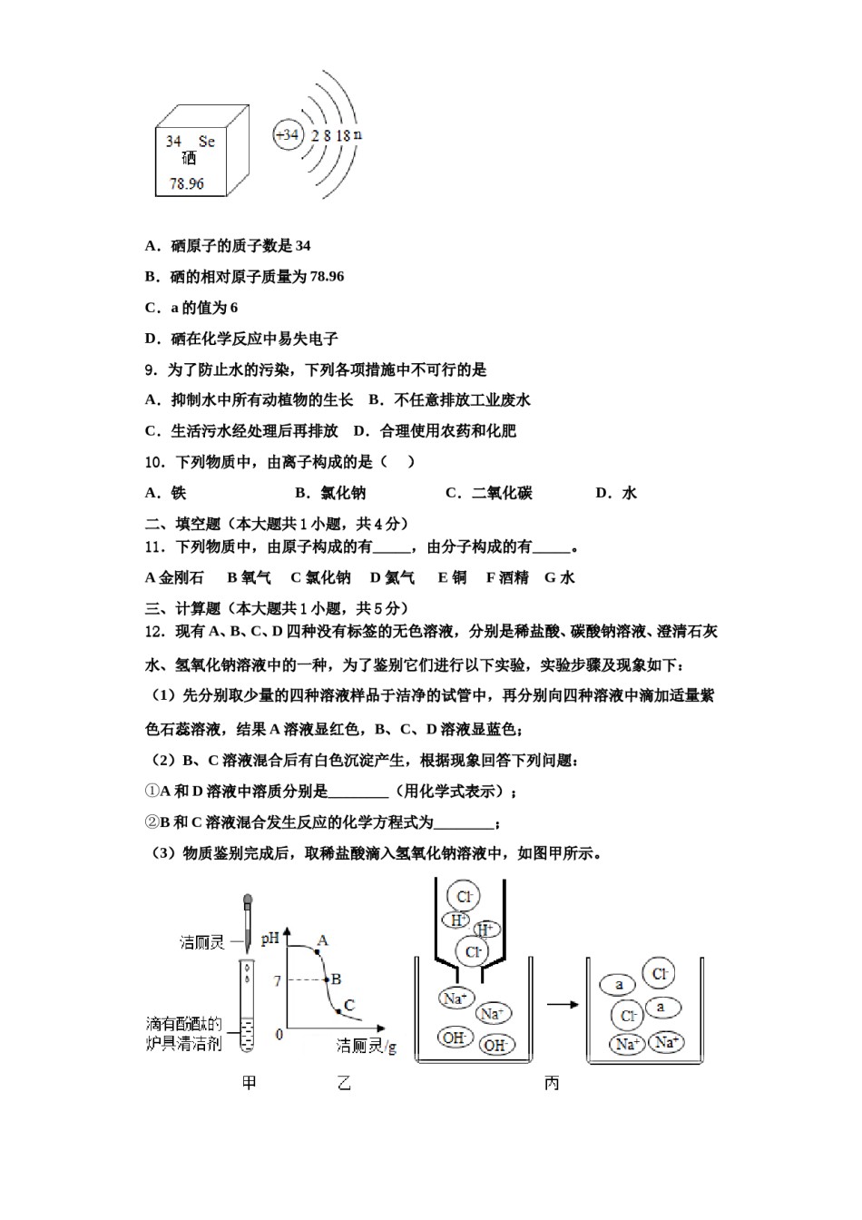
2023-2024学年江苏苏州高新区化学九上期中检测模拟试题注意事项:1.答题前,考生先将自己的姓名、准考证号填写清楚,将条形码准确粘贴在考生信息条形码粘贴区。2.选择题必须使用2B铅笔填涂;非选择题必须使用0.5毫米黑色字迹的签字笔书写,字体工整、笔迹清楚。3.请按照题号顺序在各题目的答题区域内作答,超出答题区域书写的答案无效;在草稿纸、试题卷上答题无效。4.保持卡面清洁,不要折叠,不要弄破、弄皱,不准使用涂改液、修正带、刮纸刀。一、单选题(本大题共10小题,共20分)1.小明同学计划研究“溶质的种类对溶解限量的影响”,下列实验设计中最合理的是()A.20℃,分别向20g油和水中加入食盐,达到饱和,比较溶解量B.20℃,向20g水中加入食盐,向30g水中加入熟石灰,比较溶解情况C.20℃,分别向20g水中加入食盐和熟石灰,观察溶解情况D.20℃,分别向20g水中加入食盐和熟石灰,直至饱和,比较两物质溶解的量2.下列鉴别方案的设计不能达到实验目的的是选项物质鉴别方案设计AN2和CO2向其中伸入燃着的木条B软水和硬水加入肥皂水,振荡C白酒和白醋闻气味D空气和氧气伸入带火星的木条A.AB.BC.CD.DD.葡萄糖注射液3.下列常见的溶液中,溶剂不是水的是()A.碘酒B.消毒酒精C.生理盐水4.下列实验中,对应的现象和结论都正确的是()选项实验现象结论在蜡烛的火焰上方罩一石蜡中含有氢元素和氧A烧杯内壁出现无色液滴个冷而干燥的烧杯元素向一瓶人体呼出的气体人体呼出的气体就是二氧化碳B澄清石灰水变浑浊样品中滴加澄清石灰水C点燃纯净的氢气产生淡蓝色火焰氢气具有可燃性D加热铜绿生成黑色固体,管壁出铜绿中只含有铜元素、现水珠氢元素和氧元素A.AB.BC.CD.D5.下列各项实验中,所用试剂及实验操作均正确的是()A.固体加热B.制取氧气C.干燥气体D.过滤6.下列化学符号书写正确的是A.两个氢原子:H2B.镁的化合价+2价:Mg2+C.3个氧分子:3O2D.氯化钡的化学式:BaCl7.如图所示的是氧原子的结构示意图和氧元素在元素周期表中的信息。下列说法错误的是()A.x=2B.氧原子在化学反应中容易失去电子C.氧属于非金属元素D.氧的相对原子质量是16.008.亚硒酸钠(Na2SeO3)可用于提升人体免疫力,硒元素在元素周期表中的部分信息及原子结构示意图如图所示,下列说法不正确的是()A.硒原子的质子数是34B.硒的相对原子质量为78.96C.a的值为6D.硒在化学反应中易失电子9.为了防止水的污染,下列各项措施中不可行的是A.抑制水中所有动植物的生长B.不任意排放工业废水C.生活污水经处理后再排放D.合理使用农药和化肥10.下列物质中,由离子构成的是()A.铁B.氯化钠C.二氧化碳D.水二、填空题(本大题共1小题,共4分)11.下列物质中,由原子构成的有_____,由分子构成的有_____。A金刚石B氧气C氯化钠D氦气E铜F酒精G水三、计算题(本大题共1小题,共5分)12.现有A、B、C、D四种没有标签的无色溶液,分别是稀盐酸、碳酸钠溶液、澄清石灰水、氢氧化钠溶液中的一种,为了鉴别它们进行以下实验,实验步骤及现象如下:(1)先分别取少量的四种溶液样品于洁净的试管中,再分别向四种溶液中滴加适量紫色石蕊溶液,结果A溶液显红色,B、C、D溶液显蓝色;(2)B、C溶液混合后有白色沉淀产生,根据现象回答下列问题:①A和D溶液中溶质分别是________(用化学式表示);②B和C溶液混合发生反应的化学方程式为________;(3)物质鉴别完成后,取稀盐酸滴入氢氧化钠溶液中,如图甲所示。①若反应后溶液呈红色,则反应后溶液中的溶质是(酚酞除外)________;此时溶液可用图乙中点________(选填A、B或C)表示。②若反应后溶液pH为7,图丙中a微粒的化学式为________。四、简答题(本大题共2小题,共8分)13.为了研究质量守恒定律,设计了右图“白磷燃烧前后质量测定”的实验,请分析有关问题:(1)装置:锥形瓶的底部铺有一层细沙,其作用是_______________________。(2)燃烧前称量,锥形瓶的总质量为27.6g,则右图托盘天平中游码的读数为______g.(3)白磷燃烧:白磷燃烧过程中看到的现象是____________________________。(4)燃烧后称量:发现托盘天平指...

1、当您付费下载文档后,您只拥有了使用权限,并不意味着购买了版权,文档只能用于自身使用,不得用于其他商业用途(如 [转卖]进行直接盈利或[编辑后售卖]进行间接盈利)。
2、本站所有内容均由合作方或网友上传,本站不对文档的完整性、权威性及其观点立场正确性做任何保证或承诺!文档内容仅供研究参考,付费前请自行鉴别。
3、如文档内容存在违规,或者侵犯商业秘密、侵犯著作权等,请点击“违规举报”。

碎片内容

2023-2024学年江苏苏州高新区化学九上期中检测模拟试题含解析.doc

您可能关注的文档

确认删除?