电脑桌面
添加内谋知识网--内谋文库,文书,范文下载到电脑桌面
安装后可以在桌面快捷访问

2023-2024学年江西省南康区南康八中学化学九上期中质量跟踪监视试题含解析.doc

2023-2024学年江西省南康区南康八中学化学九上期中质量跟踪监视试题含解析.doc_第1页
1/13
2023-2024学年江西省南康区南康八中学化学九上期中质量跟踪监视试题含解析.doc_第2页
2/13
2023-2024学年江西省南康区南康八中学化学九上期中质量跟踪监视试题含解析.doc_第3页
3/13
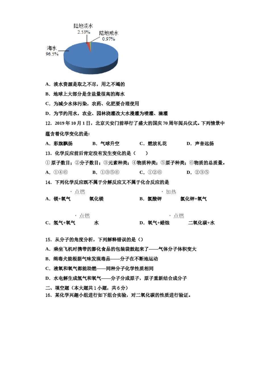
2023-2024学年江西省南康区南康八中学化学九上期中质量跟踪监视试题踪监视试题请考生注意:1.请用2B铅笔将选择题答案涂填在答题纸相应位置上,请用0.5毫米及以上黑色字迹的钢笔或签字笔将主观题的答案写在答题纸相应的答题区内。写在试题卷、草稿纸上均无效。2.答题前,认真阅读答题纸上的《注意事项》,按规定答题。一、单选题(本大题共15小题,共30分)1.下列气体均未被计入空气污染指数的一组是()A.CO2,N2B.SO2,COC.NO2,O2D.NO2,SO22.下列自救措施中不正确的是()A.在山林中遇到火灾,向顺风方向跑,脱离火灾区B.室内起火,不要急于打开门窗C.烟雾较浓时,应用湿毛巾捂住口和鼻,尽量贴近地面逃离D.遇到意外情况,可用掌握的知识进行有效处理,同时拨打电话求救3.下图表示自来水消毒过程中发生反应的微观过程,下列说法错误的是()(表示氧原子;表示氢原子;表示氯原子)A.化学变化中分子可分B.D中氯元素的化合价为+1价C.生成物C的化学式为D.A和D均为氧化物4.不同种元素最本质的区别是()B.核外电子数不同A.质子数不同C.中子数不同D.最外层电子数不同5.酚酞是常用的化学试剂,其化学式为C20H14O4,下列关于酚酞的说法正确的是()B.酚酞中氧元素的质量分数最小A.酚酞中含有38个原子C.酚酞遇到氨水会变红D.酚酞中H、O元素的质量比为7︰26.下列实验基本操作中,正确的是()A.加热液体B.滴加液体C.检查装置气密性D.闻气体气味点燃酒精灯7.下列实验基本操作正确的是()A.倾倒液体B.C.检查气密性D.连接仪器8.下列各图中和分别表示不同元素的原子,其中表示化合物的是A.AB.BC.CD.D9.下图所示活动体现了我国古代劳动人民的勤劳和智慧。其中涉及化学变化的是A.织布B.耕田C.生火D.灌溉10.古代华佗开创了麻醉外科手术的先河,近代采用的麻醉剂是“笑气”,它是一种氮氧化合物,已知其中“N”的化合价为“+1”价,则该物质的化学式为()A.NOB.N2O5C.N2OD.NO211.根据下图全球海水、陆地水储量比,下列说法错误的是A.淡水资源是取之不尽,用之不竭的B.地球上大部分是含盐量很高的海水C.为减少水体污染,农药、化肥要合理使用D.为节约用水,农业、园林浇灌改大水漫灌为喷灌、滴灌12.2019年10月1日,北京天安门前举行了盛大的国庆70周年阅兵仪式。下列情景中蕴含着化学变化的是:A.彩旗飘扬B.气球升空C.燃放礼花D.声音远扬13.化学反应前后肯定没有发生变化的是()①原子数目;②分子数目;③元素种类;④物质种类;⑤原子种类;⑥物质的总质量。A.①④⑥B.①③⑤⑥C.①②⑥D.②③⑤14.下列化学反应既不属于分解反应又不属于化合反应的是A.镁+氧气氧化镁B.氯酸钾氯化钾+氧气C.氢气+氧气水D.氧气+蜡烛二氧化碳+水15.从分子的角度分析,下列解释错误的是()A.乘坐飞机时携带的膨化食品的包装袋鼓起来了——气体分子体积变大B.缉毒犬能根据气味发现毒品——分子在不断地运动C.液氧和氧气都能助燃——同种分子化学性质相同D.水电解生成氢气和氧气——分子分成原子,原子重新结合成分子二、填空题(本大题共1小题,共6分)16.某化学兴趣小组进行如下组合实验,对二氧化碳的性质进行验证。当打开A装置中的分液漏斗活塞后,回答下列问题。①A中发生反应的化学方程式为__________②B中白磷能够燃烧的原因是_________③G烧杯中现象说明二氧化碳具有的物理性质是__________④E处使紫色石蕊变成红色,发生反应的化学方程式_________三、简答题(本大题共2小题,共25分)17.(8分)利用如图甲装置,以高锰酸钾为反应物,制取一瓶氧气并检验。实验结束后小明对高锰酸钾是否完全反应产生了疑惑?在老师帮助下,小明称取一定质量的剩余粉末,重新做了实验,并根据实验所得数据绘制了如图乙所示的曲线。(1)小明由实验得知高锰酸钾未完全反应,依据是_____。(2)在图乙中绘制氧气质量随反应时间变化的曲线_____。(3)计算剩余粉末中高锰酸钾的质量分数。_____(写出计算过程,计算结果精确到0.1%)18.(8分)要得到1.6克氧气,需分解___________水?四、探究题(本大题共1小题,共9.0分)19.(8分)碳是形成...

1、当您付费下载文档后,您只拥有了使用权限,并不意味着购买了版权,文档只能用于自身使用,不得用于其他商业用途(如 [转卖]进行直接盈利或[编辑后售卖]进行间接盈利)。
2、本站所有内容均由合作方或网友上传,本站不对文档的完整性、权威性及其观点立场正确性做任何保证或承诺!文档内容仅供研究参考,付费前请自行鉴别。
3、如文档内容存在违规,或者侵犯商业秘密、侵犯著作权等,请点击“违规举报”。

碎片内容

2023-2024学年江西省南康区南康八中学化学九上期中质量跟踪监视试题含解析.doc

您可能关注的文档

确认删除?