电脑桌面
添加内谋知识网--内谋文库,文书,范文下载到电脑桌面
安装后可以在桌面快捷访问

2023-2024学年江西省南昌市名校化学九上期中检测试题含解析.doc

2023-2024学年江西省南昌市名校化学九上期中检测试题含解析.doc_第1页
1/11
2023-2024学年江西省南昌市名校化学九上期中检测试题含解析.doc_第2页
2/11
2023-2024学年江西省南昌市名校化学九上期中检测试题含解析.doc_第3页
3/11
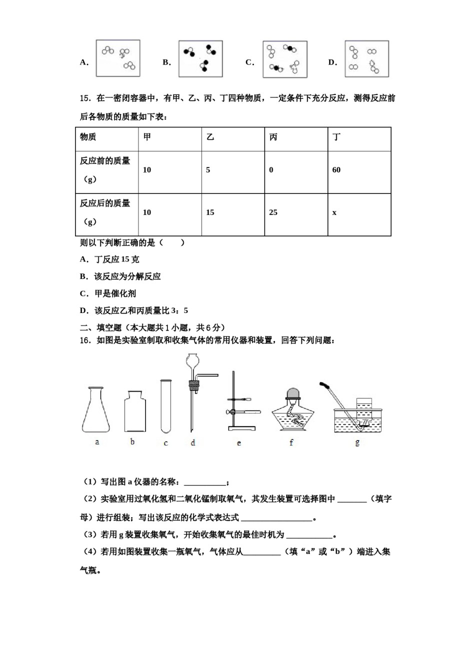
2023-2024学年江西省南昌市名校化学九上期中检测试题请考生注意:1.请用2B铅笔将选择题答案涂填在答题纸相应位置上,请用0.5毫米及以上黑色字迹的钢笔或签字笔将主观题的答案写在答题纸相应的答题区内。写在试题卷、草稿纸上均无效。2.答题前,认真阅读答题纸上的《注意事项》,按规定答题。一、单选题(本大题共15小题,共30分)1.下列物质在氧气中燃烧的现象,正确的是()A.铁丝在氧气中燃烧火星四射,放热,生成黑色物质B.红磷在氧气中燃烧产生白雾,放出大量的热C.木炭燃烧生成二氧化碳,放出大量的热D.硫燃烧发出淡蓝色火焰,放热,生成有刺激性气味的气体2.下列正确的实验操作是A.称量氯化钠固体B.给液体加热C.闻气味D.倾倒液体3.某学生用量筒量取液体时,倒入液体,面对刻度,第一次仰视凹液面最低处,读数为19ml;倒出部分液体后,又俯视液面最低处,读数为11ml,该学生倒出的液体体积是B.大于8mlC.小于8mlD.无法判断A.等于8ml4.能保持过氧化氢(H2O2)的化学性质的是()A.氢原子和氧原子B.过氧化氢分子C.氢分子D.氧分子5.已知碳14原子中,原子核内含有6个质子和8个中子,则碳14原子核外电子数为A.6B.8C.12D.146.中学生应有一定的安全常识。下列做法不正确的是()A.室内起火时,立即大开门窗通风B.炒菜时,油锅内意外着火,立即加入青菜灭火C.液化气、煤气泄漏起火时,首先关闭气体阀门D.被围困在火灾区时,用湿毛巾捂住口鼻低下身子逃生7.“绿色化学”要求从根本上减少或杜绝环境污染。下列做法中符合绿色化学理念的是A.化工生产中使原料尽可能地转化为产品B.实验室将废液直接倒入下水道C.对废旧电池作深埋处理D.实验中未说明药品用量时,取用较多量药品进行实验8.下列涉及学科观点的有关说法正确的是()A.守恒观:化学反应前后分子个数一定不变B.微粒观:水是由氢原子和氧原子构成的C.转化观:氧气和水在一定条件下可相互转化D.结构观:氯原子和氯离子的核外电子数不同,属于不同种元素9.在一定条件下,下列物质间的转化能一步实现的是()A.S→SO3B.H2O→CO2C.H2O2→H2D.CH4→C10.将5.6g铁粉投入到溶质的质量分数为10%的硫酸铜溶液中,两者恰好完全反应,则所得溶液中金属离子与水分子的个数比为()A.1:9B.1:80C.7:180D.19:18011.下列有关实验操作的“先”与“后”的说法中,正确的是()A.制取气体时,先装药品,后检查装置的气密性B.向试管中加入块状固体时,先将试管竖放,后加入固体C.用胶头滴管吸取液体药品时,先挤压橡胶胶帽,后将滴管伸入液体D.加热KClO3并用排水法收集O2实验结束时,先熄灭酒精灯,后将导管移出水槽12.豆浆被称为“植物奶”,其中含有的异黄酮(C15H10O2)具有防癌功能。下列关于异黄酮的说法正确的是()A.异黄酮是混合物B.异黄酮中碳元素的质量分数最大C.1个异黄酮分子中含有1个氧分子D.异黄酮中C.H、O三种元素的质量比为15:10:213.下列有关实验现象的描述正确的是()A.水在通电条件下分解为氢气和氧气B.木炭在空气中燃烧发出耀眼的白光、放热、生成无色气体C.白磷在空气中燃烧放热,产生白烟D.铁在氧气中剧烈燃烧,火星四射,生成红色固体14.已知“〇”、“”表示质子数不同的原子.下图中表示的气体物质中,属于化合物的是()A.B.C.D.15.在一密闭容器中,有甲、乙、丙、丁四种物质,一定条件下充分反应,测得反应前后各物质的质量如下表:物质甲乙丙丁反应前的质量105060(g)反应后的质量101525x(g)则以下判断正确的是()A.丁反应15克B.该反应为分解反应C.甲是催化剂D.该反应乙和丙质量比3:5二、填空题(本大题共1小题,共6分)16.如图是实验室制取和收集气体的常用仪器和装置,回答下列问题:(1)写出图a仪器的名称:__________;(2)实验室用过氧化氢和二氧化锰制取氧气,其发生装置可选择图中_______(填字母)进行组装;写出该反应的化学式表达式_________________。(3)若用g装置收集氧气,开始收集氧气的最佳时机为___________。(4)若用如图装置收集一瓶氧气,气体应从_________(填“a”或“b”)端进入集气瓶。(5)某兴趣小组,...

1、当您付费下载文档后,您只拥有了使用权限,并不意味着购买了版权,文档只能用于自身使用,不得用于其他商业用途(如 [转卖]进行直接盈利或[编辑后售卖]进行间接盈利)。
2、本站所有内容均由合作方或网友上传,本站不对文档的完整性、权威性及其观点立场正确性做任何保证或承诺!文档内容仅供研究参考,付费前请自行鉴别。
3、如文档内容存在违规,或者侵犯商业秘密、侵犯著作权等,请点击“违规举报”。

碎片内容

2023-2024学年江西省南昌市名校化学九上期中检测试题含解析.doc

您可能关注的文档

确认删除?