电脑桌面
添加内谋知识网--内谋文库,文书,范文下载到电脑桌面
安装后可以在桌面快捷访问

2023-2024学年江西省吉安市白鹭洲中学化学九上期末经典试题含解析.doc

2023-2024学年江西省吉安市白鹭洲中学化学九上期末经典试题含解析.doc_第1页
1/12
2023-2024学年江西省吉安市白鹭洲中学化学九上期末经典试题含解析.doc_第2页
2/12
2023-2024学年江西省吉安市白鹭洲中学化学九上期末经典试题含解析.doc_第3页
3/12
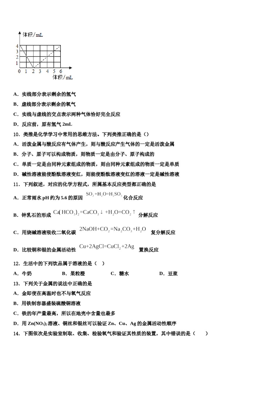
2023-2024学年江西省吉安市白鹭洲中学化学九上期末经典试题注意事项铅笔作答;第二部分必须用黑1.考生要认真填写考场号和座位序号。2.试题所有答案必须填涂或书写在答题卡上,在试卷上作答无效。第一部分必须用2B色字迹的签字笔作答。3.考试结束后,考生须将试卷和答题卡放在桌面上,待监考员收回。一、单选题(本大题共15小题,共30分)1.下列有关资源、能源的叙述错误的是A.空气中含量最多的单质是氮气B.按目前测定,海水中含有的化学元素有80多种C.煤、石油、沼气、风能等都是可再生能源D.防止金属腐蚀是保护金属资源的有效途径2.观察与比较是化学学习的一种重要方法,观察比较三种物质:CO2、SO2、MnO2,它们的共同点是A.组成中都含有氧元素B.构成中都含有氧分子C.都含有氧气D.常温下都是无色无味的气体3.下图形象地表示某反应前后与生成物分子及其数目得变化,其中“”“”“”分别表示氢分子、氮分子、氨分子。该反应的化学方程式中氢分子、氮分子、氨分子前的化学计量数之比为A.4:1:2B.3:1:3C.4:1:3D.3:1:2D.灌装保存4.下列中草药煎制步骤中,属于过滤操作的是A.冷水浸泡B.加热煎制C.箅渣取液A.AB.BC.CD.D5.日常生活的下列放热现象中,与其他三种有本质区别的A.食物变质放热B.天然气燃烧放热C.电灯泡通电发热D.生石灰与水反应放热6.2019年4月25日是第12个世界疟疾日,中国中医科学院青蒿素研究中心和中药研究所的科学家们在国际权威期刊《新英格兰医学杂志》上提出了“青蒿素抗药性”的合理应对方案。青高素的分子式为C15H22O5,关于青高素的说法正确的是A.青蒿素分子由42个原子构成B.青蒿素中碳元素和氧元素的质量比为3:1C.青蒿素完全燃烧生成二氧化碳和水D.青蒿素的相对分子质量为2847.下列各组溶液中,不用其它试剂就不能鉴别出来的是()A.FeCl3NaOHHClKClB.BaCl2Na2SO4Na2CO3HClC.CuSO4NaOHKNO3BaCl2D.KClAgNO3HClHNO38.下列实验操作能达到实验目的的是选项实验目的实验方法A鉴别氮气和二氧化碳用燃着的木条B鉴定某种气体为氧气用带火星的木条C除去二氧化碳中的一氧化碳将混合气体通过石灰水D除去粗盐中的难溶性杂质将粗盐研碎、溶解、蒸发A.AB.BC.CD.D9.已知同温同压下,气体的分子个数之比等于气体体积之比。如图是一定体积的氢气和不同体积的氧气化合成水(液态)的实验数据的关系图(横坐标表示通入氧气的体积,纵坐标表示反应后剩余的气体的体积),下列说法错误的是A.实线部分表示剩余的氢气B.虚线部分表示剩余的氧气C.实线与虚线的交点表示两种气体恰好完全反应D.反应前,原有氢气2mL10.类推是化学学习中常用的思维方法。下列类推正确的是()A.活泼金属与酸反应有气体产生,则与酸反应产生气体的一定是活泼金属B.分子、原子可以构成物质,则物质一定是由分子、原子构成的C.单质一定是由同种元素组成的物质,则由同种元素组成的物质一定是单质D.碱性溶液能使酚酞溶液变红,则能使酚酞溶液变红的溶液一定是碱性溶液11.下列叙述,对应的化学方程式,所属基本反应类型都正确的是A.正常雨水pH约为5.6的原因化合反应B.钟乳石的形成分解反应C.用烧碱溶液吸收二氧化碳复分解反应D.比较铜和银的金属活动性置换反应12.生活中的下列饮品属于溶液的是()A.牛奶B.果粒橙C.糖水D.豆浆13.下列关于金属的说法中正确的是A.金即使在高温时也不与氧气反应B.用铁制容器盛装硫酸铜溶液C.铁的年产量最高,所以在地壳中含量也最多D.用Zn(NO3)2溶液、铜丝和银丝可以验证Zn、Cu、Ag的金属活动性顺序14.下图依次是实验室制取、收集、检验氧气和验证其性质的装置,其中错误的是()A.B.C.D.15.图示“错误操作”与“下面可能产生后果”不一致的是()A.标签受损B.试剂污染C.试管破裂D.读数偏小二、填空题(本大题共1小题,共6分)16.AB(1)实验室用高锰酸钾制取氧气的化学方程式为____。(1)用大理石和稀盐酸制取二氧化碳的化学方程式为__(2)证明收集到的气体为氧气的方法是_____。__。(2)检验二氧化碳已经收集满的方法是_____。三、简答题(本大题共2小题,共25分)17.(8分)取氯酸钾和二氧化...

1、当您付费下载文档后,您只拥有了使用权限,并不意味着购买了版权,文档只能用于自身使用,不得用于其他商业用途(如 [转卖]进行直接盈利或[编辑后售卖]进行间接盈利)。
2、本站所有内容均由合作方或网友上传,本站不对文档的完整性、权威性及其观点立场正确性做任何保证或承诺!文档内容仅供研究参考,付费前请自行鉴别。
3、如文档内容存在违规,或者侵犯商业秘密、侵犯著作权等,请点击“违规举报”。

碎片内容

2023-2024学年江西省吉安市白鹭洲中学化学九上期末经典试题含解析.doc

您可能关注的文档

确认删除?