电脑桌面
添加内谋知识网--内谋文库,文书,范文下载到电脑桌面
安装后可以在桌面快捷访问

2023-2024学年江西省吉安市遂川县化学九上期中经典模拟试题含解析.doc

2023-2024学年江西省吉安市遂川县化学九上期中经典模拟试题含解析.doc_第1页
1/14
2023-2024学年江西省吉安市遂川县化学九上期中经典模拟试题含解析.doc_第2页
2/14
2023-2024学年江西省吉安市遂川县化学九上期中经典模拟试题含解析.doc_第3页
3/14
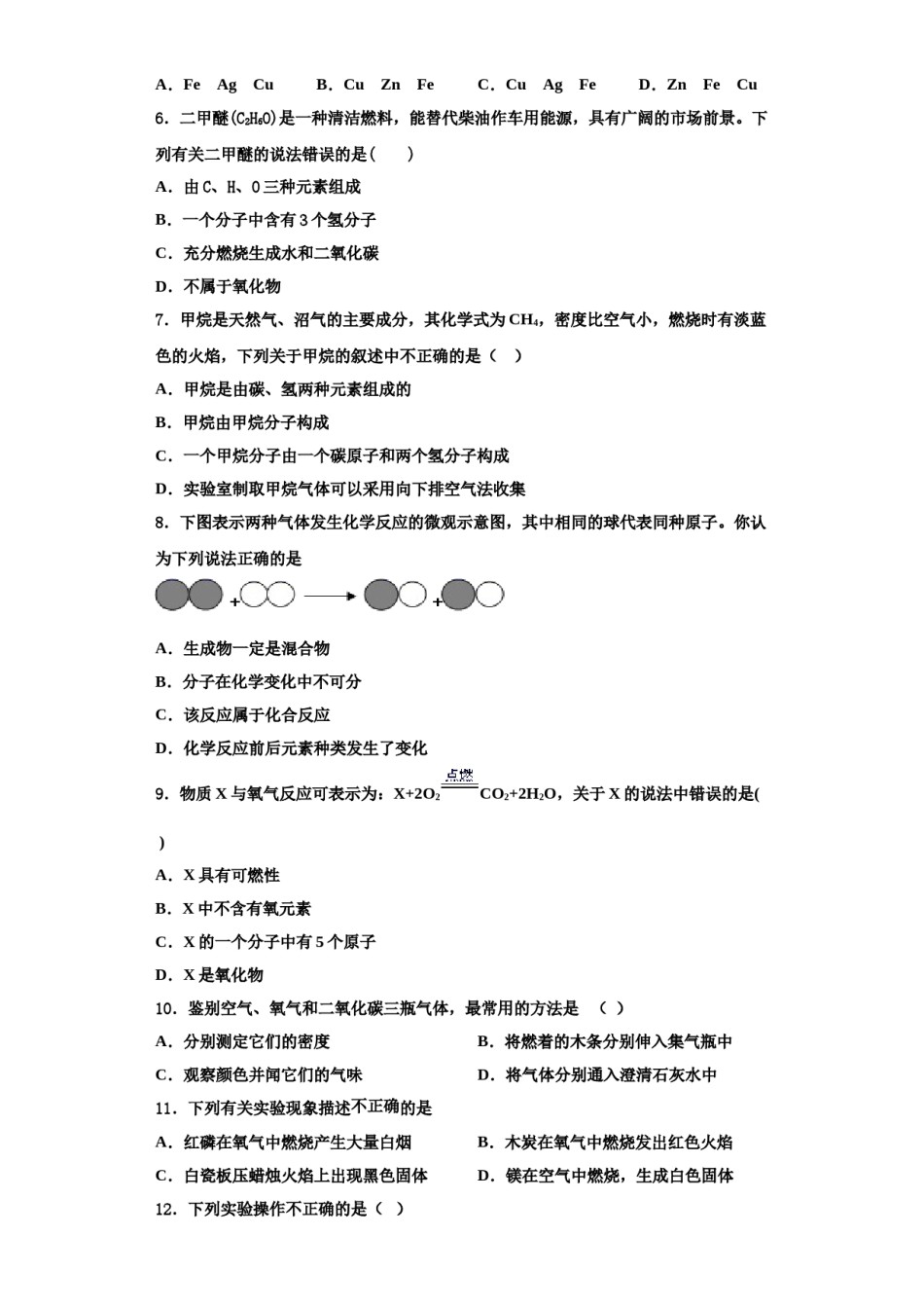
2023-2024学年江西省吉安市遂川县化学九上期中经典模拟试题题注意事项:1.答卷前,考生务必将自己的姓名、准考证号填写在答题卡上。2.回答选择题时,选出每小题答案后,用铅笔把答题卡上对应题目的答案标号涂黑,如需改动,用橡皮擦干净后,再选涂其它答案标号。回答非选择题时,将答案写在答题卡上,写在本试卷上无效。3.考试结束后,将本试卷和答题卡一并交回。一、单选题(本题包括12个小题,每小题3分,共36分.每小题只有一个选项符合题意)1.下列五种物质中均含有氮元素,它们是按氮元素的化合价由低到高的顺序排列的:①NH3、②N2、③NO、④X、⑤N2O5。根据排列规律,X不可能是()A.N2O3B.N2O4C.NaNO2D.NaNO32.某元素的相对原子质量为27,化合价为+3,则其氧化物中含氧的质量分数为()B.2.5%C.3.1%D.72%A.1.1%3.不属于上海市空气质量监测内容的是A.二氧化碳B.二氧化氮C.二氧化硫D.可吸入颗粒物4.下列对实验现象的描述正确的是()A.红磷在空气中燃烧,产生大量白雾B.将试管中“铜绿”加热时,固体由绿色变为黑色,管壁出现小水珠C.铁丝在氧气中剧烈燃烧,火星四射,生成红色固体D.电解水实验时,正极和负极产生气体的体积比为2:15.现有甲、乙、丙三种金属,采用将其中的一种金属分别放入另外两种金属的硝酸盐溶液中的方法进行实验,得到三种金属间的转化关系(如图所示)。则甲、乙、丙三种金属分别可能是()A.FeAgCuB.CuZnFeC.CuAgFeD.ZnFeCu6.二甲醚(C2H6O)是一种清洁燃料,能替代柴油作车用能源,具有广阔的市场前景。下列有关二甲醚的说法错误的是()A.由C、H、O三种元素组成B.一个分子中含有3个氢分子C.充分燃烧生成水和二氧化碳D.不属于氧化物7.甲烷是天然气、沼气的主要成分,其化学式为CH4,密度比空气小,燃烧时有淡蓝色的火焰,下列关于甲烷的叙述中不正确的是()A.甲烷是由碳、氢两种元素组成的B.甲烷由甲烷分子构成C.一个甲烷分子由一个碳原子和两个氢分子构成D.实验室制取甲烷气体可以采用向下排空气法收集8.下图表示两种气体发生化学反应的微观示意图,其中相同的球代表同种原子。你认为下列说法正确的是A.生成物一定是混合物CO2+2H2O,关于X的说法中错误的是(B.分子在化学变化中不可分C.该反应属于化合反应D.化学反应前后元素种类发生了变化9.物质X与氧气反应可表示为:X+2O2)A.X具有可燃性B.X中不含有氧元素C.X的一个分子中有5个原子D.X是氧化物10.鉴别空气、氧气和二氧化碳三瓶气体,最常用的方法是()A.分别测定它们的密度B.将燃着的木条分别伸入集气瓶中C.观察颜色并闻它们的气味D.将气体分别通入澄清石灰水中11.下列有关实验现象描述不正确的是A.红磷在氧气中燃烧产生大量白烟B.木炭在氧气中燃烧发出红色火焰C.白瓷板压蜡烛火焰上出现黑色固体D.镁在空气中燃烧,生成白色固体12.下列实验操作不正确的是()A.过滤食盐水B.氧气的验满C.试管的洗涤D.液体的加热二、填空题(本题包括4个小题,每小题7分,共28分)13.如图一是实验室制取气体的常见装置:(1)写出图中带标号仪器的名称:①_____;②_____。(2)实验室用氯酸钾和二氧化锰共热制氧气,应选择的发生装置是_____,其中发生的反应的化学反应方程式为_____。试管口要略向下倾斜的原因是_____,为了收集较纯氧气可选择的收集装置是_____。判断氧气已收集满的依据是_____。(3)若在A反应后的残余物中提纯二氧化锰(已知:氯化钾易溶于水,二氧化锰难溶于水),需进行的操作是_____,洗涤、烘干,在前两步操作中均用到的仪器是_____,作用分别是_____。(4)双氧水制氧气可选择装置B或C,其中装置B的优点是_____。(5)用“排水法”收集O2,请在如图二中将收集装置补画完整_____。(6)在如图三中画出用氯酸钾和二氧化锰制氧气反应中,“固体中氧元素质量”的变化趋势_____。14.亚硝酸钠是实验室常用的试剂,实验室一般用亚硝酸钠溶液与氯化铵溶液反应来制取N2。N2的化学性质十分稳定,但在一定条件下能与H2部分化合生成NH3(转化率很低).下图为制取少量NH3的装置(制取H2的装置已略去):(1)指出标号仪器的名称a...

1、当您付费下载文档后,您只拥有了使用权限,并不意味着购买了版权,文档只能用于自身使用,不得用于其他商业用途(如 [转卖]进行直接盈利或[编辑后售卖]进行间接盈利)。
2、本站所有内容均由合作方或网友上传,本站不对文档的完整性、权威性及其观点立场正确性做任何保证或承诺!文档内容仅供研究参考,付费前请自行鉴别。
3、如文档内容存在违规,或者侵犯商业秘密、侵犯著作权等,请点击“违规举报”。

碎片内容

2023-2024学年江西省吉安市遂川县化学九上期中经典模拟试题含解析.doc

您可能关注的文档

确认删除?