电脑桌面
添加内谋知识网--内谋文库,文书,范文下载到电脑桌面
安装后可以在桌面快捷访问

2023-2024学年江西省吉安市遂川县化学九年级第一学期期末学业水平测试试题含解析.doc

2023-2024学年江西省吉安市遂川县化学九年级第一学期期末学业水平测试试题含解析.doc_第1页
1/10
2023-2024学年江西省吉安市遂川县化学九年级第一学期期末学业水平测试试题含解析.doc_第2页
2/10
2023-2024学年江西省吉安市遂川县化学九年级第一学期期末学业水平测试试题含解析.doc_第3页
3/10
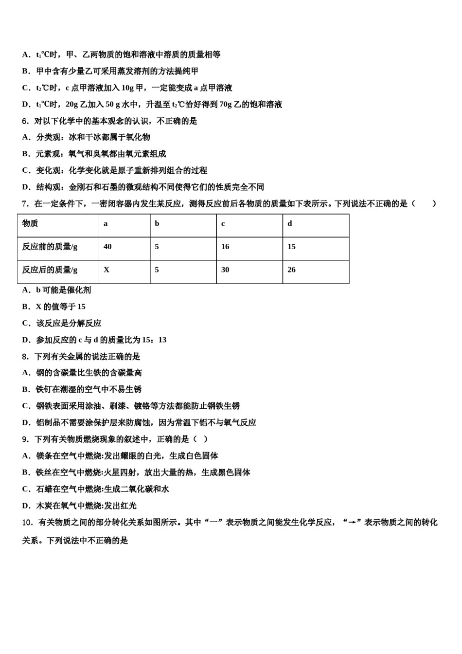
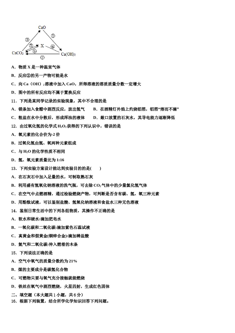
2023-2024学年江西省吉安市遂川县化学九年级第一学期期末学业水平测试试题注意事项:1.答卷前,考生务必将自己的姓名、准考证号、考场号和座位号填写在试题卷和答题卡上。用2B铅笔将试卷类型(B)填涂在答题卡相应位置上。将条形码粘贴在答题卡右上角"条形码粘贴处"。2.作答选择题时,选出每小题答案后,用2B铅笔把答题卡上对应题目选项的答案信息点涂黑;如需改动,用橡皮擦干净后,再选涂其他答案。答案不能答在试题卷上。3.非选择题必须用黑色字迹的钢笔或签字笔作答,答案必须写在答题卡各题目指定区域内相应位置上;如需改动,先划掉原来的答案,然后再写上新答案;不准使用铅笔和涂改液。不按以上要求作答无效。4.考生必须保证答题卡的整洁。考试结束后,请将本试卷和答题卡一并交回。一、单选题(本大题共15小题,共30分)1.每年4月23日为“世界读书日”。“书香”带给我们美的享受。“书香”中含多种成分,随着时间推移,书中会释放出越来越多的糖醛(C5H4O2),测定它的含量可以检测书籍的年代。下列关于糖醛的说法正确的是A.糖醛属于化合物B.糖醛由2个碳原子、5个氢原子和1个氧原子构成C.糖醛中氧元素的质量分数最大D.糖醛中碳、氢元素的质量比为5∶42.下列变化过程,不包含化学变化的是()A.敞口放置的氯化钠饱和溶液中有白色固体析出B.碳酸氢钠治疗胃酸过多症C.浓硫酸溅到白纸上,白纸变黑D.装澄清石灰水的试剂瓶壁形成一层白膜3.在硝酸铜溶液中加入一定量锌粉,反应停止后过滤,滤液仍为蓝色,下列判断正确的是()A.滤渣中一定有铜和锌B.滤渣中一定有锌C.滤液中一定有硝酸铜,可能有硝酸锌D.滤液中一定有硝酸铜、硝酸锌4.下列物质的用途中,利用其化学性质的是A.液氮用作冷冻剂B.干冰用于人工降雨C.氧气用于气焊D.稀有气体可作电光源5.下图是甲、乙两种固体(均不含结晶水)的溶解度曲线,下列说法正确的是()A.t1℃时,甲、乙两物质的饱和溶液中溶质的质量相等B.甲中含有少量乙可采用蒸发溶剂的方法提纯甲C.t2℃时,c点甲溶液加入10g甲,一定能变成a点甲溶液D.t1℃时,20g乙加入50g水中,升温至t2℃恰好得到70g乙的饱和溶液6.对以下化学中的基本观念的认识,不正确的是A.分类观:冰和干冰都属于氧化物B.元素观:氧气和臭氧都由氧元素组成C.变化观:化学变化就是原子重新排列组合的过程D.结构观:金刚石和石墨的微观结构不同使得它们的性质完全不同7.在一定条件下,一密闭容器内发生某反应,测得反应前后各物质的质量如下表所示。下列说法不正确的是()物质abcd反应前的质量/g4051615反应后的质量/gX53026A.b可能是催化剂B.X的值等于15C.该反应是分解反应D.参加反应的c与d的质量比为15:138.下列有关金属的说法正确的是A.钢的含碳量比生铁的含碳量高B.铁钉在潮湿的空气中不易生锈C.钢铁表面采用涂油、刷漆、镀铬等方法都能防止钢铁生锈D.铝制品不需要涂保护层来防腐蚀,因为常温下铝不与氧气反应9.下列有关物质燃烧现象的叙述中,正确的是()A.镁条在空气中燃烧:发出耀眼的白光,生成白色固体B.铁丝在空气中燃烧:火星四射,放出大量的热,生成黑色固体C.石蜡在空气中燃烧:生成二氧化碳和水D.木炭在氧气中燃烧:发出红光10.有关物质之间的部分转化关系如图所示。其中“一”表示物质之间能发生化学反应,“→”表示物质之间的转化关系。下列说法中不正确的是A.物质X是一种温室气体B.反应②的另一产物可能是水C.向Ca(OH)2溶液中加入CaO,所得溶液的溶质质量分数一定增大D.图中的所有反应均不属于置换反应11.下列是某同学记录的实验现象,其中不合理的是A.镁条加入食醋中剧烈反应,放出氢气B.在酒精灯外焰上灼烧铝箔,铝箔“熔而不滴”C.粗盐在水中分散后,形成浑浊的液体D.敞口放置的石灰水,其导电能力逐渐降低12.由过氧化氢的化学式H2O2获得的下列认识中,错误的是A.氧元素的化合价为-2价B.过氧化氢由氢、氧两种元素组成C.与H2O的化学性质不相同D.氢、氧元素质量比为1:1613.下列实验方案设计能达到实验目的的是()A.在石灰石中加入足量的水,可制取熟石灰B.利用盛有氢氧化钠溶液的洗气瓶,可去除...

1、当您付费下载文档后,您只拥有了使用权限,并不意味着购买了版权,文档只能用于自身使用,不得用于其他商业用途(如 [转卖]进行直接盈利或[编辑后售卖]进行间接盈利)。
2、本站所有内容均由合作方或网友上传,本站不对文档的完整性、权威性及其观点立场正确性做任何保证或承诺!文档内容仅供研究参考,付费前请自行鉴别。
3、如文档内容存在违规,或者侵犯商业秘密、侵犯著作权等,请点击“违规举报”。

碎片内容

2023-2024学年江西省吉安市遂川县化学九年级第一学期期末学业水平测试试题含解析.doc

您可能关注的文档

确认删除?