电脑桌面
添加内谋知识网--内谋文库,文书,范文下载到电脑桌面
安装后可以在桌面快捷访问

2023-2024学年江西省婺源县化学九年级第一学期期末质量检测试题含解析.doc

2023-2024学年江西省婺源县化学九年级第一学期期末质量检测试题含解析.doc_第1页
1/11
2023-2024学年江西省婺源县化学九年级第一学期期末质量检测试题含解析.doc_第2页
2/11
2023-2024学年江西省婺源县化学九年级第一学期期末质量检测试题含解析.doc_第3页
3/11
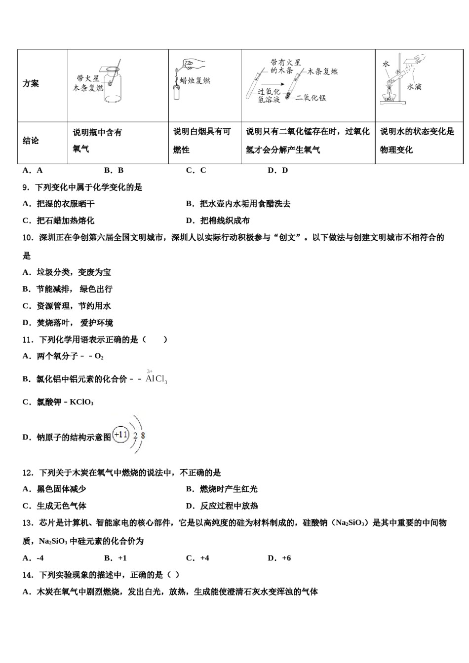
2023-2024学年江西省婺源县化学九年级第一学期期末质量检测试题请考生注意:1.请用2B铅笔将选择题答案涂填在答题纸相应位置上,请用0.5毫米及以上黑色字迹的钢笔或签字笔将主观题的答案写在答题纸相应的答题区内。写在试题卷、草稿纸上均无效。2.答题前,认真阅读答题纸上的《注意事项》,按规定答题。一、单选题(本大题共15小题,共30分)1.逻辑推理是一种重要的思维方法。下列推理中,正确的是()A.氧化物含有氧元素,所以含氧元素的化合物都是氧化物B.H2O和H2O2的组成元素相同,所以它们的化学性质相同C.蜡烛燃烧生成CO2和H2O,所以其组成中一定含有C、H元素D.石墨是一种碳单质,能导电,所以碳单质都能导电2.某同学在研究物质燃烧的条件时,做了如图所示的实验:把一条粗金属丝绕成线圈,罩在一支蜡烛的火焰上,火焰很快就熄灭了。对这一实验的说法不正确的是()A.金属丝有良好的导热性B.金属线圈内的气体温度升高了C.可燃物的温度降到了着火点以下D.若预先将金属丝加热,蜡烛就不会很快熄灭3.为探究镁、铁、铜三种金属的活动性顺序,小柯设计了如图所示的实验方案,同学们经讨论后认为该方案可以优化,你认为哪一支试管的实验是多余()A.甲B.乙C.丙D.甲和乙D.状态4.物质的下列性质中属于化学性质的是()A.密度B.可燃性C.熔点5.下列实验操作不正确的是()A.蒸发溶剂B.倾倒液体C.测溶液的pHD.稀释浓硫酸6.镆是近期刚确定中文名称的元素,下列有关说法错误的是A.镆元素为金属元素B.镆的原子序数为115C.镆原子中的质子数为115D.镆原子的核外电子数为1737.科学家研制出一种新型催化剂,可用于去除装修残留的甲醛(化学式为CH2O),该反应过程的微观示意图如下。下列说法正确的是()A.物质甲为甲醛,其分子由碳原子和水分子构成B.物质乙中氧元素的化合价为-2价C.该反应前后原子种类和数目均发生改变D.该反应消耗物质甲和生成物质丁的质量比为5﹕38.下列实验方案与结论不相对应的是选项ABCD方案说明瓶中含有说明白烟具有可说明只有二氧化锰存在时,过氧化说明水的状态变化是结论燃性氢才会分解产生氧气物理变化氧气A.AB.BC.CD.D9.下列变化中属于化学变化的是B.把水壶内水垢用食醋洗去A.把湿的衣服晒干C.把石蜡加热熔化D.把棉线织成布10.深圳正在争创第六届全国文明城市,深圳人以实际行动积极参与“创文”。以下做法与创建文明城市不相符合的是A.垃圾分类,变废为宝B.节能减排,绿色出行C.资源管理,节约用水D.焚烧落叶,爱护环境11.下列化学用语表示正确的是()A.两个氧分子﹣﹣O2B.氯化铝中铝元素的化合价﹣﹣C.氯酸钾﹣KClO3D.钠原子的结构示意图12.下列关于木炭在氧气中燃烧的说法中,不正确的是A.黑色固体减少B.燃烧时产生红光C.生成无色气体D.反应过程中放热13.芯片是计算机、智能家电的核心部件,它是以高纯度的硅为材料制成的,硅酸钠(Na2SiO3)是其中重要的中间物质,Na2SiO3中硅元素的化合价为A.-4B.+1C.+4D.+614.下列实验现象的描述中,正确的是()A.木炭在氧气中剧烈燃烧,发出白光,放热,生成能使澄清石灰水变浑浊的气体B.硫粉在空气中燃烧火焰呈明亮的蓝紫色,生成有刺激性气味的气体,放热C.红磷在氧气中燃烧发出白光,产生大量的白雾,放出热量D.铁在氧气中剧烈燃烧,火星四射,生成四氧化三铁,放出热量15.色氨酸(C11H12N2O2)在人体内含量太低会影响睡眠质量,一般可通过食补牛奶、核桃、黑芝麻等加以改善。关于色氨酸这种物质,下列说法正确的是A.色氨酸由11个碳原子、12个氢原子、2个氮原子和2个氧原子构成B.色氨酸中氮元素元素的质量分数大于氢元素的质量分数C.色氨酸由碳、氢、氧、氮四种元素四种元素的质量比为11:12:2:2D.色氨酸属于氧化物二、填空题(本大题共1小题,共6分)16.如图是“燃烧的条件”实验活动的部分操作示意图。(1)实验一加热片刻观察到A中棉球上的酒精燃烧产生蓝色火焰,B中棉球上的水不燃烧,由此得出燃烧的条件之一是_____。(2)实验二观察到先燃烧的物质是_____;若将铜片上的物质换成等量的木屑和煤粉进行实验,观察到木屑先燃烧,说明木...

1、当您付费下载文档后,您只拥有了使用权限,并不意味着购买了版权,文档只能用于自身使用,不得用于其他商业用途(如 [转卖]进行直接盈利或[编辑后售卖]进行间接盈利)。
2、本站所有内容均由合作方或网友上传,本站不对文档的完整性、权威性及其观点立场正确性做任何保证或承诺!文档内容仅供研究参考,付费前请自行鉴别。
3、如文档内容存在违规,或者侵犯商业秘密、侵犯著作权等,请点击“违规举报”。

碎片内容

2023-2024学年江西省婺源县化学九年级第一学期期末质量检测试题含解析.doc

您可能关注的文档

确认删除?