电脑桌面
添加内谋知识网--内谋文库,文书,范文下载到电脑桌面
安装后可以在桌面快捷访问

2023-2024学年江西省宁都县第二中学化学九年级第一学期期中监测模拟试题含解析.doc

2023-2024学年江西省宁都县第二中学化学九年级第一学期期中监测模拟试题含解析.doc_第1页
1/13
2023-2024学年江西省宁都县第二中学化学九年级第一学期期中监测模拟试题含解析.doc_第2页
2/13
2023-2024学年江西省宁都县第二中学化学九年级第一学期期中监测模拟试题含解析.doc_第3页
3/13
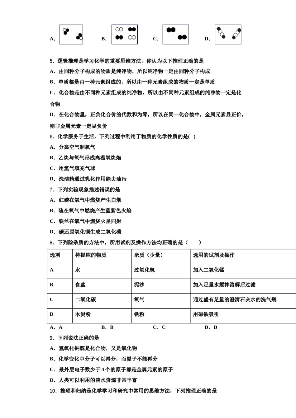
2023-2024学年江西省宁都县第二中学化学九年级第一学期期中监测模拟试题中监测模拟试题注意事项:1.答卷前,考生务必将自己的姓名、准考证号填写在答题卡上。2.回答选择题时,选出每小题答案后,用铅笔把答题卡上对应题目的答案标号涂黑,如需改动,用橡皮擦干净后,再选涂其它答案标号。回答非选择题时,将答案写在答题卡上,写在本试卷上无效。3.考试结束后,将本试卷和答题卡一并交回。一、单选题(本题包括12个小题,每小题3分,共36分.每小题只有一个选项符合题意)1.下列关于实验现象的描述正确的是:A.磷在氧气中燃烧,产生大量白色烟雾B.木炭在氧气中燃烧,发出白色火焰,生成使澄清石灰水变浑浊的气体C.硫粉在氧气中燃烧时,发出蓝紫色火焰,闻到刺激性气味D.铁丝在氧气中剧烈燃烧,火星四射,生成黑色的四氧化三铁2.根据下图的有关信息判断,下列说法正确的是()A.镁离子(Mg2+)核内有12个质子B.镁的相对原子质量为24.31gC.在化学反应中,氯原子容易失去1个电子D.镁离子(Mg2+)与氯离子(Cl-)的最外层电子数不相等3.核电荷数少于核外电子数的微粒一定是A.阳离子B.阴离子C.分子D.原子4.如图是表示物质分子的示意图.图中“●”和“O”分别表示两种不同元素的原子,则图中表示由不同种分子构成的物质是()A.B.C.D.5.逻辑推理是学习化学的重要思维方法,你认为以下推理正确的是A.由同种分子构成的物质是纯净物,所以纯净物一定由同种分子构成B.单质都是由一种元素组成的,所以由一种元素组成的物质一定是单质C.化合物是由不同种元素组成的纯净物,所以由不同种元素组成的纯净物一定是化合物D.在化合物里,正负化合价的代数和为零,所以在同一化合物中,金属元素显正价,则非金属元素一定显负价6.化学服务于生活,下列过程中利用了物质的化学性质的是()A.分离空气制氧气B.乙炔与氧气形成高温氧炔焰C.用氢气填充气球D.洗洁精通过乳化作用除去油污7.下列实验现象描述错误的是A.红磷在氧气中燃烧产生白烟B.硫在氧气中燃烧产生蓝紫色火焰C.铁丝在氧气中燃烧火星四射D.碳还原氧化铜生成二氧化碳8.下列除杂质的方法中,所用试剂及操作方法均正确的是()选项待提纯的物质杂质(少量)选用的试剂及操作A水过氧化氢加入二氧化锰B食盐泥沙加入足量水搅拌溶解后过滤C二氧化碳氧气通过盛有足量的澄清石灰水的洗气瓶D木炭粉铁粉用磁铁吸引A.AB.BC.CD.D9.下列说法正确的是A.氢氧化钠既是化合物,又是氧化物B.化学变化中分子可以再分,而原子不能再分C.最外层电子数少于4个的原子都是金属元素的原子D.人类可以利用的淡水资源非常丰富10.推理和归纳是化学学习和研究中常用的思维方法,下列推理正确的是A.碱中都含有氢氧根,所以碱中一定含有氢元素B.酸中都含有氢元素,所以含有氢元素的化合物一定是酸C.中和反应有盐和水生成,因此有盐和水生成的反应一定是中和反应D.氧化物都含氧元素,所以含氧元素的化合物都是氧化物11.如图是元素周期表中的一格,从该图获取的信息正确的是()A.该元素的质子数为52B.该元素的核电荷数为24C.该原子的相对原子质量为52gD.该元素属于非金属元素12.下列关于溶液说法正确的是()A.将氯化钠和植物油放入水中,充分搅拌后都能形成溶液B.把20%的蔗糖溶液均分成两份,每份溶液的溶质质量分数为10%C.向20℃时的蔗糖饱和溶液中加入食盐,食盐不再溶解D.配制50gl6%的氯化钠溶液一般经过计算、称量(或量取)、溶解、装瓶存放等步骤二、填空题(本题包括4个小题,每小题7分,共28分)13.我们需要洁净的水源,自来水生产加入液氯的作用是______________。用如图实验验证水的组成,反应的化学方程式是______________。证明a管中气体的方法是______________,a和b管中气体的质量比是______________。该实验证明了水是由______________组成。0.5mol水中约含______________个氢原子。电解水过程中保持不变的微粒是_______________(填写微粒名称)14.根据下列装置,结合所学化学知识回答问题:(实验操作)(1)实验室加热高锰酸钾选用A,E装置制取O2时,在连接发生装置和收集装置时,将胶皮管和玻璃...

1、当您付费下载文档后,您只拥有了使用权限,并不意味着购买了版权,文档只能用于自身使用,不得用于其他商业用途(如 [转卖]进行直接盈利或[编辑后售卖]进行间接盈利)。
2、本站所有内容均由合作方或网友上传,本站不对文档的完整性、权威性及其观点立场正确性做任何保证或承诺!文档内容仅供研究参考,付费前请自行鉴别。
3、如文档内容存在违规,或者侵犯商业秘密、侵犯著作权等,请点击“违规举报”。

碎片内容

2023-2024学年江西省宁都县第二中学化学九年级第一学期期中监测模拟试题含解析.doc

您可能关注的文档

确认删除?