电脑桌面
添加内谋知识网--内谋文库,文书,范文下载到电脑桌面
安装后可以在桌面快捷访问

2023-2024学年江西省抚州市临川区化学九上期中质量跟踪监视模拟试题含解析.doc

2023-2024学年江西省抚州市临川区化学九上期中质量跟踪监视模拟试题含解析.doc_第1页
1/10
2023-2024学年江西省抚州市临川区化学九上期中质量跟踪监视模拟试题含解析.doc_第2页
2/10
2023-2024学年江西省抚州市临川区化学九上期中质量跟踪监视模拟试题含解析.doc_第3页
3/10
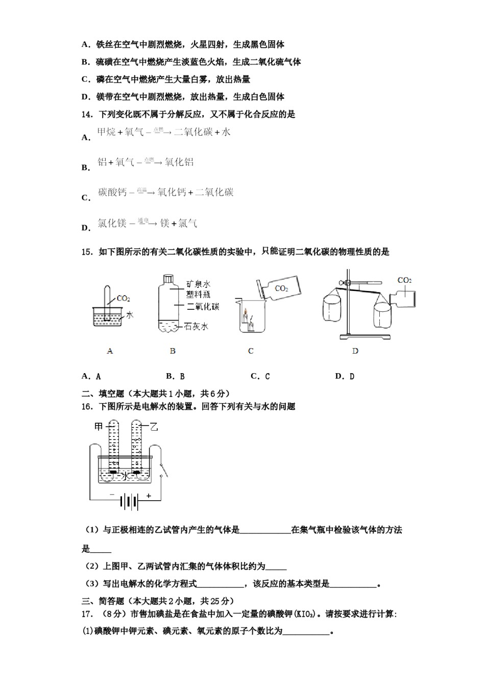
2023-2024学年江西省抚州市临川区化学九上期中质量跟踪监视模拟试题视模拟试题注意事项:1.答题前,考生先将自己的姓名、准考证号填写清楚,将条形码准确粘贴在考生信息条形码粘贴区。2.选择题必须使用2B铅笔填涂;非选择题必须使用0.5毫米黑色字迹的签字笔书写,字体工整、笔迹清楚。3.请按照题号顺序在各题目的答题区域内作答,超出答题区域书写的答案无效;在草稿纸、试题卷上答题无效。4.保持卡面清洁,不要折叠,不要弄破、弄皱,不准使用涂改液、修正带、刮纸刀。一、单选题(本大题共15小题,共30分)1.古代“银针验毒”的原理是4Ag+2H2S+O2=2X+2H2O,X的化学式为A.Ag2SB.AgSC.Ag2O2D.Ag2O2.下列对生产、生活现象的解释正确的是()A.铜块很难被压缩,因为铜原子间没有间隙B.在花园里可嗅到花香,因为分子在不断运动C.石油气加压后能贮存在钢瓶中,因为气体分子体积很小D.温度计里的汞柱下降,因为原子随温度的降低而变小3.关于诗句“春蚕到死丝方尽,蜡炬成灰泪始干”的描述正确的是A.只有物理变化B.既有物理变化又有化学变化C.只有化学变化D.既没有物理变化也没有化学变化4.某同学在家做“粗盐提纯”实验,对其做法的认识中,错误的是()A.将粗盐放入玻璃杯中加水溶解——粒子在不断运动B.溶解时用筷子搅拌——加快溶解速度C.用自制净水器过滤粗盐水——可将粗盐水变为纯净物D.实验时不用一次性塑料杯或纸杯——保护环境要从身边小事做起5.下列属于人体必需的微量元素且对人体健康作用的叙述正确的是()A.人体缺钙易患佝偻病B.人体缺铁影响智力发育C.人体缺锌易得贫血症D.人体缺碘会导致甲状腺肿大6.下列符号表示2个氧原子的是A.O2B.2O2C.2OD.O2-7.化学是一门实用性很强的科学。以下对于化学知识的应用正确的是()A物质的鉴别B物质的制备①用二氧化锰鉴别水和双氧水①加热高锰酸钾分解制取氧气②用闻气味的方法区别白酒和白开水②选择合理催化剂将水变成油(油含碳元素)C物质的应用D物质的提纯①液氮用于医疗手术①用明矾除去水中的不溶物②红磷用于制造照明弹②用加热煮沸方法除去汽水中的碳酸A.AB.BC.CD.D8.下列实验指定容器中的水,其解释没有体现水的主要作用的是ABCD实测定空气铁丝在氧硫在氧气验中氧气含量气中燃烧中燃烧装置排水法收集氧气集气瓶中的水:量筒中的水:集气瓶中的集气瓶中的水:水先将集气瓶内的通过水体积的变水:吸收放出的热量解释化得出O2体积冷却溅落融熔空气排净,后便于观物,防止集气瓶炸裂察氧气何时收集满A.AB.BC.CD.D9.下列符号能表示两个氧分子的是A.2OB.2O2C.O2D.2H2O210.下列属于化学变化的是A.冰雪融化B.纸张燃烧C.水分蒸发D.矿石粉碎11.实验测得某铁的氧化物中铁元素的质量分数为70%,则该氧化物的化学式可能是A.FeOB.Fe2O3C.Fe3O4D.无法确定12.六安是一座富有悠久历史文化的城市,勤劳智慧的六安人民在生产生活中创造了无数的瑰宝,下列工艺中发生化学变化的是()A.采摘茶叶B.煎蒿子粑粑C.板栗切口D.葛根磨粉13.下列现象描述中,正确的是()A.铁丝在空气中剧烈燃烧,火星四射,生成黑色固体B.硫磺在空气中燃烧产生淡蓝色火焰,生成二氧化硫气体C.磷在空气中燃烧产生大量白雾,放出热量D.镁带在空气中剧烈燃烧,放出热量,生成白色固体14.下列变化既不属于分解反应,又不属于化合反应的是A.B.C.D.15.如下图所示的有关二氧化碳性质的实验中,只能证明二氧化碳的物理性质的是A.AB.BC.CD.D二、填空题(本大题共1小题,共6分)16.下图所示是电解水的装置。回答下列有关与水的问题(1)与正极相连的乙试管内产生的气体是____________在集气瓶中检验该气体的方法是_____(2)上图甲、乙两试管内汇集的气体体积比约为_____(3)写出电解水的化学方程式___________,该反应的基本类型是___________。三、简答题(本大题共2小题,共25分)17.(8分)市售加碘盐是在食盐中加入一定量的碘酸钾(KIO3)。请按要求进行计算:(1)碘酸钾中钾元素、碘元素、氧元素的原子个数比为___________。(2)碘酸钾中钾元素、碘元素、氧元素的质量比为___________。(3)求碘酸钾...

1、当您付费下载文档后,您只拥有了使用权限,并不意味着购买了版权,文档只能用于自身使用,不得用于其他商业用途(如 [转卖]进行直接盈利或[编辑后售卖]进行间接盈利)。
2、本站所有内容均由合作方或网友上传,本站不对文档的完整性、权威性及其观点立场正确性做任何保证或承诺!文档内容仅供研究参考,付费前请自行鉴别。
3、如文档内容存在违规,或者侵犯商业秘密、侵犯著作权等,请点击“违规举报”。

碎片内容

2023-2024学年江西省抚州市临川区化学九上期中质量跟踪监视模拟试题含解析.doc

您可能关注的文档

确认删除?