电脑桌面
添加内谋知识网--内谋文库,文书,范文下载到电脑桌面
安装后可以在桌面快捷访问

2023-2024学年江西省赣州市化学九上期末联考试题含解析.doc

2023-2024学年江西省赣州市化学九上期末联考试题含解析.doc_第1页
1/12
2023-2024学年江西省赣州市化学九上期末联考试题含解析.doc_第2页
2/12
2023-2024学年江西省赣州市化学九上期末联考试题含解析.doc_第3页
3/12
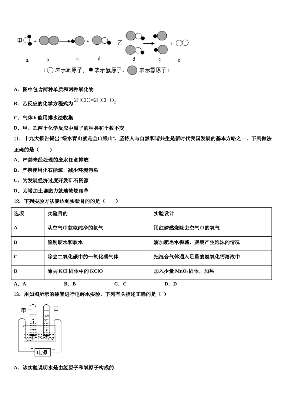
2023-2024学年江西省赣州市化学九上期末联考试题注意事项:1.答卷前,考生务必将自己的姓名、准考证号、考场号和座位号填写在试题卷和答题卡上。用2B铅笔将试卷类型(B)填涂在答题卡相应位置上。将条形码粘贴在答题卡右上角"条形码粘贴处"。2.作答选择题时,选出每小题答案后,用2B铅笔把答题卡上对应题目选项的答案信息点涂黑;如需改动,用橡皮擦干净后,再选涂其他答案。答案不能答在试题卷上。3.非选择题必须用黑色字迹的钢笔或签字笔作答,答案必须写在答题卡各题目指定区域内相应位置上;如需改动,先划掉原来的答案,然后再写上新答案;不准使用铅笔和涂改液。不按以上要求作答无效。4.考生必须保证答题卡的整洁。考试结束后,请将本试卷和答题卡一并交回。一、单选题(本大题共15小题,共30分)1.下列化学反应方程式书写都正确,但不符合实际的是A.实验室加热氯酸钾(MnO2作催化剂)制氧气:B.用适量稀盐酸除去水垢中的Mg(OH)2:C.用烧碱治疗胃酸过多:D.盛放石灰水的试剂瓶内壁易产生白膜:2.如图所示的四个图象。能正确反映对应变化关系的是()A.镁在氧气中燃烧B.向少量二氧化锰中滴加过氧化氢溶液C.向一定量铁粉和铝粉混合物中加入硫酸铜溶液D.等质量的镁.铝分别与质量分数相等且足量的稀硫酸反应3.2019年中国水周的宣传主题为“坚持节水优先,强化水资源管理”。下列不符合爱护水资源理念的是A.淘米后的水用来浇花B.农业和园林浇灌改漫灌为喷灌、滴灌C.化工厂污水处理达标后排放D.生活污水直接排放到江河里4.下列事实能够作为“空气中含有一定量氧气”的证据的是A.空气是无色透明的B.蜡烛在空中可以燃烧C.饼干放在空气中会变软D.石灰水放置在空气中会生成一层白膜5.石墨烯是由碳元素组成的、性能非常优良的纳米材料,具有超强导电、导热的性能。关于石墨烯的认识错误的是A.完全燃烧生成二氧化碳B.可作散热材料C.可用作新型电池材料D.是一种化合物6.下列归类不正确的是()选项归类内容A可燃性气体氢气、一氧化碳、甲烷B人体中微量元素铜元素、铁元素、碘元素C由分子构成的物质二氧化碳、氧气、氯化钠D合金青铜、硬铝、生铁A.AB.BC.CD.D7.下列生产过程中,不发生化学变化的是()A.安庆石油化工B.毫州古井酿酒C.铜陵有色冶金D.阜阳剪纸8.推理是一种重要的化学思维方法,以下推理合理的是()A.因为H2O和H2O2的组成元素相同,所以它们的化学性质相同B.氧化物一定含有氧元素,含氧元素的物质一定是氧化物C.分子、原子都是不带电的粒子,但是不带电的粒子不一定是分子、原子D.单质中只含有一种元素,则含有一种元素的物质一定是单质9.柠檬酸(C6H8O7)是一种非常重要的有机酸,少量的柠檬酸能使食物口感更好,促进食欲。下列有关它的说法正确的是A.柠檬酸是一种氧化物B.柠檬酸由21个原子构成C.柠檬酸的相对分子质量是192D.柠檬酸中碳、氢、氧元素的质量比为6:8:710.甲、乙两个化学反应的微观过程如图,下列说法正确的是()A.图中包含两种单质和两种氧化物B.乙反应的化学方程式为C.气体b能用排水法收集D.甲、乙两个化学反应中原子的种类和个数不变11.十九大报告提出“绿水青山就是金山银山”,坚持人与自然和谐共生是新时代我国发展的基本方略之一。下列做法正确的是()A.严禁未经处理的废水任意排放B.严禁使用化石能源,减少环境污染C.为发展经济过度开发矿石资源D.为增加土壤肥力就地焚烧稻草12.下列实验方法能达到实验目的的是()选项实验目的实验设计A从空气中获取纯净的氮气用红磷燃烧除去空气中的氧气B鉴别硬水和软水滴加肥皂水振荡,观察产生泡沫的情况C除去二氧化碳中的一氧化碳气体把混合气体通入足量的氢氧化钙溶液中D除去KCl固体中的KClO3加入少量MnO2固体,加热A.AB.BC.CD.D13.用如图所示的装置进行电解水实验,下列有关描述正确的是()A.该实验说明水是由氢原子和氧原子构成的B.电解水的化学方程式:C.乙试管内产生的气体能使带火星的木条复燃D.甲乙两试管内产生的气体质量之比为2:114.下列离子在pH=11的溶液中能大量共存的是A.Cu2+SO42-Cl-NaB.Mg2+SO42-Na+NO3-C.OH-K+NO3-...

1、当您付费下载文档后,您只拥有了使用权限,并不意味着购买了版权,文档只能用于自身使用,不得用于其他商业用途(如 [转卖]进行直接盈利或[编辑后售卖]进行间接盈利)。
2、本站所有内容均由合作方或网友上传,本站不对文档的完整性、权威性及其观点立场正确性做任何保证或承诺!文档内容仅供研究参考,付费前请自行鉴别。
3、如文档内容存在违规,或者侵犯商业秘密、侵犯著作权等,请点击“违规举报”。

碎片内容

2023-2024学年江西省赣州市化学九上期末联考试题含解析.doc

您可能关注的文档

确认删除?