电脑桌面
添加内谋知识网--内谋文库,文书,范文下载到电脑桌面
安装后可以在桌面快捷访问

2023-2024学年江西省赣州市赣州七中学化学九上期中经典试题含解析.doc

2023-2024学年江西省赣州市赣州七中学化学九上期中经典试题含解析.doc_第1页
1/11
2023-2024学年江西省赣州市赣州七中学化学九上期中经典试题含解析.doc_第2页
2/11
2023-2024学年江西省赣州市赣州七中学化学九上期中经典试题含解析.doc_第3页
3/11
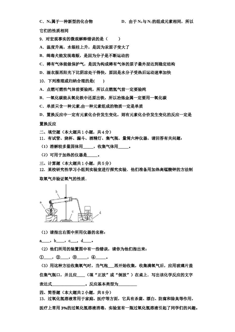
2023-2024学年江西省赣州市赣州七中学化学九上期中经典试题题考生请注意:1.答题前请将考场、试室号、座位号、考生号、姓名写在试卷密封线内,不得在试卷上作任何标记。2.第一部分选择题每小题选出答案后,需将答案写在试卷指定的括号内,第二部分非选择题答案写在试卷题目指定的位置上。3.考生必须保证答题卡的整洁。考试结束后,请将本试卷和答题卡一并交回。一、单选题(本大题共10小题,共20分)1.“雪碧”是一种无色的碳酸饮料,将少量“雪碧”滴入紫色石蕊试液中,然后再加热,溶液的颜色变化情况是B.变红后颜色不再改变A.先变红后变紫C.先变红后变无色D.先变蓝后变紫2.葡萄糖(C6H12O6)是临床上常用的一种药物,主要功效是补充能量,治疗低血糖、高血钾、水肿等。下列关于葡萄糖的说法正确的是A.葡萄糖中含有24个原子B.葡萄糖中碳、氢、氧元素质量之比为1∶2∶1C.葡萄糖的相对分子质量为180D.葡萄糖由6个碳元素、12个氢元素和6个氧元素组成3.下列实验事实不能作为相应观点的证据是()选项实验事实观点A铁丝在氧气中燃烧后质量增大化学反应前后质量守恒B水电解可得到氢气和氧气分子是可分的C少量白糖加入水中,不久“消失”微粒是不断运动的D5ml苯和5ml冰醋酸混合后体积大于10ml微粒间存在间隔D.DA.AB.BC.C4.下列事实能证明分子在化学反应中可以再分的是A.分离空气得到氧气B.用自来水制蒸馏水C.水通电分解D.碘升华变为碘蒸气5.下面关于水电解实验的叙述正确的是()A.实验说明水是由氢气和氧气组成的B.水电解的文字表达式:水→氢气+氧气C.实验说明水是由氢、氧两种元素组成的D.若a试管气体为5mL,则b试管气体为10mL6.为证明人体呼出气体中的CO2含量明显高于空气中的CO2含量,采用如图装置进行实验。下列说法不正确的是A.瓶1和瓶2中所装试剂均为澄清石灰水B.吸气时,应将A打开、B关闭,呼气时,则相反C.呼气时,瓶2长导管内液面上升D.通过瓶1和瓶2中的不同现象,推断人体呼出气体中的CO2含量明显高于空气中的CO2含量7.下列化学用语表示正确的是()A.60个碳原子:C60B.2个氢氧根离子:2OHC.金刚石:AuD.碳酸钠的化学式:Na2CO38.意大利罗马大学的科学家获得了极具理论研究意义的N4分子,N4分子结构如图所示。下列有关N4的说法正确的是()A.N4是一种单质B.N4约占空气体积的78%C.N4属于一种新型的化合物D.由于N4与N2的组成元素相同,所以它们的性质相同9.对宏观事实的微观解释错误的是()A.温度升高,水银柱上升,是因为汞原子变大了B.缉毒犬能发现毒贩,是因为分子是不断运动的C.稀有气体能做保护气,是因为构成稀有气体的原子最外层达到稳定结构D.湿衣服再阳光下比阴凉处干得快,原因是水分子受热后运动速率加快10.下列推理或归纳合理的是()A.点燃可燃性气体前要验纯,所以点燃氢气前一定要验纯B.一氧化碳能从氧化铁中还原出铁,所以冶炼金属一定要用一氧化碳C.单质只含一种元素,由一种元素组成的物质一定是单质D.置换反应中一定有元素化合价发生变化,则有元素化合价发生变化的反应一定是置换反应二、填空题(本大题共1小题,共4分)11.有试管、烧杯、漏斗、酒精灯、集气瓶、量筒六种仪器,请回答有关问题:(1)溶解较多量固体用_____,收集气体用_____。(2)可用于加热的仪器是_____。三、计算题(本大题共1小题,共5分)12.某校研究性学习小组到实验室进行探究实验.他们准备用加热高锰酸钾的方法制取氧气并验证氧气的性质.(1)请指出右图中所用仪器的名称:a____,b____,c___,d____。(2)他们所用的装置图中有一些错误,请你为他们指出来:①____,②____,③_____,④_____。(3)用这种方法收集氧气时,当气泡___再开始收集,收集满氧气后,应用玻璃片盖住集气瓶口,并且应____(填“正放”或“倒放”)在桌上.写出该化学反应的文字表达式________________。反应基本类型为_________四、简答题(本大题共2小题,共8分)13.过氧化氢溶液常用于家庭、医疗等方面,它具有杀菌、漂白、防腐和除臭等作用,医疗上常用3%的过氧化氢溶液消毒,实验室有一瓶过氧化氢溶液引起了同学们的兴趣。(1)甲同学认为,...

1、当您付费下载文档后,您只拥有了使用权限,并不意味着购买了版权,文档只能用于自身使用,不得用于其他商业用途(如 [转卖]进行直接盈利或[编辑后售卖]进行间接盈利)。
2、本站所有内容均由合作方或网友上传,本站不对文档的完整性、权威性及其观点立场正确性做任何保证或承诺!文档内容仅供研究参考,付费前请自行鉴别。
3、如文档内容存在违规,或者侵犯商业秘密、侵犯著作权等,请点击“违规举报”。

碎片内容

2023-2024学年江西省赣州市赣州七中学化学九上期中经典试题含解析.doc

您可能关注的文档

确认删除?