电脑桌面
添加内谋知识网--内谋文库,文书,范文下载到电脑桌面
安装后可以在桌面快捷访问

2023-2024学年江西省鹰潭市九年级化学第一学期期中质量检测模拟试题含解析.doc

2023-2024学年江西省鹰潭市九年级化学第一学期期中质量检测模拟试题含解析.doc_第1页
1/14
2023-2024学年江西省鹰潭市九年级化学第一学期期中质量检测模拟试题含解析.doc_第2页
2/14
2023-2024学年江西省鹰潭市九年级化学第一学期期中质量检测模拟试题含解析.doc_第3页
3/14
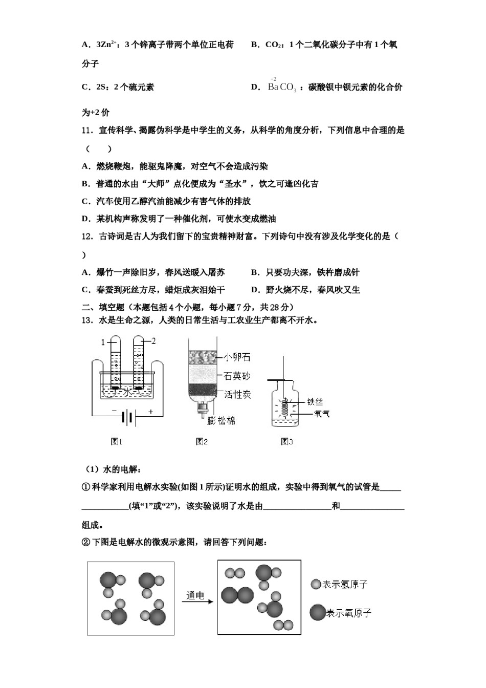
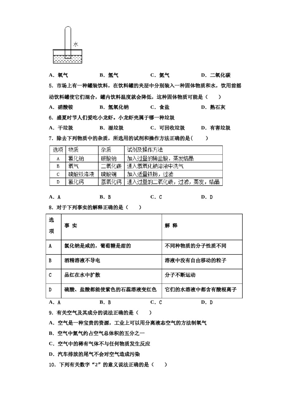
2023-2024学年江西省鹰潭市九年级化学第一学期期中质量检测模拟试题测模拟试题注意事项:1.答题前,考生先将自己的姓名、准考证号码填写清楚,将条形码准确粘贴在条形码区域内。2.答题时请按要求用笔。3.请按照题号顺序在答题卡各题目的答题区域内作答,超出答题区域书写的答案无效;在草稿纸、试卷上答题无效。4.作图可先使用铅笔画出,确定后必须用黑色字迹的签字笔描黑。5.保持卡面清洁,不要折暴、不要弄破、弄皱,不准使用涂改液、修正带、刮纸刀。一、单选题(本题包括12个小题,每小题3分,共36分.每小题只有一个选项符合题意)1.下图是某反应的微观变化过程示意图,下列分析错误的是()A.化学反应前后分子种类有变化B.示意图中的各物质都属于化合物C.此反应属于化合反应D.化学反应的本质是原子的重新组合2.将氯酸钾和二氧化锰均匀混合物分成两份,第一份14g加热至完全反应后,得固体9.2g;第二份21g加热一段时间后,测得剩余固体中二氧化锰占15%,可得氧气质量是()A.7.2gB.11.8gC.3.5gD.9.6g3.在和的混合气体中,碳元素的质量分数是36%,将该气体通过足量灼热的粉末,完全反应后的气体通入足量的澄清石灰水中,得到白色沉淀的质量是()。A.B.C.D.4.将充满下列气体的试管倒置于水槽中(如图),一段时间后试管内的水位上升最高的是()A.氧气B.氢气C.氮气D.二氧化碳5.市场上有一种罐装饮料,在饮料罐的夹层中分别装入一种固体物质和水,饮用前摇动饮料罐使它们混合,罐内饮料温度就会降低,这种固体物质可能是()A.硝酸铵B.氢氧化钠C.食盐D.熟石灰6.盛夏时节人们爱吃小龙虾。小龙虾壳属于哪一种垃圾A.干垃圾B.湿垃圾C.可回收垃圾D.有害垃圾7.除去下列物质中的杂质,所选用的试剂和操作方法正确的是()A.AB.BC.CD.D)8.对于下列事实的解释正确的是(解释选事实项A氯化钠是咸的,葡萄糖是甜的不同种物质的分子性质不同B酒精溶液不导电溶液中没有自由移动的粒子C品红在水中扩散分子不断运动D硫酸、盐酸都能使紫色的石蕊溶液变红色它们的水溶液中都含有酸根离子A.AB.BC.CD.D9.有关空气及其成分的说法正确的是()A.空气是一种宝贵的资源,工业上可以用分离液态空气的方法制氧气B.空气中氮气约占空气总体积的五分之一C.空气中的稀有气体不与任何物质发生反应D.汽车排放的尾气不会对空气造成污染10.下列有关数字“2”的意义说法正确的是()A.3Zn2+:3个锌离子带两个单位正电荷B.CO2:1个二氧化碳分子中有1个氧分子C.2S:2个硫元素D.:碳酸钡中钡元素的化合价为+2价11.宣传科学、揭露伪科学是中学生的义务,从科学的角度分析,下列信息中合理的是()A.燃烧鞭炮,能驱鬼降魔,对空气不会造成污染B.普通的水由“大师”点化便成为“圣水”,饮之可逢凶化吉C.汽车使用乙醇汽油能减少有害气体的排放D.某机构声称发明了一种催化剂,可使水变成燃油12.古诗词是古人为我们留下的宝贵精神财富。下列诗句中没有涉及化学变化的是()B.只要功夫深,铁杵磨成针A.爆竹一声除旧岁,春风送暖入屠苏C.春蚕到死丝方尽,蜡炬成灰泪始干D.野火烧不尽,春风吹又生二、填空题(本题包括4个小题,每小题7分,共28分)13.水是生命之源,人类的日常生活与工农业生产都离不开水。(1)水的电解:①科学家利用电解水实验(如图1所示)证明水的组成,实验中得到氧气的试管是________________(填“1”或“2”),该实验说明了水是由________________和_______________组成。②下图是电解水的微观示意图,请回答下列问题:写出反应的化学方程式________________,(2)水的净化:①我国规定生活饮用水的水质必须达到下述四项指标:a不得呈现异色b不得有异味c应澄清透明d不得含有细菌和病毒小亮同学要净化在家收集的雨水,制作简易净水器如图2所示:小卵石、石英沙和膨松棉要达到的目标是________________。而活性炭的主要作用是________________,经过此净水器得到的水仍然不是纯水,若想得到纯水可采用的方法是________________。②长期饮用饮水对人体健康不利,可以通过_________________的方法降低水的硬度。(3)水的用途:因为_____...

1、当您付费下载文档后,您只拥有了使用权限,并不意味着购买了版权,文档只能用于自身使用,不得用于其他商业用途(如 [转卖]进行直接盈利或[编辑后售卖]进行间接盈利)。
2、本站所有内容均由合作方或网友上传,本站不对文档的完整性、权威性及其观点立场正确性做任何保证或承诺!文档内容仅供研究参考,付费前请自行鉴别。
3、如文档内容存在违规,或者侵犯商业秘密、侵犯著作权等,请点击“违规举报”。

碎片内容

2023-2024学年江西省鹰潭市九年级化学第一学期期中质量检测模拟试题含解析.doc

您可能关注的文档

确认删除?