电脑桌面
添加内谋知识网--内谋文库,文书,范文下载到电脑桌面
安装后可以在桌面快捷访问

2023-2024学年江西省鹰潭市名校化学九年级第一学期期中质量跟踪监视试题含解析.doc

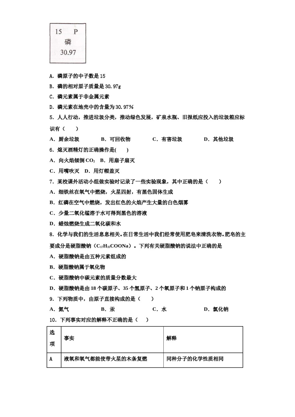
2023-2024学年江西省鹰潭市名校化学九年级第一学期期中质量跟踪监视试题含解析.doc_第1页
1/15
2023-2024学年江西省鹰潭市名校化学九年级第一学期期中质量跟踪监视试题含解析.doc_第2页
2/15
2023-2024学年江西省鹰潭市名校化学九年级第一学期期中质量跟踪监视试题含解析.doc_第3页
3/15
2023-2024学年江西省鹰潭市名校化学九年级第一学期期中质量跟踪监视试题量跟踪监视试题考生须知:1.全卷分选择题和非选择题两部分,全部在答题纸上作答。选择题必须用2B铅笔填涂;非选择题的答案必须用黑色字迹的钢笔或答字笔写在“答题纸”相应位置上。2.请用黑色字迹的钢笔或答字笔在“答题纸”上先填写姓名和准考证号。3.保持卡面清洁,不要折叠,不要弄破、弄皱,在草稿纸、试题卷上答题无效。一、单选题(本题包括12个小题,每小题3分,共36分.每小题只有一个选项符合题意)1.下列关于空气的说法中,错误的是()A.空气中含有少量的稀有气体,它们可以制成多种用途的电光源B.空气中分离出的氮气化学性质不活泼,食品包装中充氮气可以防腐C.按质量计算,空气中约含氮气78%、氧气21%、稀有气体等其他成分1%D.造成空气污染的气体主要有CO、SO2和氮氧化物等2.某KClO3和MnO2组成的混合物中钾元素的质量分数为30%,将13.0g该混合物加热至固体质量不再改变,下列有关说法错误的是A.加热后固体中钾元素的质量分数增加B.共生成3.2g氧气C.加热后,剩余固体的质量为8.2gD.原混合物中MnO2的质量为0.75g3.用数轴表示某些化学知识直观、简明、易记.下面用数轴表示的化学知识,错误的是()A.物质溶解度与溶解性的关系:B.地壳中部分元素的含量关系:C.金属之间活动性强弱关系:D.生活中常见物质的酸碱度关系:4.下图是元素周期表的部分信息,以下对信息分析正确的是A.磷原子的中子数是15B.磷的相对原子质量是30.97gC.磷元素属于非金属元素D.磷元素在地壳中的含量为30.97%5.人人行动,推进垃圾分类,推动绿色发展,矿泉水瓶、旧报纸应投入的垃圾箱应标识有()A.厨余垃圾B.可回收物C.有害垃圾D.其他垃圾6.熄灭酒精灯的正确操作是()A.向火焰倾倒CO2B.用扇子扇灭C.用嘴吹灭D.用灯帽盖灭7.某校课外活动小组做实验时记录了一些实验现象,其中正确的是()A.细铁丝在氧气中燃烧,火星四射,有黑色固体生成B.红磷在空气中燃烧,发出红色的火焰产生大量的白色烟雾C.少量二氧化锰溶于水可得到黑色的溶液D.蜡烛燃烧生成二氧化碳和水8.化学与我们的生活息息相关。在日常生活中我们经常使用肥皂来清洗衣物。肥皂的主要成分是硬脂酸钠(C17H35COONa)。下列有关硬脂酸钠的说法中正确的是A.硬脂酸钠是由五种元素组成的B.硬脂酸钠属于氧化物C.硬脂酸钠中碳元素的质量分数最大D.硬脂酸钠是由18个碳原子、35个氢原子、2个氧原子和1个钠原子构成的9.下列物质中,由原子直接构成的是()A.氮气B.汞C.水D.氯化钠10.下列事实对应的解释不正确的是()选事实解释项A液氧和氧气都能使带火星的木条复燃同种分子的化学性质相同B酒精做温度计的填充物酒精分子的体积受热变大,遇冷变小6000L氧气在加压下可装入容积为40L的钢C气体分子间间隔大,易于压缩瓶中D食物变质分子本身发生了变化A.AB.BC.CD.D11.下列有关图像不正确的是()A.用等质量、等浓度的过氧化氢溶液制氧气B.一定质量的红磷在密闭容器中燃烧C.向接近饱和的NaCl溶液中加入固体NaClD.电解水生成气体的质量12.小杰同学在实验室利用如图装置进行实验制取气体,通过查资料得知氢气是一种密度小于空气,不溶于水的气体,硫化氢是一种密度大于空气,可溶于水的气体,则他的下列制取方案可以用这套装置制取的是()(1)用硫化氢固体和稀硫酸溶液常温下制取硫化氢气体;(2)铁锈固体和过氧化氢溶液制取氧气;(3)二氧化锰固体和氯酸钾制取氧气;(4)锌片和稀硫酸制取氢气。A.(2)(4)B.(1)(3)(4)C.(1)(2)(4)D.(1)(2)二、填空题(本题包括4个小题,每小题7分,共28分)13.学习了MnO2对过氧化氢分解有催化作用的知识后,某同学想:CuO能否起到类似MnO2的催化剂作用呢?于是进行了以下探究。(猜想)Ⅰ、CuO不是催化剂、也不参与反应,反应前后质量和化学性质不变。Ⅱ、CuO参与反应产生O2,反应前后质量和化学性质发生了改变。Ⅲ、CuO是反应的催化剂,反应前后________________。用天平称量0.2gCuO,取5mL5%的过氧化氢溶液于试管中,进行如下实验:(1)填写下表:步骤③...

1、当您付费下载文档后,您只拥有了使用权限,并不意味着购买了版权,文档只能用于自身使用,不得用于其他商业用途(如 [转卖]进行直接盈利或[编辑后售卖]进行间接盈利)。
2、本站所有内容均由合作方或网友上传,本站不对文档的完整性、权威性及其观点立场正确性做任何保证或承诺!文档内容仅供研究参考,付费前请自行鉴别。
3、如文档内容存在违规,或者侵犯商业秘密、侵犯著作权等,请点击“违规举报”。

碎片内容

2023-2024学年江西省鹰潭市名校化学九年级第一学期期中质量跟踪监视试题含解析.doc

您可能关注的文档

确认删除?