电脑桌面
添加内谋知识网--内谋文库,文书,范文下载到电脑桌面
安装后可以在桌面快捷访问

2023-2024学年江西省鹰潭市贵溪市第二中学九年级化学第一学期期末达标检测试题含解析.doc

2023-2024学年江西省鹰潭市贵溪市第二中学九年级化学第一学期期末达标检测试题含解析.doc_第1页
1/11
2023-2024学年江西省鹰潭市贵溪市第二中学九年级化学第一学期期末达标检测试题含解析.doc_第2页
2/11
2023-2024学年江西省鹰潭市贵溪市第二中学九年级化学第一学期期末达标检测试题含解析.doc_第3页
3/11
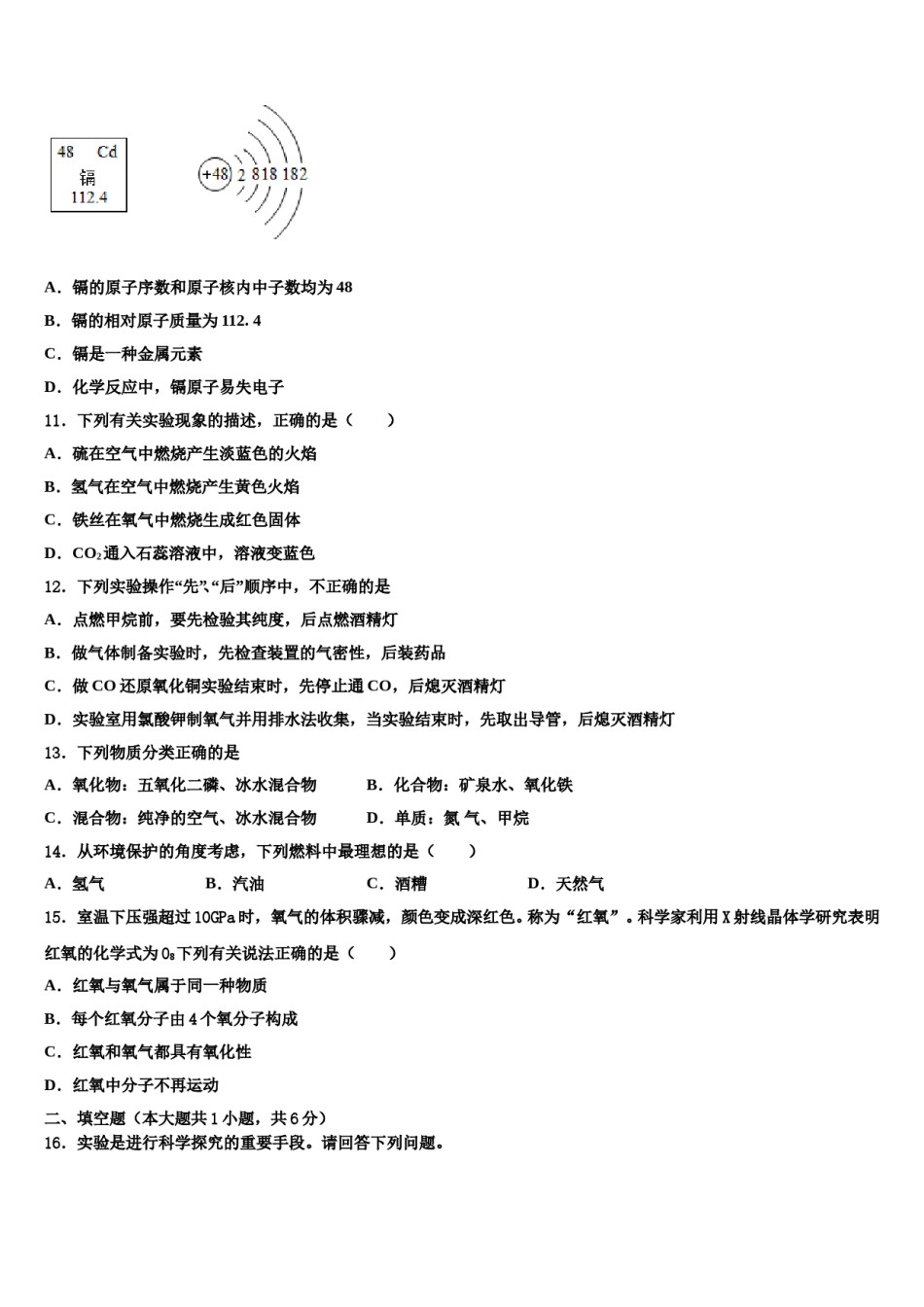
2023-2024学年江西省鹰潭市贵溪市第二中学九年级化学第一学期期末达标检测试题注意事项:1.答卷前,考生务必将自己的姓名、准考证号填写在答题卡上。2.回答选择题时,选出每小题答案后,用铅笔把答题卡上对应题目的答案标号涂黑,如需改动,用橡皮擦干净后,再选涂其它答案标号。回答非选择题时,将答案写在答题卡上,写在本试卷上无效。3.考试结束后,将本试卷和答题卡一并交回。一、单选题(本大题共15小题,共30分)1.漂白粉在生活生产中有重要的应用。氯气和石灰乳反应制得漂白粉的化学方程式为2Cl2+2Ca(OH)2=Ca(ClO)2+X+2H2O,其中X的化学式是A.CaOB.CaH2C.Ca(ClO2)2D.CaCl22.下列有关碳和碳的氧化物的说法,错误的是()A.《清明上河图》至今图案清晰可见,是因为在常温下碳单质的化学性质稳定B.碳在空气充分燃烧时生成CO2,不充分燃烧时生成COC.CO和CO2组成元素相同,所以它们的化学性质也相同D.CO可用于冶炼金属、做气体燃料;CO2可用于人工降雨、灭火3.下列做法符合安全要求的是A.易燃易爆药品放在火源附近B.品尝法鉴别实验室中的食盐和蔗糖C.点燃可燃性气体前先验纯D.烧杯放在酒精灯火焰上直接加热4.推理是一种重要的思维方法。下列推理正确的是()A.分子、原子是构成物质的粒子,所以物质都是由分子、原子构成的B.化学反应前后原子总数不变,所以化学反应前后分子总数也不变C.同种元素原子的质子数相同,则质子数相同的原子一定是同种元素D.化合物由多种元素组成,所以由多种元素组成的物质就是化合物5.水和溶液与我们的生活生产息息相关。下列有关说法中,不正确的是()。A.肥皂水可以区分硬水和软水B.洗涤剂除去油污的原理是将油污溶解C.溶液是均一、稳定的混合物D.饱和溶液不一定比不饱和溶液浓度大6.溶液在稀释前后保持不变的是()A.溶质的质量分数B.溶质的质量C.溶液的质量D.溶剂的质量7.规范实验操作是实验成功的基础和关键、下列实验基本操作正确的是A.稀释浓硫酸B.称11.5g氯化钠C.测溶液酸碱性D.熄灭酒精灯8.如图是表示物质分子的示意图,图中“●”和“○”分别表示两种含有不同质子数的原子,则图中表示单质的是()A.B.C.D.9.如下图所示,这四位同学描述的是同一化学式,此化学式是A.HClOB.O3C.NO2D.HCl10.如图是镉元素在元素周期表中的信息和镉原子结构示意图。下列说法错误的是A.镉的原子序数和原子核内中子数均为48B.镉的相对原子质量为112.4C.镉是一种金属元素D.化学反应中,镉原子易失电子11.下列有关实验现象的描述,正确的是()A.硫在空气中燃烧产生淡蓝色的火焰B.氢气在空气中燃烧产生黄色火焰C.铁丝在氧气中燃烧生成红色固体D.CO2通入石蕊溶液中,溶液变蓝色12.下列实验操作“先”、“后”顺序中,不正确的是A.点燃甲烷前,要先检验其纯度,后点燃酒精灯B.做气体制备实验时,先检查装置的气密性,后装药品C.做CO还原氧化铜实验结束时,先停止通CO,后熄灭酒精灯D.实验室用氯酸钾制氧气并用排水法收集,当实验结束时,先取出导管,后熄灭酒精灯13.下列物质分类正确的是B.化合物:矿泉水、氧化铁A.氧化物:五氧化二磷、冰水混合物C.混合物:纯净的空气、冰水混合物D.单质:氮气、甲烷14.从环境保护的角度考虑,下列燃料中最理想的是()A.氢气B.汽油C.酒糟D.天然气15.室温下压强超过10GPa时,氧气的体积骤减,颜色变成深红色。称为“红氧”。科学家利用X射线晶体学研究表明红氧的化学式为O8下列有关说法正确的是()A.红氧与氧气属于同一种物质B.每个红氧分子由4个氧分子构成C.红氧和氧气都具有氧化性D.红氧中分子不再运动二、填空题(本大题共1小题,共6分)16.实验是进行科学探究的重要手段。请回答下列问题。(1)实验A中,当电源接通段时间后,a管与b管中气体的体积比约为________。(2)实验B集气瓶内装满水的目的是________。(3)实验C通过__________现象,可得出氧气约占空气体积1/5的结论(4)实验D中水的作用是__________。三、简答题(本大题共2小题,共25分)17.(8分)某学习小组将质量为ag的高锰酸钾放在试管中充分加热至不再放出气体为止:若试管...

1、当您付费下载文档后,您只拥有了使用权限,并不意味着购买了版权,文档只能用于自身使用,不得用于其他商业用途(如 [转卖]进行直接盈利或[编辑后售卖]进行间接盈利)。
2、本站所有内容均由合作方或网友上传,本站不对文档的完整性、权威性及其观点立场正确性做任何保证或承诺!文档内容仅供研究参考,付费前请自行鉴别。
3、如文档内容存在违规,或者侵犯商业秘密、侵犯著作权等,请点击“违规举报”。

碎片内容

2023-2024学年江西省鹰潭市贵溪市第二中学九年级化学第一学期期末达标检测试题含解析.doc

您可能关注的文档

确认删除?