电脑桌面
添加内谋知识网--内谋文库,文书,范文下载到电脑桌面
安装后可以在桌面快捷访问

2023-2024学年江门市重点中学化学九上期中经典试题含解析.doc

2023-2024学年江门市重点中学化学九上期中经典试题含解析.doc_第1页
1/14
2023-2024学年江门市重点中学化学九上期中经典试题含解析.doc_第2页
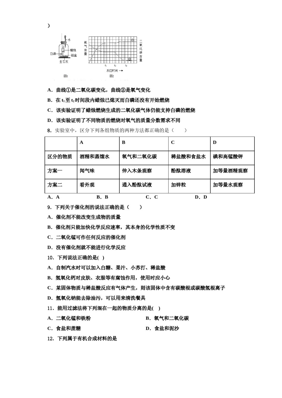
2/14
2023-2024学年江门市重点中学化学九上期中经典试题含解析.doc_第3页
3/14
2023-2024学年江门市重点中学化学九上期中经典试题注意事项:1.答卷前,考生务必将自己的姓名、准考证号填写在答题卡上。2.回答选择题时,选出每小题答案后,用铅笔把答题卡上对应题目的答案标号涂黑,如需改动,用橡皮擦干净后,再选涂其它答案标号。回答非选择题时,将答案写在答题卡上,写在本试卷上无效。3.考试结束后,将本试卷和答题卡一并交回。一、单选题(本大题共15小题,共30分)1.下列关于空气的说法正确的是A.空气由空气分子构成B.N2、O2等均匀地混合C.N2、O2不再保持各自的化学性质D.洁净的空气属于纯净物2.除去下列物质中的少量杂质,所选试剂及操作都正确的是()物质杂质试剂操作A生石灰熟石灰足量盐酸过滤B氯化钠泥沙加足量水溶解,过滤,洗涤,干燥Fe2(SO4)3H2SO4足量Fe2O3搅拌;过滤C溶液先通过氢氧化钠溶液的洗气DNH3CO2过量氢氧化钠溶液瓶,再通过浓硫酸洗气瓶A.AB.BC.CD.D3.知识梳理有助于我们对已学知识的巩固,下图是某同学学习物质结构知识后,以二氧化碳为例进行的梳理,下列选项中与a、b、c相对应的是()A.原子、原子核、核外电子B.原子核、原子、核外电子C.原子、核外电子、原子核D.核外电子、原子核、原子4.原子量是相对原子质量的简称,使用起来比原子的实际质量更加方便,在铟、锑、锌等相对原子质量测定作出卓越贡献的我国科学院士是A.拉瓦锡B.张青莲C.乔布斯D.侯德榜5.生活中处处有变化,下列变化过程中主要发生物理变化的是()A.植物光合作用B.节目焰火C.通电灯泡发光D.葡萄酿酒6.下图中四位同学正在讨论某一化学方程式表示的意义,他们所描述的化学方程式是A.B.C.D.7.利用如图1装置探究物质燃烧,点燃蜡烛后立即塞紧橡皮塞,待蜡烛熄灭后,将滴管中的水全部滴入集气瓶中,生石灰遇水放出大量的热,使铝盒中的白磷立即燃烧。如图2是瓶中①二氧化碳和②氧气的含量随时间变化的图像。下列有关说法错误的是()A.曲线①是二氧化碳变化,曲线②是氧气变化B.在t1至t2时间段内蜡烛已熄灭而白磷还没有开始燃烧C.该实验证明了蜡烛燃烧生成的二氧化碳气体仍能支持白磷的燃烧D.该实验证明了不同物质的燃烧对氧气的质量分数需求不同8.实验室中,区分下列各组物质的两种方法都正确的是()ABCD区分的物质酒精和蒸馏水氧气和二氧化碳稀盐酸和食盐水碘和高锰酸钾方案一闻气味伸入木条观察酚酞溶液加等量酒精观察方案二看外观通入酚酞试液加锌粒加等量水观察A.AB.BC.CD.D9.下列关于催化剂的说法正确的是()A.催化剂不能改变生成物的质量B.催化剂只能加快化学反应速率,其本身的化学性质不变C.二氧化锰可作任何反应的催化剂D.没有催化剂就不能进行化学反应10.下列说法正确的是()A.自制汽水时可以加入白糖、果汁、小苏打、稀盐酸B.氢氧化钙对皮肤、衣服等有腐蚀作用,使用时应小心C.某固体物质与稀盐酸反应有气体产生,则该固体中含有碳酸根或碳酸氢根离子D.氢氧化钠能去除油污,可以用来清洗餐具11.能用过滤法将下列混在一起的物质分离的是()A.二氧化锰和铁粉B.氧气和二氧化碳C.食盐和蔗糖D.食盐和泥沙12.下列属于有机合成材料的是A.尼龙布B.纳米铜C.棉花D.金刚石薄膜13.下列自救措施中不正确的是()A.在山林中遇到火灾,向顺风方向跑,脱离火灾区B.室内起火,不要急于打开门窗C.烟雾较浓时,应用湿毛巾捂住口和鼻,尽量贴近地面逃离D.遇到意外情况,可用掌握的知识进行有效处理,同时拨打电话求救14.研究氢氧化钠性质实验中的部分实验及现象记录如下,其中现象不合理的是序号实验现象A将氢氯化钠固体放在表面皿上,放置一会儿固体受潮,逐渐溶解B向盛有氢氧化钠溶液的试管中滴入无色酚酞试液溶液变红C向盛有氢氧化钠溶液的试管中滴加稀盐酸有氯化钠生成D向盛有氢氧化钠溶液的试管中滴加硫酸铜溶液产生蓝色沉淀A.AB.BC.CD.D15.从分子角度分析与解释下列事实,不正确的是A.结成冰的水不能流动——是因为温度降到零度后,水分子不再运动B.碘酒是混合物——是由不同分子构成的C.水变成水蒸气体积变大——是因为水分子之间间隔变大D.蔗糖晶体放置在空气中不会“消失”,而放入...

1、当您付费下载文档后,您只拥有了使用权限,并不意味着购买了版权,文档只能用于自身使用,不得用于其他商业用途(如 [转卖]进行直接盈利或[编辑后售卖]进行间接盈利)。
2、本站所有内容均由合作方或网友上传,本站不对文档的完整性、权威性及其观点立场正确性做任何保证或承诺!文档内容仅供研究参考,付费前请自行鉴别。
3、如文档内容存在违规,或者侵犯商业秘密、侵犯著作权等,请点击“违规举报”。

碎片内容

2023-2024学年江门市重点中学化学九上期中经典试题含解析.doc

您可能关注的文档

确认删除?