电脑桌面
添加内谋知识网--内谋文库,文书,范文下载到电脑桌面
安装后可以在桌面快捷访问

2023-2024学年河北保定曲阳县化学九上期中质量跟踪监视模拟试题含解析.doc

2023-2024学年河北保定曲阳县化学九上期中质量跟踪监视模拟试题含解析.doc_第1页
1/11
2023-2024学年河北保定曲阳县化学九上期中质量跟踪监视模拟试题含解析.doc_第2页
2/11
2023-2024学年河北保定曲阳县化学九上期中质量跟踪监视模拟试题含解析.doc_第3页
3/11
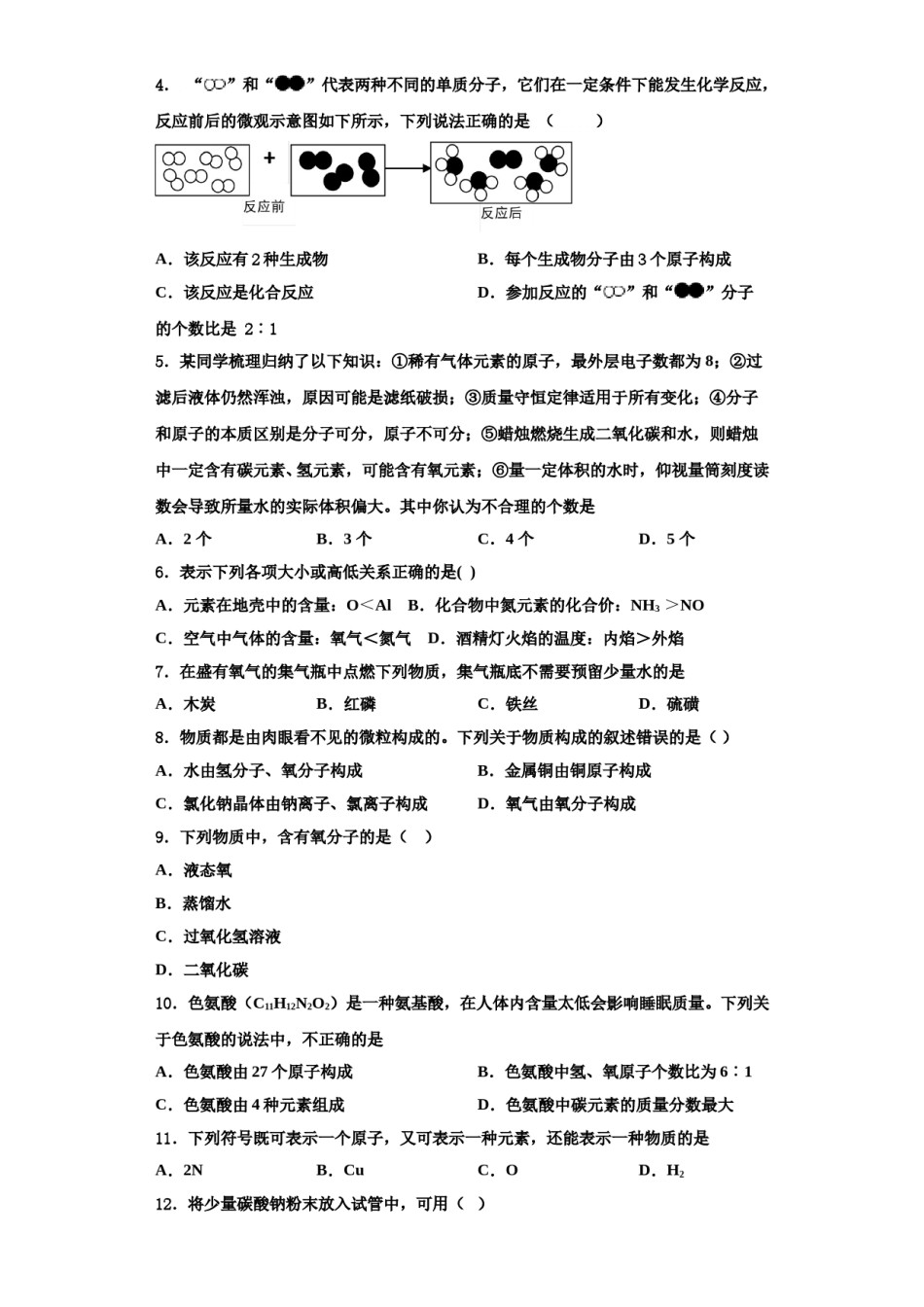
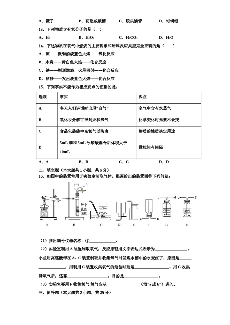
2023-2024学年河北保定曲阳县化学九上期中质量跟踪监视模拟试题拟试题注意事项1.考生要认真填写考场号和座位序号。2.试题所有答案必须填涂或书写在答题卡上,在试卷上作答无效。第一部分必须用2B铅笔作答;第二部分必须用黑色字迹的签字笔作答。3.考试结束后,考生须将试卷和答题卡放在桌面上,待监考员收回。一、单选题(本大题共15小题,共30分)1.在一密闭容器里放入甲、乙、丙、丁四种物质各若干克,使其在一定条件下充分反应后测得数据如下表,则下列表述正确的是四种物质甲乙丙丁反应前质量(g)101055反应后质量(g)16未测40A.甲可能是反应物B.乙一定是催化剂C.该反应可能是分解反应D.该反应中丙与丁的质量比为1∶52.在元素周期表中,硫元素的信息如图所示,下列从图中获得的信息不正确的是()A.在硫原子的核外电子排布中a=2和b=8B.硫原子在化学反应中易获得2个电子生成S2﹣C.硫原子里,质子数=中子数=电子数=16D.一个硫原子的相对原子质量是32.06克3.某校907班沈妮同学收集的××药品说明书上这样写到:本品每片主要成分及含量为:Ca40mg、P31mg、K7.5mg、Mg100mg、Cl7.5mg、Fe27mg……。这里的成分及含量是指B.离子C.分子D.元素A.原子4.“”和“”代表两种不同的单质分子,它们在一定条件下能发生化学反应,反应前后的微观示意图如下所示,下列说法正确的是()A.该反应有2种生成物B.每个生成物分子由3个原子构成C.该反应是化合反应D.参加反应的“”和“”分子的个数比是2︰15.某同学梳理归纳了以下知识:①稀有气体元素的原子,最外层电子数都为8;②过滤后液体仍然浑浊,原因可能是滤纸破损;③质量守恒定律适用于所有变化;④分子和原子的本质区别是分子可分,原子不可分;⑤蜡烛燃烧生成二氧化碳和水,则蜡烛中一定含有碳元素、氢元素,可能含有氧元素;⑥量一定体积的水时,仰视量筒刻度读数会导致所量水的实际体积偏大。其中你认为不合理的个数是A.2个B.3个C.4个D.5个6.表示下列各项大小或高低关系正确的是()A.元素在地壳中的含量:O<AlB.化合物中氮元素的化合价:NH3>NOC.空气中气体的含量:氧气<氮气D.酒精灯火焰的温度:内焰>外焰7.在盛有氧气的集气瓶中点燃下列物质,集气瓶底不需要预留少量水的是A.木炭B.红磷C.铁丝D.硫磺8.物质都是由肉眼看不见的微粒构成的。下列关于物质构成的叙述错误的是()A.水由氢分子、氧分子构成B.金属铜由铜原子构成C.氯化钠晶体由钠离子、氯离子构成D.氧气由氧分子构成9.下列物质中,含有氧分子的是()A.液态氧B.蒸馏水C.过氧化氢溶液D.二氧化碳10.色氨酸(C11H12N2O2)是一种氨基酸,在人体内含量太低会影响睡眠质量。下列关于色氨酸的说法中,不正确的是B.色氨酸中氢、氧原子个数比为6︰1A.色氨酸由27个原子构成C.色氨酸由4种元素组成D.色氨酸中碳元素的质量分数最大11.下列符号既可表示一个原子,又可表示一种元素,还能表示一种物质的是A.2NB.CuC.OD.H212.将少量碳酸钠粉末放入试管中,可用()A.镊子B.药匙或纸槽C.胶头滴管D.坩埚钳13.下列物质含有氢分子的是()A.H2B.H2O2C.H2CO3D.H2O14.下述物质在氧气中燃烧的主要现象和所属反应类型完全正确的是()A.硫——微弱的淡蓝色火焰——氧化反应B.木炭——黄白色火焰——化合反应C.铁——剧烈燃烧,火星四射——化合反应D.酒精——发出淡蓝色火焰——化合反应15.下列事实不能作为相应观点的证据的是:选项事实观点A冬天人们讲话时出现“白气”空气中含有水蒸气B氧化汞分解可得到汞和氧气化学变化时元素不会变C食品包装袋中充氮气以防腐物质的性质决定用途5mL苯和5mL冰醋酸混合后体积大于D微粒间有间隔10mLA.AB.BC.CD.D二、填空题(本大题共1小题,共6分)16.如图中的装置常用于实验室制取气体。根据给出的装置回答下列问题:(1)指出编号仪器名称:①_____________。(2)实验室利用A装置制取氧气,反应原理用文字表达式表示为________________。小兰用高锰酸钾在A、C装置制取并收集氧气时发现水槽中的水变红了,原因是___________________;用利用C装置收集氧气的最佳时刻是____...

1、当您付费下载文档后,您只拥有了使用权限,并不意味着购买了版权,文档只能用于自身使用,不得用于其他商业用途(如 [转卖]进行直接盈利或[编辑后售卖]进行间接盈利)。
2、本站所有内容均由合作方或网友上传,本站不对文档的完整性、权威性及其观点立场正确性做任何保证或承诺!文档内容仅供研究参考,付费前请自行鉴别。
3、如文档内容存在违规,或者侵犯商业秘密、侵犯著作权等,请点击“违规举报”。

碎片内容

2023-2024学年河北保定曲阳县化学九上期中质量跟踪监视模拟试题含解析.doc

您可能关注的文档

确认删除?