电脑桌面
添加内谋知识网--内谋文库,文书,范文下载到电脑桌面
安装后可以在桌面快捷访问

2023-2024学年河北省保定市冀英学校化学九上期中预测试题含解析.doc

2023-2024学年河北省保定市冀英学校化学九上期中预测试题含解析.doc_第1页
1/15
2023-2024学年河北省保定市冀英学校化学九上期中预测试题含解析.doc_第2页
2/15
2023-2024学年河北省保定市冀英学校化学九上期中预测试题含解析.doc_第3页
3/15
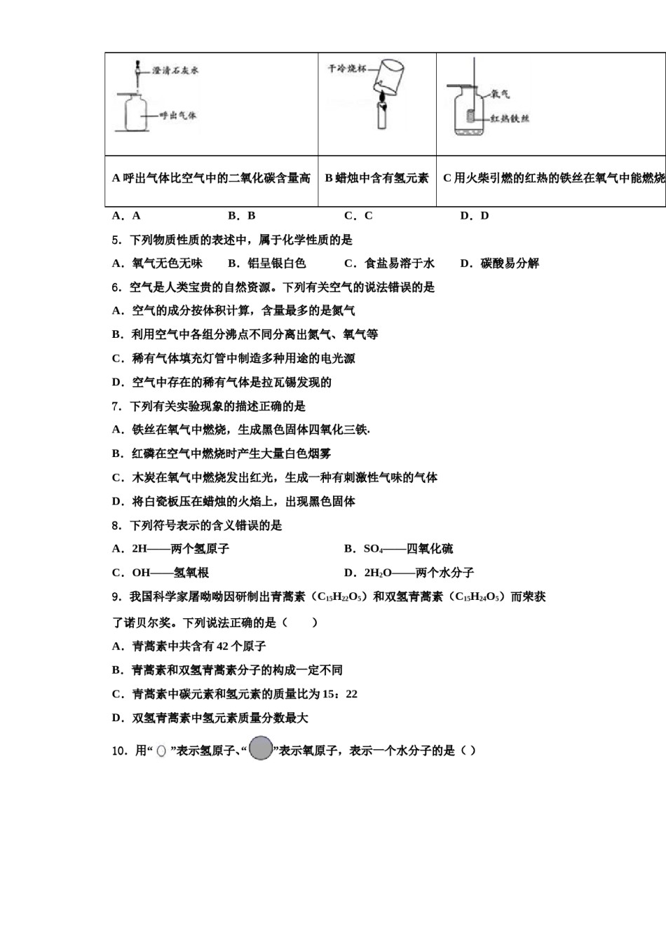
2023-2024学年河北省保定市冀英学校化学九上期中预测试题考生须知:1.全卷分选择题和非选择题两部分,全部在答题纸上作答。选择题必须用2B铅笔填涂;非选择题的答案必须用黑色字迹的钢笔或答字笔写在“答题纸”相应位置上。2.请用黑色字迹的钢笔或答字笔在“答题纸”上先填写姓名和准考证号。3.保持卡面清洁,不要折叠,不要弄破、弄皱,在草稿纸、试题卷上答题无效。一、单选题(本题包括12个小题,每小题3分,共36分.每小题只有一个选项符合题意)1.年将要上映的小时代最终结局大部分人死于一场大火,这场火灾是取材于年月日上海静安区高层住宅大火的真实事件,该大火导致人遇难,余人严重受伤.学好化学可以帮助我们了解安全逃生知识,下列说法正确的是()A.被困火灾区,要用湿毛巾捂住口鼻,伏低身子前进B.用打火机来检查液化石油罐泄漏C.图书、档案失火要用水基型灭火器灭火D.室内起火,马上打开所有门窗2.我国科学家研究出碳化钼(Mo2C)负载金原子组成的高效催化体系,使水煤气中的CO和H2O在120℃下发生反应,反应微观模型如所示,下列说法正确的是A.反应微观模型中,除钼外还有4种元素B.反应微观模型中只有3种单质分子C.反应过程中,金原子对H2O起吸附催化作用D.该反应过程中,构成催化剂的各原子有变化3.原子的构成示意图如图,下列叙述正确的是A.原子是实心球体B.整个原子的质量主要集中在原子核上C.质子与电子质量相等D.质子、中子、电子均匀分布在原子中4.如图所示实验得出的结论,不正确的是()A呼出气体比空气中的二氧化碳含量高B蜡烛中含有氢元素C用火柴引燃的红热的铁丝在氧气中能燃烧A.AB.BC.CD.D5.下列物质性质的表述中,属于化学性质的是A.氧气无色无味B.铝呈银白色C.食盐易溶于水D.碳酸易分解6.空气是人类宝贵的自然资源。下列有关空气的说法错误的是A.空气的成分按体积计算,含量最多的是氮气B.利用空气中各组分沸点不同分离出氮气、氧气等C.稀有气体填充灯管中制造多种用途的电光源D.空气中存在的稀有气体是拉瓦锡发现的7.下列有关实验现象的描述正确的是A.铁丝在氧气中燃烧,生成黑色固体四氧化三铁.B.红磷在空气中燃烧时产生大量白色烟雾C.木炭在氧气中燃烧发出红光,生成一种有刺激性气味的气体D.将白瓷板压在蜡烛的火焰上,出现黑色固体8.下列符号表示的含义错误的是B.SO4——四氧化硫A.2H——两个氢原子C.OH——氢氧根D.2H2O——两个水分子9.我国科学家屠呦呦因研制出青蒿素(C15H22O5)和双氢青蒿素(C15H24O5)而荣获了诺贝尔奖。下列说法正确的是()A.青蒿素中共含有42个原子B.青蒿素和双氢青蒿素分子的构成一定不同C.青蒿素中碳元素和氢元素的质量比为15:22D.双氢青蒿素中氢元素质量分数最大10.用“”表示氢原子、“”表示氧原子,表示一个水分子的是()A.B.C.D.11.下图所示的实验操作中,正确的是()A.加入大理石B.读取液体体积C.点燃酒精灯D.检查装置气密性12.4A+5B=4C+5D反应中,已知34克A与80克B完全反应生成54克D,若已知C的相对分子质量为30,则A的相对分子质量为()A.17B.68C.51D.34二、填空题(本题包括4个小题,每小题7分,共28分)13.根据如图回答下列问题:(1)写出图中仪器①的名称_________(2)实验室准备用氯酸钾制取比较纯净的氧气,采用的装置组合是_________该反应的化学方程式为_________(3)氨气是密度比空气小、极易溶于水,有刺激性气味的气体,实验室常用加热氯化铵和熟石灰固体混合物制取氨气,则实验室制取并收集氨气的最佳装置组合是______。(填字母)(4)小海用如图G装置验证二氧化碳与水的反应,为说明使石蕊变色的物质是碳酸而不是水或二氧化碳,应该采取的实验操作顺序是________(填序号,可重复选用)。①从b端通氮气②将用石蕊溶液染成紫色的干燥纸花放入广口瓶中③从a端通二氧化碳④从分液漏斗中滴加适量水。14.某校化学兴趣小组就空气中氧气的含量进行实验探究:①甲组同学选用教材中的实验装置(见图I)进行实验,为了确保实验准确性,应该在装药品前先____________。实验中红磷燃烧的现象是_______________,反应的化学方程式...

1、当您付费下载文档后,您只拥有了使用权限,并不意味着购买了版权,文档只能用于自身使用,不得用于其他商业用途(如 [转卖]进行直接盈利或[编辑后售卖]进行间接盈利)。
2、本站所有内容均由合作方或网友上传,本站不对文档的完整性、权威性及其观点立场正确性做任何保证或承诺!文档内容仅供研究参考,付费前请自行鉴别。
3、如文档内容存在违规,或者侵犯商业秘密、侵犯著作权等,请点击“违规举报”。

碎片内容

2023-2024学年河北省保定市冀英学校化学九上期中预测试题含解析.doc

您可能关注的文档

确认删除?