电脑桌面
添加内谋知识网--内谋文库,文书,范文下载到电脑桌面
安装后可以在桌面快捷访问

2023-2024学年河北省保定市清苑区北王力中学化学九上期末监测试题含解析.doc

2023-2024学年河北省保定市清苑区北王力中学化学九上期末监测试题含解析.doc_第1页
1/13
2023-2024学年河北省保定市清苑区北王力中学化学九上期末监测试题含解析.doc_第2页
2/13
2023-2024学年河北省保定市清苑区北王力中学化学九上期末监测试题含解析.doc_第3页
3/13
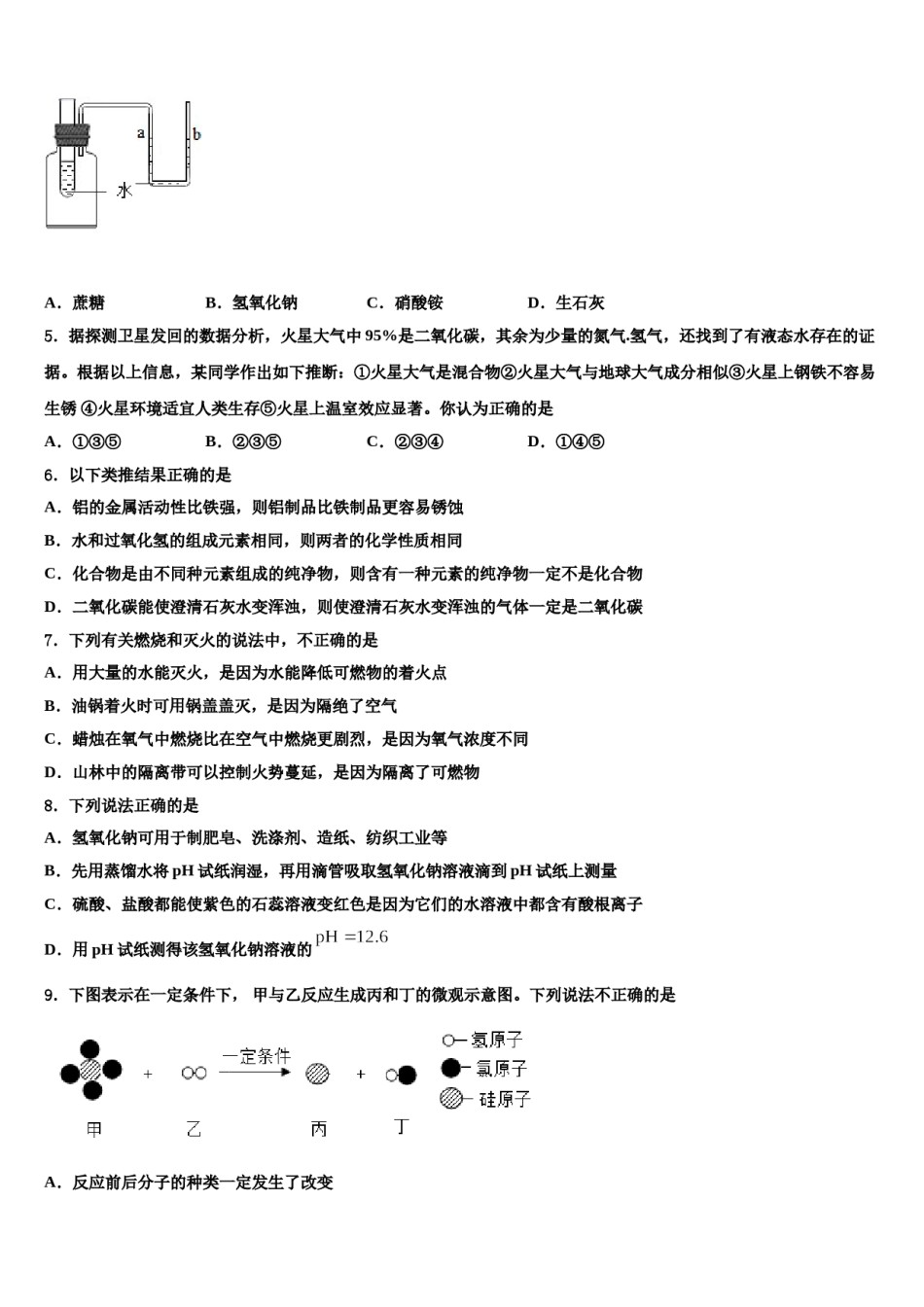
2023-2024学年河北省保定市清苑区北王力中学化学九上期末监测试题考生须知:1.全卷分选择题和非选择题两部分,全部在答题纸上作答。选择题必须用2B铅笔填涂;非选择题的答案必须用黑色字迹的钢笔或答字笔写在“答题纸”相应位置上。2.请用黑色字迹的钢笔或答字笔在“答题纸”上先填写姓名和准考证号。3.保持卡面清洁,不要折叠,不要弄破、弄皱,在草稿纸、试题卷上答题无效。一、单选题(本大题共10小题,共20分)1.下列变化中,属于化学变化的是()A.干冰升华B.酒精挥发C.铁丝锈蚀D.空气液化2.每年5月20日是“中国学生营养日”。有专家提出:应大力宣传普及营养科学与食品卫生知识,扫除“营养盲”。你认为下列观点合理的是()A.营养保健食品代替食物,获得的营养更全面B.不吃蔬菜,水果可代替;不吃主食,零食可代替C.早餐也应按照“五谷、粗细、荤素、多样”搭配的原则D.青少年处于生长发育的重要时期,应多摄入高脂肪和高蛋白食品3.在一定条件下,甲、乙、丙三种物质之间通过一步化学反应能实现下图所示的转化。(图中“→”表示“反应生成”,其它反应物、生成物及反应条件均省略)。左下表所列A一D四组物质中,不能完全实现图示转化的一组是甲乙丙A过氧化氢水氧气B氯酸钾氯化钾氧气C甲烷二氧化碳水D碳二氧化碳一氧化碳A.AB.BC.CD.D4.如图所示,向小试管内的水中分别加入一定量的下列物质,右侧U型管中液面a升b降,则加入的物质可能是A.蔗糖B.氢氧化钠C.硝酸铵D.生石灰5.据探测卫星发回的数据分析,火星大气中95%是二氧化碳,其余为少量的氮气.氢气,还找到了有液态水存在的证据。根据以上信息,某同学作出如下推断:①火星大气是混合物②火星大气与地球大气成分相似③火星上钢铁不容易生锈④火星环境适宜人类生存⑤火星上温室效应显著。你认为正确的是A.①③⑤B.②③⑤C.②③④D.①④⑤6.以下类推结果正确的是A.铝的金属活动性比铁强,则铝制品比铁制品更容易锈蚀B.水和过氧化氢的组成元素相同,则两者的化学性质相同C.化合物是由不同种元素组成的纯净物,则含有一种元素的纯净物一定不是化合物D.二氧化碳能使澄清石灰水变浑浊,则使澄清石灰水变浑浊的气体一定是二氧化碳7.下列有关燃烧和灭火的说法中,不正确的是A.用大量的水能灭火,是因为水能降低可燃物的着火点B.油锅着火时可用锅盖盖灭,是因为隔绝了空气C.蜡烛在氧气中燃烧比在空气中燃烧更剧烈,是因为氧气浓度不同D.山林中的隔离带可以控制火势蔓延,是因为隔离了可燃物8.下列说法正确的是A.氢氧化钠可用于制肥皂、洗涤剂、造纸、纺织工业等B.先用蒸馏水将pH试纸润湿,再用滴管吸取氢氧化钠溶液滴到pH试纸上测量C.硫酸、盐酸都能使紫色的石蕊溶液变红色是因为它们的水溶液中都含有酸根离子D.用pH试纸测得该氢氧化钠溶液的9.下图表示在一定条件下,甲与乙反应生成丙和丁的微观示意图。下列说法不正确的是A.反应前后分子的种类一定发生了改变B.化学变化前后硅元素的化合价发生了改变C.参加反应的甲、乙两种物质的分子个数比为1:1D.参加反应的乙的质量和生成的丁中氢元素的质量相等10.某校化学小组在利用硫酸和氢氧化钠溶液探究酸碱中和反应时,测得烧杯中溶液pH的变化如图所示。下列说法不正确的是()A.a点所示溶液呈碱性B.向b点所示溶液中滴加石蕊溶液,溶液呈紫色C.该实验是将NaOH溶液逐滴滴入稀硫酸中D.c点所示溶液中含有的溶质是Na2SO4和H2SO4二、填空题(本大题共1小题,共4分)11.根据下列反应事实写出相应的化学方程式。(1)碳酸氢铵受热分解:_____________。(2)金属铝与稀硫酸反应:____________。(3)澄清石灰水中通入二氧化碳后变浑浊:___________。(4)硫酸铜溶液与氢氧化钠溶液反应生成氢氧化铜沉淀:___________。三、计算题(本大题共1小题,共5分)12.气体的实验室制取是学生必备的基本实验技能,请根据下列装置回答问题:(1)写出标号仪器①的名称:_______。(2)实验室用A装置制取氧气,反应的化学方程式为:_______,若收集少量的氧气用于氧气性质的实验探究,应选用的收集装置是______(填字母);加热时酒精灯内的液体燃烧的反...

1、当您付费下载文档后,您只拥有了使用权限,并不意味着购买了版权,文档只能用于自身使用,不得用于其他商业用途(如 [转卖]进行直接盈利或[编辑后售卖]进行间接盈利)。
2、本站所有内容均由合作方或网友上传,本站不对文档的完整性、权威性及其观点立场正确性做任何保证或承诺!文档内容仅供研究参考,付费前请自行鉴别。
3、如文档内容存在违规,或者侵犯商业秘密、侵犯著作权等,请点击“违规举报”。

碎片内容

2023-2024学年河北省保定市清苑区北王力中学化学九上期末监测试题含解析.doc

您可能关注的文档

确认删除?