电脑桌面
添加内谋知识网--内谋文库,文书,范文下载到电脑桌面
安装后可以在桌面快捷访问

2023-2024学年河北省保定市高碑店市化学九年级第一学期期末检测试题含解析.doc

2023-2024学年河北省保定市高碑店市化学九年级第一学期期末检测试题含解析.doc_第1页
1/13
2023-2024学年河北省保定市高碑店市化学九年级第一学期期末检测试题含解析.doc_第2页
2/13
2023-2024学年河北省保定市高碑店市化学九年级第一学期期末检测试题含解析.doc_第3页
3/13
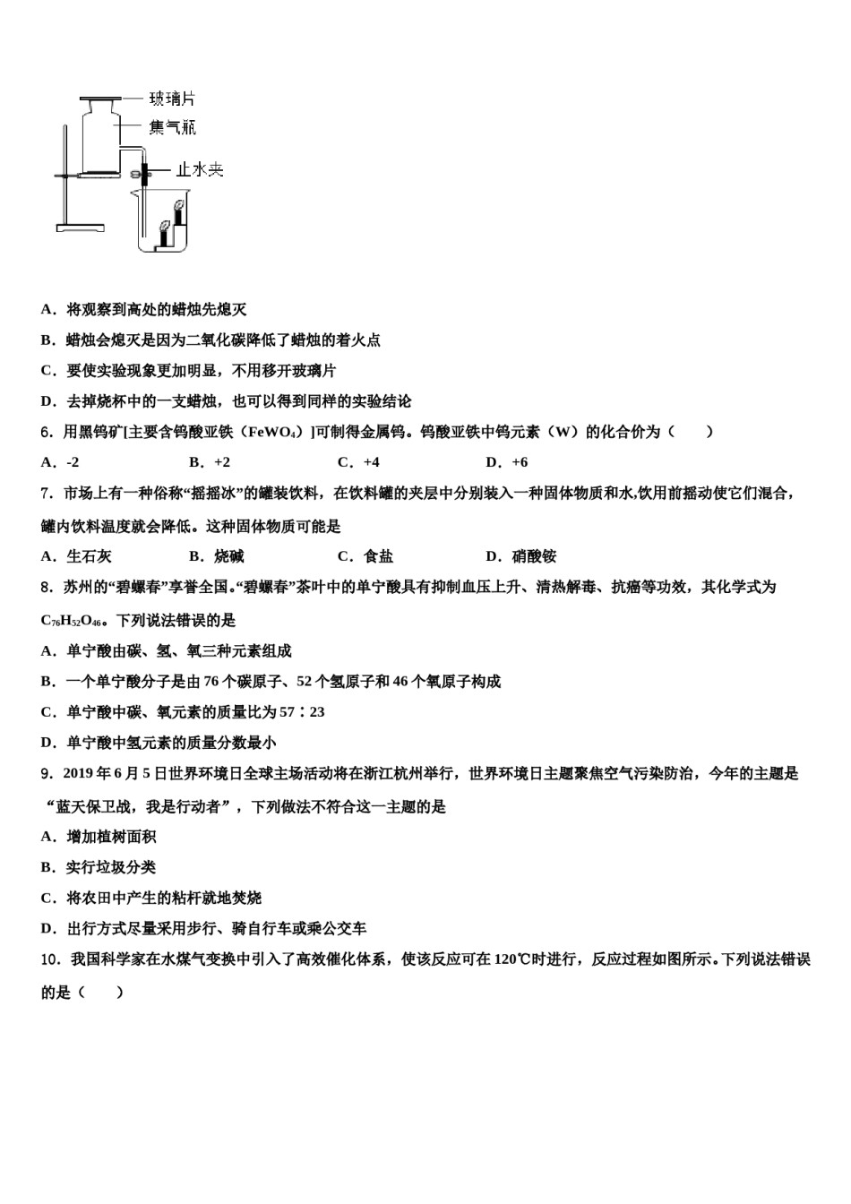
2023-2024学年河北省保定市高碑店市化学九年级第一学期期末检测试题注意事项:1.答卷前,考生务必将自己的姓名、准考证号、考场号和座位号填写在试题卷和答题卡上。用2B铅笔将试卷类型(B)填涂在答题卡相应位置上。将条形码粘贴在答题卡右上角"条形码粘贴处"。2.作答选择题时,选出每小题答案后,用2B铅笔把答题卡上对应题目选项的答案信息点涂黑;如需改动,用橡皮擦干净后,再选涂其他答案。答案不能答在试题卷上。3.非选择题必须用黑色字迹的钢笔或签字笔作答,答案必须写在答题卡各题目指定区域内相应位置上;如需改动,先划掉原来的答案,然后再写上新答案;不准使用铅笔和涂改液。不按以上要求作答无效。4.考生必须保证答题卡的整洁。考试结束后,请将本试卷和答题卡一并交回。一、单选题(本题包括12个小题,每小题3分,共36分.每小题只有一个选项符合题意)1.1869年,编制出第一张元素周期表的科学家是A.道尔顿B.张青莲C.门捷列夫D.拉瓦锡2.下列说法不正确的是()A.O3可表示一个分子B.氯化钠是由钠离子和氯离子构成的C.化学变化中,原子和分子的种类都不发生改变D.在原子中,原子的质量主要集中在原子核上3.下列有关化学史的说法不正确的是()A.道尔顿提出分子论B.门捷列夫发现了元素周期律并编制出元素周期表C.拉瓦锡用定量的方法研究了空气的成分D.张青莲主持测定了铟、铱、铕等几种元素相对原子质量的新值4.下列实验方法不正确的是()A.通过溶解、过滤、蒸发去除粗盐中难溶性杂质,达到初步提纯的目的B.黄铜片和铜片互相刻画,黄铜片上留下的痕迹比铜片的浅。C.氢气可以燃烧,在点燃氢气前一定要检验其纯度D.配制50克5%的NaCl溶液时,把称好的固体倒入到量好水的量筒中进行溶解5.如下图,集气瓶中充满二氧化碳气体,大烧杯中燃着两支高低不等的蜡烛,实验开始后打开止水夹,移开玻璃片。下列说法正确的是A.将观察到高处的蜡烛先熄灭B.蜡烛会熄灭是因为二氧化碳降低了蜡烛的着火点C.要使实验现象更加明显,不用移开玻璃片D.去掉烧杯中的一支蜡烛,也可以得到同样的实验结论6.用黑钨矿[主要含钨酸亚铁(FeWO4)]可制得金属钨。钨酸亚铁中钨元素(W)的化合价为()A.-2B.+2C.+4D.+67.市场上有一种俗称“摇摇冰”的罐装饮料,在饮料罐的夹层中分别装入一种固体物质和水,饮用前摇动使它们混合,罐内饮料温度就会降低。这种固体物质可能是A.生石灰B.烧碱C.食盐D.硝酸铵8.苏州的“碧螺春”享誉全国。“碧螺春”茶叶中的单宁酸具有抑制血压上升、清热解毒、抗癌等功效,其化学式为C76H52O46。下列说法错误的是A.单宁酸由碳、氢、氧三种元素组成B.一个单宁酸分子是由76个碳原子、52个氢原子和46个氧原子构成C.单宁酸中碳、氧元素的质量比为57∶23D.单宁酸中氢元素的质量分数最小9.2019年6月5日世界环境日全球主场活动将在浙江杭州举行,世界环境日主题聚焦空气污染防治,今年的主题是“蓝天保卫战,我是行动者”,下列做法不符合这一主题的是A.增加植树面积B.实行垃圾分类C.将农田中产生的粘杆就地焚烧D.出行方式尽量采用步行、骑自行车或乘公交车10.我国科学家在水煤气变换中引入了高效催化体系,使该反应可在120℃时进行,反应过程如图所示。下列说法错误的是()A.反应前后分子的总数不变B.反应每消耗28g甲,可生成44g丙C.该过程体现了催化剂吸附微粒的选择性D.反应过程中,每消耗1个甲分子,同时消耗1个乙分子11.自来水净化的主要过程如下图所示。下列说法正确的是A.净化后的水是纯净物B.沙层过滤可除去难溶性杂质C.上述净水方法都为物理变化D.活性炭的作用是降低水的硬度12.下列属于化学变化的是A.铁器生锈B.酒精挥发C.冰雪融化D.瓷器破碎二、填空题(本题包括4个小题,每小题7分,共28分)13.某化学兴趣小组利用下图装置探究制取气体的原理、方法及性质。结合装置图,回答下列问题:(1)写出图中标号仪器的名称:a_____,b_____。(2)用双氧水和二氧化猛制取氧气时,可选用的装置组合是_____。(3)实验室常用氯化铵固体与碱石灰固体共热来制取氨气(NH3),应选择的发生装置是_____(填上图字...

1、当您付费下载文档后,您只拥有了使用权限,并不意味着购买了版权,文档只能用于自身使用,不得用于其他商业用途(如 [转卖]进行直接盈利或[编辑后售卖]进行间接盈利)。
2、本站所有内容均由合作方或网友上传,本站不对文档的完整性、权威性及其观点立场正确性做任何保证或承诺!文档内容仅供研究参考,付费前请自行鉴别。
3、如文档内容存在违规,或者侵犯商业秘密、侵犯著作权等,请点击“违规举报”。

碎片内容

2023-2024学年河北省保定市高碑店市化学九年级第一学期期末检测试题含解析.doc

您可能关注的文档

确认删除?