电脑桌面
添加内谋知识网--内谋文库,文书,范文下载到电脑桌面
安装后可以在桌面快捷访问

2023-2024学年河北省唐山市九年级化学第一学期期中质量跟踪监视模拟试题含解析.doc

2023-2024学年河北省唐山市九年级化学第一学期期中质量跟踪监视模拟试题含解析.doc_第1页
1/11
2023-2024学年河北省唐山市九年级化学第一学期期中质量跟踪监视模拟试题含解析.doc_第2页
2/11
2023-2024学年河北省唐山市九年级化学第一学期期中质量跟踪监视模拟试题含解析.doc_第3页
3/11
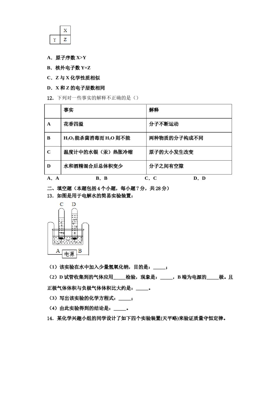
2023-2024学年河北省唐山市九年级化学第一学期期中质量跟踪监视模拟试题踪监视模拟试题注意事项1.考试结束后,请将本试卷和答题卡一并交回.2.答题前,请务必将自己的姓名、准考证号用0.5毫米黑色墨水的签字笔填写在试卷及答题卡的规定位置.3.请认真核对监考员在答题卡上所粘贴的条形码上的姓名、准考证号与本人是否相符.4.作答选择题,必须用2B铅笔将答题卡上对应选项的方框涂满、涂黑;如需改动,请用橡皮擦干净后,再选涂其他答案.作答非选择题,必须用05毫米黑色墨水的签字笔在答题卡上的指定位置作答,在其他位置作答一律无效.5.如需作图,须用2B铅笔绘、写清楚,线条、符号等须加黑、加粗.一、单选题(本题包括12个小题,每小题3分,共36分.每小题只有一个选项符合题意)1.用下图所示的简易净水器处理浑浊的河水,下列分析正确的是()A.净化后的水属于纯净物B.该净水器能将硬水变为软C.该净水器能杀菌消毒D.用活性炭可以除去水中的色素和异味2.蒸馏水中不宜养鱼,是因为蒸馏水中不含A.氧元素B.氧原子C.氢原子D.氧分子3.某同学取8mL水并加热,提供的仪器有:①10mL量筒②100mL量筒③酒精灯④容积20mL的试管⑤容积30mL的试管⑥试管夹⑦胶头滴管,所选用仪器组合正确的一组是()B.①③⑤⑥⑦C.①③④⑥⑦D.①②③④A.②③④⑥4.元素R在化合物中只呈现一种化合价,已知含该元素R的化学式为R2O3。下列含元素R的物质中化学式书写错误的是A.R(NO3)3B.R(OH)3C.RCl2D.R2(SO4)35.下列推理判断正确的是A.质子数相同的微粒一定是同种元素B.由同种元素组成的物质一定是纯净物C.催化剂能加快化学反应速率D.有两种或两种以上物质生成的反应一定是分解反应6.下列做法正确的是A.植树造林,防沙降尘B.焚烧垃圾,净化环境C.禁用农药,保护水源D.煤气泄漏,开灯检查7.下图是某化学反应的微观示意图,下列说法正确的是()A.该反应中,Z是由Y分解生成的B.参加反应的X与生成Z的质量比15:14C.化学反应前后,氢原子数目减少D.一个Y分子和一个W分子均含10个电子8.下列是日常生活中常发生的一些变化,其中都属于化学变化的一组是A.水受热沸腾、酒精燃烧B.汽油挥发、动物的呼吸C.剩饭变馊、铁锅生锈D.玻璃破碎、桔子榨成汁9.正确的操作是实验成功的关键。下列实验基本操作正确的是A.倾倒液体B.过滤C.给液体加热D.氧气的验满10.下列能量的转化过程中,主要发生了化学变化的是()A.天然气取暖B.电热器取暖C.水力发电D.太阳能供热11.元素周期表是学习和研究化学的重要工具,如图是元素周期表的一部分,其中X、Y、Z代表三种不同的元素。下列说法中正确的是A.原子序数X>YB.核外电子数Y=ZC.Z与X化学性质相似D.X和Z的电子层数相同12.下列对一些事实的解释不正确的是()事实解释A花香四溢分子不断运动BH2O2能杀菌消毒而H2O则不能两种物质的分子构成不同C温度计中的水银(汞)热胀冷缩原子的大小发生改变D水和酒精混合后总体积变少分子之间有空隙A.AB.BC.CD.D二、填空题(本题包括4个小题,每小题7分,共28分)13.如图是用于电解水的简易实验装置:(1)该实验在水中加入少量氢氧化钠,目的是:_____;(2)D试管收集到的气体应用_____检验,现象是:_____,B端为电源的_____极。且正极气体体积与负极气体体积比大约是:_____。(3)写出该实验的化学方程式:_____;(4)由此实验得到的结论是:_____。14.某化学兴趣小组的同学设计了如下四个实验装置(天平略)来验证质量守恒定律。(1)图A所示实验中发生反应的化学方程式______________;气球的作用是___________________;在实验中看到气球的变化是________________________________。(2)其中,只有A装置能用来验证质量守恒定律,B、C、D装置则不能。否定B装置的理由是_________;(3)要验证质量守恒定律,在反应物不变的前提下对C装置可以进行改进,你改进的措施是_______。(4)图D实验验证质量守恒定律,结果在石棉网上收集到产物的质量小于镁条的质量,你认为出现这样结果的原因可能是________________________________。15.某化学兴趣小组利用如图所示的装置来制取气体,请回...

1、当您付费下载文档后,您只拥有了使用权限,并不意味着购买了版权,文档只能用于自身使用,不得用于其他商业用途(如 [转卖]进行直接盈利或[编辑后售卖]进行间接盈利)。
2、本站所有内容均由合作方或网友上传,本站不对文档的完整性、权威性及其观点立场正确性做任何保证或承诺!文档内容仅供研究参考,付费前请自行鉴别。
3、如文档内容存在违规,或者侵犯商业秘密、侵犯著作权等,请点击“违规举报”。

碎片内容

2023-2024学年河北省唐山市九年级化学第一学期期中质量跟踪监视模拟试题含解析.doc

您可能关注的文档

确认删除?