电脑桌面
添加内谋知识网--内谋文库,文书,范文下载到电脑桌面
安装后可以在桌面快捷访问

2023-2024学年河北省唐山市开滦第二中学化学九上期末质量跟踪监视模拟试题含解析.doc

2023-2024学年河北省唐山市开滦第二中学化学九上期末质量跟踪监视模拟试题含解析.doc_第1页
1/10
2023-2024学年河北省唐山市开滦第二中学化学九上期末质量跟踪监视模拟试题含解析.doc_第2页
2/10
2023-2024学年河北省唐山市开滦第二中学化学九上期末质量跟踪监视模拟试题含解析.doc_第3页
3/10
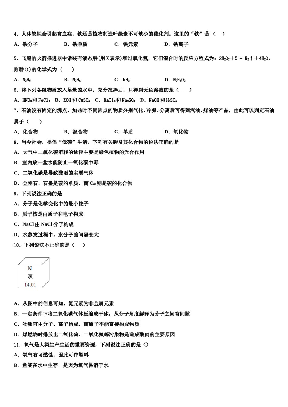
2023-2024学年河北省唐山市开滦第二中学化学九上期末质量跟踪监视模拟试题注意事项:1.答题前,考生先将自己的姓名、准考证号填写清楚,将条形码准确粘贴在考生信息条形码粘贴区。2.选择题必须使用2B铅笔填涂;非选择题必须使用0.5毫米黑色字迹的签字笔书写,字体工整、笔迹清楚。3.请按照题号顺序在各题目的答题区域内作答,超出答题区域书写的答案无效;在草稿纸、试题卷上答题无效。4.保持卡面清洁,不要折叠,不要弄破、弄皱,不准使用涂改液、修正带、刮纸刀。一、单选题(本题包括12个小题,每小题3分,共36分.每小题只有一个选项符合题意)1.2019年北京世园会主题是“绿色生活,美丽家园”。下列做法符合这一理念的是A.露天焚烧树叶、秸秆B.将垃圾分类并回收利用C.选用一次性筷子、塑料袋D.未经过处理的污水随意排放2.下列图示的实验操作正确的是()A.读取液体体积B.称量固体质量C.过滤D.滴加液体药品3.规范的实验操作是实验成功的保证。下列实验操作中,正确的是()A.倾倒液体B.过滤C.加热液体D.称量固体4.人体缺铁会引起贫血症,铁还是植物制造叶绿素不可缺少的催化剂。这里的“铁”是()A.铁分子B.铁单质C.铁元素D.铁离子5.飞船的火箭推进器中常装有液态肼(用X表示)和过氧化氢,它们混合时的反应方程式为:2H2O2+X=N2↑+4H2O,则肼(X)的化学式为()A.N2H6B.N2H4C.NH2D.N2H4O26.将下列各组物质放入足量的水中,充分搅拌后,只得到无色溶液的是()A.HNO3和FeCl3B.KOH和CuSO4C.BaCl2和Na2SO4D.NaOH和H2SO47.石油没有固定的沸点,加热时不同沸点的物质分别气化、冷凝、分离后可得到汽油、煤油等产品,由此可以判定石油属于()B.混合物C.单质D.氧化物A.化合物8.当今社会,提倡“低碳”生活,下列有关碳及其化合物的说法正确的是A.大气中二氧化碳消耗的途径主要是绿色植物的光合作用B.室内放一盆水能防止一氧化碳中毒C.二氧化碳是导致酸雨的主要气体D.金刚石、石墨是碳的单质,而C60则是碳的化合物9.下列说法正确的是A.分子是化学变化中的最小粒子B.原子核是由质子和电子构成C.NaCl由NaCl分子构成D.水蒸发过程中,水分子的间隔变大10.下列说法不正确的是()A.从图中的信息可知,氮元素为非金属元素B.一定条件下将二氧化碳气体压缩成干冰,从分子角度解释为分子之间有间隙C.物质可由分子、离子构成,而原子不能直接构成物质D.煤燃烧时排放出二氧化硫、二氧化氮等污染物是造成酸雨的主要原因11.氧气是人类生产生活的重要资源,下列说法正确的是()A.氧气有可燃性,因此可作燃料B.鱼能在水中生存,是因为氧气易溶于水C.氧气的化学性质非常活泼D.氧气能支持燃烧,体现了氧气的助燃性12.实验室里几种物质在互相谈论着。你认为它们的叙述中属于化学变化的是()A.试管:同学们不爱惜我,我被摔碎了B.灯泡:我通电后发光了,给学生带来光明C.铁钉:好难受啊,我在潮湿空气中生锈了D.蜡烛:我受热就会熔化二、填空题(本题包括4个小题,每小题7分,共28分)13.根据下图回答问题。(1)实验仪器a的名称是______。(2)实验室用高锰酸钾制取氧气的化学方程式为_____。所选用的发生装置是___(填字母序号,下同)。(3)用大理石和稀盐酸制取二氧化碳时,所选用的发生装置是______。实验室制取氧气和制取二氧化碳都可选用的收集装置是______。(4)在实验室用过氧化氢溶液和二氧化锰制取氧气的过程中,二氧化锰的质量____(填“变大”“变小”或“不变”)14.如下图是配制80克质量分数为20的氯化钠溶液的操作过程示意图。试回答:(1)B操作中应称量氯化钠的质量是__________,放好砝码和游码后,向托盘中加入氯化钠过程中,若指针偏向分度盘的左边,应进行的操作是__________。(2)D操作应选用__________的量筒(从10mL、100mL中选择),量水时量筒必须平放,视线要与量筒凹液面的__________处保持水平。(3)E操作的作用是__________。15.实验室部分装置如下图所示,回答下列问题。(1)实验室用KMnO4制取氧气,选择的发生装置是______(填图1的字母编号),反应的化学方程式为_______。用装置C收集氧气时,当观察到X_____...

1、当您付费下载文档后,您只拥有了使用权限,并不意味着购买了版权,文档只能用于自身使用,不得用于其他商业用途(如 [转卖]进行直接盈利或[编辑后售卖]进行间接盈利)。
2、本站所有内容均由合作方或网友上传,本站不对文档的完整性、权威性及其观点立场正确性做任何保证或承诺!文档内容仅供研究参考,付费前请自行鉴别。
3、如文档内容存在违规,或者侵犯商业秘密、侵犯著作权等,请点击“违规举报”。

碎片内容

2023-2024学年河北省唐山市开滦第二中学化学九上期末质量跟踪监视模拟试题含解析.doc

您可能关注的文档

确认删除?