电脑桌面
添加内谋知识网--内谋文库,文书,范文下载到电脑桌面
安装后可以在桌面快捷访问

2023-2024学年河北省廊坊市安次区九年级化学第一学期期中联考试题含解析.doc

2023-2024学年河北省廊坊市安次区九年级化学第一学期期中联考试题含解析.doc_第1页
1/13
2023-2024学年河北省廊坊市安次区九年级化学第一学期期中联考试题含解析.doc_第2页
2/13
2023-2024学年河北省廊坊市安次区九年级化学第一学期期中联考试题含解析.doc_第3页
3/13
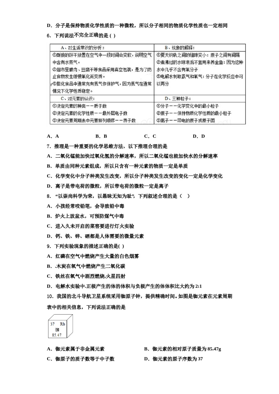
2023-2024学年河北省廊坊市安次区九年级化学第一学期期中联考试题联考试题考生须知:1.全卷分选择题和非选择题两部分,全部在答题纸上作答。选择题必须用2B铅笔填涂;非选择题的答案必须用黑色字迹的钢笔或答字笔写在“答题纸”相应位置上。2.请用黑色字迹的钢笔或答字笔在“答题纸”上先填写姓名和准考证号。3.保持卡面清洁,不要折叠,不要弄破、弄皱,在草稿纸、试题卷上答题无效。一、单选题(本大题共15小题,共30分)1.下列基本操作正确的是()A.振荡试剂B.给液体加热C.检查气密性D.药品取用2.下列叙述正确的是A.保持二氧化碳化学性质的粒子是碳原子和氧原子B.空气中含有0.94%的稀有气体C.一个氯化氢分子是由一个氢元素和一个氧元素组成D.细铁丝在氧气中剧烈燃烧,火星四射,生成黑色固体氧化铁3.卢瑟福在测定原子构成时做了如下实验:用a粒子(带正电荷的氮核)菱击一张极薄的金箔,发现绝大多数a粒子通过了金箔,极少数a粒子发生偏转或被弹回。根据上述现象得出以下结论,其中正确的是B.金原子是实心球体A.金原子核带正电荷C.金原子质量与a粒子质量相等D.金原子核占据原子内绝大部分空间4.下列不属于氧气用途的是A.气焊B.灭火C.潜水D.急救5.下列推理合理的是A.原子通过得失电子形成离子,离子一定不能形成原子B.在同一化合物中,金属元素显正价,所以非金属元素一定显负价C.单质中只含一种元素,所以只含一种元素的物质一定是单质D.分子是保持物质化学性质的一种微粒,所以分子相同的物质化学性质也一定相同6.下列说法不完全正确的是()A.AB.BC.CD.D7.推理是一种重要的化学思维方法,以下推理合理的是A.二氧化锰能加快过氧化氢的分解速率,所以二氧化锰也能加快水的分解速率B.单质由同种元素组成,所以只含有一种元素的物质一定是单质C.化学变化中分子种类发生改变,所以分子种类发生改变的变化一定是化学变化D.离子是带电荷的微粒,所以带电荷的微粒一定是离子8.“以崇尚科学为荣,以愚昧无知为耻”,下列叙述合理的是()A.小孩经常咬铅笔,会导致铅中毒B.炉火上放盆水,可预防煤气中毒C.进入久未开启的菜窖要进行灯火实验D.钙、铁、锌、硒都是人体需要的微量元素9.下列实验现象的描述正确的是()A.红磷在空气中燃烧产生大量的白色烟雾B..木炭在氧气中燃烧产生二氧化碳C.铁丝在氧气中剧烈燃烧,火星四射D.电解水实验中.正极产生的体的体积与负极产生的体体积比大约为2:110.我国的北斗导航卫星系统采用铷原子钟,提供精确时间。如图是铷元素在元素周期表中的相关信息,下列说法正确的是A.铷元素属于非金属元素B.铷元素的相对原子质量为85.47gC.铷原子的质子数等于中子数D.铷元素的原子序数为3711.密闭容器中,物质变化过程的微观示意图如图所示,图中“”代表氮原子,“”代表氢原子。下列说法正确的是()A.示意图中甲、乙、丙均为混合物B.过程Ⅰ和Ⅱ都发生化学变化C.过程Ⅱ反应类型是分解反应D.过程Ⅱ变化中最小微粒是氮原子和氢原子12.以下错误的操作都可能引起玻璃仪器破裂,有4位同学分别进行了纠正,按照他们的方法纠正后玻璃仪器仍可能破裂的是A.B.C.D.13.化学的学习使我们学会了从微观的角度认识宏观现象,下列对宏观现象解释不正确的是()A.干冰升华﹣﹣分子的体积变大B.闻到远处花香﹣﹣分子在不断地运动C.水变为水蒸气体积变大﹣﹣分子间间隔增大D.氧化汞受热分解﹣﹣分子在化学变化中可以再分14.对O、O2-两种粒子的判断,错误的是A.核电荷数相同B.化学性质相同C.质量几乎相同D.都属于氧元素15.下列各组物质中,按照酸、碱、盐的顺序排列的一组是()A.H2OKOHNaNO3B.HClNH3·H2OCaCO3C.HNO3K2SO4Ba(OH)2D.FeCl2NaOHH2CO3二、填空题(本大题共1小题,共6分)16.如图是实验室制取气体的常用装置(1)仪器①的名称是______.(2)用高锰酸钾制取氧气,实验时应在试管口放一团棉花,其作用是_____;选用的发生装置是_____(填序号)用排水法收集氧气的合适时间是____。(3)乙炔又称电石气,是一种无色、无味、密度比空气小,不溶于水的气体;工业上常用它燃烧产生的高温来切割和焊接金属;实验...

1、当您付费下载文档后,您只拥有了使用权限,并不意味着购买了版权,文档只能用于自身使用,不得用于其他商业用途(如 [转卖]进行直接盈利或[编辑后售卖]进行间接盈利)。
2、本站所有内容均由合作方或网友上传,本站不对文档的完整性、权威性及其观点立场正确性做任何保证或承诺!文档内容仅供研究参考,付费前请自行鉴别。
3、如文档内容存在违规,或者侵犯商业秘密、侵犯著作权等,请点击“违规举报”。

碎片内容

2023-2024学年河北省廊坊市安次区九年级化学第一学期期中联考试题含解析.doc

您可能关注的文档

确认删除?