电脑桌面
添加内谋知识网--内谋文库,文书,范文下载到电脑桌面
安装后可以在桌面快捷访问

2023-2024学年河北省承德市化学九年级第一学期期中经典模拟试题含解析.doc

2023-2024学年河北省承德市化学九年级第一学期期中经典模拟试题含解析.doc_第1页
1/10
2023-2024学年河北省承德市化学九年级第一学期期中经典模拟试题含解析.doc_第2页
2/10
2023-2024学年河北省承德市化学九年级第一学期期中经典模拟试题含解析.doc_第3页
3/10
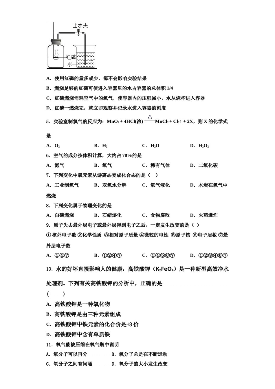
2023-2024学年河北省承德市化学九年级第一学期期中经典模拟试题拟试题注意事项:1.答题前,考生先将自己的姓名、准考证号码填写清楚,将条形码准确粘贴在条形码区域内。2.答题时请按要求用笔。3.请按照题号顺序在答题卡各题目的答题区域内作答,超出答题区域书写的答案无效;在草稿纸、试卷上答题无效。4.作图可先使用铅笔画出,确定后必须用黑色字迹的签字笔描黑。5.保持卡面清洁,不要折暴、不要弄破、弄皱,不准使用涂改液、修正带、刮纸刀。一、单选题(本大题共15小题,共30分)1.下列关于化学实验操作先后顺序的叙述错误的是()A.制取少量气体时,先装药品,后检查装置气密性B.点燃可燃气体时,先检查气体的纯度,后点燃C.给试管中的药品加热时,先预热试管,后集中加热D.用托盘天平称量药品时,先调节天平平衡,后称量2.全球气候变暖使人类的生存环境遭受严重的威胁,可能会导致两极冰川融化,使海平面升高,港没部分沿海城市:引起暴雨、洪水等灾害性和极端气候事件发生频率增强等严重的环境问题。下列选项中均为“温室气体”的一项是()A.一氧化碳、二氧化碳、氮气、稀有气体B.臭氧、氟利昂、甲烷、二氧化碳C.氧气、二氧化碳、水蒸气、二氧化硫D.氢气、氯气、氮气、二氧化氮3.化学反应中常伴随发生一些现象,这些现象可以帮助我们判断化学反应的发生.对下面实验现象的描述中,正确的是B.铜粉在空气中灼烧时,有黑色固体生A.木炭在空气中燃烧发出白光成C.酒精在氧气中燃烧时,生成水和二氧化碳D.纯净的氢气在空气中燃烧,产生黄色火焰4.如图所示的装置是测定空气中氧气的含量,对该实验认识正确的是()A.使用红磷的量多或少,都不会影响实验结果B.燃烧足够的红磷可使进入容器里的水占容器的总体积1/4C.红磷燃烧消耗空气中的氧气,使容器内的压强减小,水从烧杯进入容器D.红磷一燃烧完,就立即观察并记录水进入容器的刻度5.实验室制氯气的反应为:MnO2+4HCl(浓)MnCl2+Cl2↑+2X,则X的化学式是B.H2C.H2OD.H2O2A.O26.空气的成分按体积计算,大约占78%的是A.氮气B.氧气C.稀有气体D.二氧化碳7.下列变化中氧元素从游离态变成化合态的是()A.工业制氧气B.双氧水分解C.氧气液化D.木炭在氧气中燃烧8.下列变化属于物理变化的是A.白磷燃烧B.石蜡熔化C.食物腐败D.火药爆炸9.原子失去最外层电子或最外层得到电子之后,一定发生改变的是()①核外电子数②化学性质③相对原子质量④微粒的电性⑤原子核⑥电子层数⑦最外层电子数B.①②④⑦C.①④⑤⑥⑦D.①②③④⑥⑦A.①④⑦10.水的好坏直接影响人的健康,高铁酸钾(K2FeO4)是一种新型高效净水处理剂。下列有关高铁酸钾的分析中,正确的是()A.高铁酸钾是一种氧化物B.高铁酸钾是由三种元素组成C.高铁酸钾中铁元素的化合价是+3价D.高铁酸钾中含有单质铁11.氧气能被压缩在氧气瓶中说明A.氧分子可以再分B.氧分子总是在不断运动C.氧分子之间有间隔D.氧分子的大小发生改变12.如图是a、b两种固体物质的溶解度曲线。下列说法中正确的是()A.t℃时,a、b饱和溶液降温到0℃时所得溶液质量分数b>aB.t℃时,等质量的a、b饱和溶液中含有相同质量的溶质C.当温度大于t℃时,a溶液一定比b溶液浓D.a物质的溶解度受温度变化的影响较小,b物质的溶解度受温度变化的影响较大13.新版人民币中的防伪油墨含有一种由镁元素和氟元素(化合价为-1)组成的化合物,它的化学式是()A.MgFB.MgFC.MgFD.MgF14.下列科学家中,发现了元素周期律并编制了元素周期表的是A.拉瓦锡B.门捷列夫C.道尔顿D.阿伏伽德罗15.通过实验测定了空气组成的科学家是A.拉瓦锡B.达尔文C.道尔顿D.牛顿二、填空题(本大题共1小题,共6分)16.十八世纪法国化学家拉瓦锡设计了具有划时代意义的钟罩实验,某兴趣小组也设计了如图所示的实验装置①该实验的目的是________②该实验中红磷的量需稍过量的原因是________该反应的化学方程式为________③停止实验后,冷却后测定,瓶内气体体积应________。(填编号)A.减少1/5B.减少4/5C.增加1/5D.增加4/5④把燃烧着的木条伸入反应后的集气瓶内,可以观察到_______...

1、当您付费下载文档后,您只拥有了使用权限,并不意味着购买了版权,文档只能用于自身使用,不得用于其他商业用途(如 [转卖]进行直接盈利或[编辑后售卖]进行间接盈利)。
2、本站所有内容均由合作方或网友上传,本站不对文档的完整性、权威性及其观点立场正确性做任何保证或承诺!文档内容仅供研究参考,付费前请自行鉴别。
3、如文档内容存在违规,或者侵犯商业秘密、侵犯著作权等,请点击“违规举报”。

碎片内容

2023-2024学年河北省承德市化学九年级第一学期期中经典模拟试题含解析.doc

您可能关注的文档

确认删除?