电脑桌面
添加内谋知识网--内谋文库,文书,范文下载到电脑桌面
安装后可以在桌面快捷访问

2023-2024学年河北省承德市承德县九年级化学第一学期期末教学质量检测模拟试题含解析.doc

2023-2024学年河北省承德市承德县九年级化学第一学期期末教学质量检测模拟试题含解析.doc_第1页
1/9
2023-2024学年河北省承德市承德县九年级化学第一学期期末教学质量检测模拟试题含解析.doc_第2页
2/9
2023-2024学年河北省承德市承德县九年级化学第一学期期末教学质量检测模拟试题含解析.doc_第3页
3/9
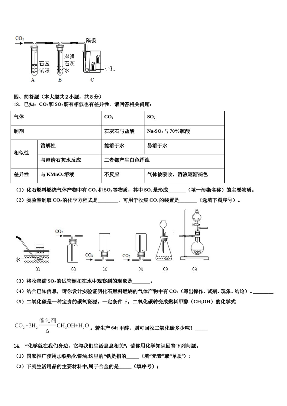
2023-2024学年河北省承德市承德县九年级化学第一学期期末教学质量检测模拟试题注意事项:1.答卷前,考生务必将自己的姓名、准考证号填写在答题卡上。2.回答选择题时,选出每小题答案后,用铅笔把答题卡上对应题目的答案标号涂黑,如需改动,用橡皮擦干净后,再选涂其它答案标号。回答非选择题时,将答案写在答题卡上,写在本试卷上无效。3.考试结束后,将本试卷和答题卡一并交回。一、单选题(本大题共10小题,共20分)1.铜用作导线主要利用金属铜的性质是A.导电性B.导热性C.有金属光泽D.密度较大2.今年5月12日我国的“防灾减灾日”宣传主题是“提高灾害防治能力构筑生命安全线”,以下有关火灾现场处理方法错误的是A.身上着火不可乱跑,要就地打滚使火熄灭B.人员被火势围困在高层建筑时使用楼内电梯撤退C.用水浇湿毛巾或衣物,捂住口鼻,低姿行走到安全通道D.逃生路线被火封住,应退回室内,关闭门窗,向门窗浇水,发出求救信号3.“九曲浏河水,满城烟花香”。下列有关水的说法中错误的是A.水是一种氧化物B.电解水时正、负极产生气体的体积比为1:2C.浑浊的河水过滤后所得的水是纯水D.可用肥皂水区分硬水和软水4.下列有关空气及其成分的说法中错误的是A.空气中体积分数最大的气体是氮气B.氧气能供给呼吸,可用于医疗急救C.长期放置的澄清石灰水变浑浊,说明空气中含有二氧化碳D.工业用分离液态空气的方法制取氧气,该变化属于分解反应5.空气是我们每天都呼吸着的“生命气体”。下列关于空气的说法错误的是()A.空气中氮气的质量分数为78%B.空气中氧气能供给呼吸和支持燃烧C.空气中的稀有气体所占比例虽小,但用途广泛D.目前计入空气污染物指数的有害气体主要包括SO2、CO、NO2以及臭氧等6.小明用下图装置来测定空气中氧气的含量,对该实验认识正确的是()A.使用红磷的量多或少,都不会影响实验结果B.燃烧足够的红磷可使进入容器的水占容器的4/5C.红磷燃烧消耗空气中的氧气,使容器内压强下降,水面上升D.红磷一燃烧完,就要立即观察,并记录水进入容器的刻度7.物质的用途和物质的性质密切相关,下列有关说法错误的是()A.石墨可用作电极,是因为石墨具有优良的导电性能B.碳和一氧化碳都可用于冶炼金属,是因为它们都具有还原性C.铝用作“银粉”漆,涂在铁栏杆表面防锈,是因为铝在常温下化学性质稳定D.清洗餐具时,常加入一定量的洗涤剂,是因为洗涤剂具有乳化功能8.下图为空气成分示意图(按体积计算),其中“a”代表的是A.氧气B.氮气C.二氧化碳D.稀有气体9.太空舱里常用NiFe2O4作气体转化的催化剂。已知NiFe2O4中Fe为+3价,则Ni的化合价为()A.+1B.+2C.+3D.+410.用赤铁矿在高炉中炼铁过程中可能发生下列化学反应:①②③④。下列说法错误的是A.①③属于化合反应B.②属于分解反应C.④属于置换反应D.没有发生复分解反应二、填空题(本大题共1小题,共4分)11.生活中处处有化学。如:倡导“低碳生活”主要是为了减少__(填化学式)的排放;漂白粉有效成分是Ca(ClO)2]可用于水的杀菌消毒,工业上用氧气通入石灰乳(主要成分是氢氧化钙)中制备漂白粉的原理为:2Cl2+2Ca(OH)2=CaCl2+Ca(ClO)2+2X,其中X的化学式是__。三、计算题(本大题共1小题,共5分)12.小彩同学设计了如图装置验证二氧化碳的性质,当通入二氧化碳一段时间后,A中的现象是_____。C中观察到蜡烛由低到高依次熄灭,说明二氧化碳具有的性质有_____。四、简答题(本大题共2小题,共8分)13.已知:CO2和SO2既有相似也有差异性。请回答相关问题:气体CO2SO2制剂石灰石与盐酸Na2SO3与70%硫酸溶解性能溶于水易溶于水与澄清石灰水反应相似性二者都产生白色浑浊差异性与KMnO4溶液不反应气体被吸收,溶液逐渐褪色(1)化石燃料燃烧气体产物中有CO2和SO2等物质,其中SO2是形成_______(填一污染名称)的主要物质。(2)实验室制取CO2的化学方程式是________,可用于收集CO2的装置是_______(选填下图序号)。(3)将收集满SO2的试管倒扣在水中观察到的现象是_______。(4)结合已知信息,请你设计实验证明化石燃料燃烧的气体产物中有CO2(写出操作、试剂、现象、结论)...

1、当您付费下载文档后,您只拥有了使用权限,并不意味着购买了版权,文档只能用于自身使用,不得用于其他商业用途(如 [转卖]进行直接盈利或[编辑后售卖]进行间接盈利)。
2、本站所有内容均由合作方或网友上传,本站不对文档的完整性、权威性及其观点立场正确性做任何保证或承诺!文档内容仅供研究参考,付费前请自行鉴别。
3、如文档内容存在违规,或者侵犯商业秘密、侵犯著作权等,请点击“违规举报”。

碎片内容

2023-2024学年河北省承德市承德县九年级化学第一学期期末教学质量检测模拟试题含解析.doc

您可能关注的文档

确认删除?