电脑桌面
添加内谋知识网--内谋文库,文书,范文下载到电脑桌面
安装后可以在桌面快捷访问

2023-2024学年河北省沧州市孟村县九年级化学第一学期期中学业质量监测模拟试题含解析.doc

2023-2024学年河北省沧州市孟村县九年级化学第一学期期中学业质量监测模拟试题含解析.doc_第1页
1/13
2023-2024学年河北省沧州市孟村县九年级化学第一学期期中学业质量监测模拟试题含解析.doc_第2页
2/13
2023-2024学年河北省沧州市孟村县九年级化学第一学期期中学业质量监测模拟试题含解析.doc_第3页
3/13
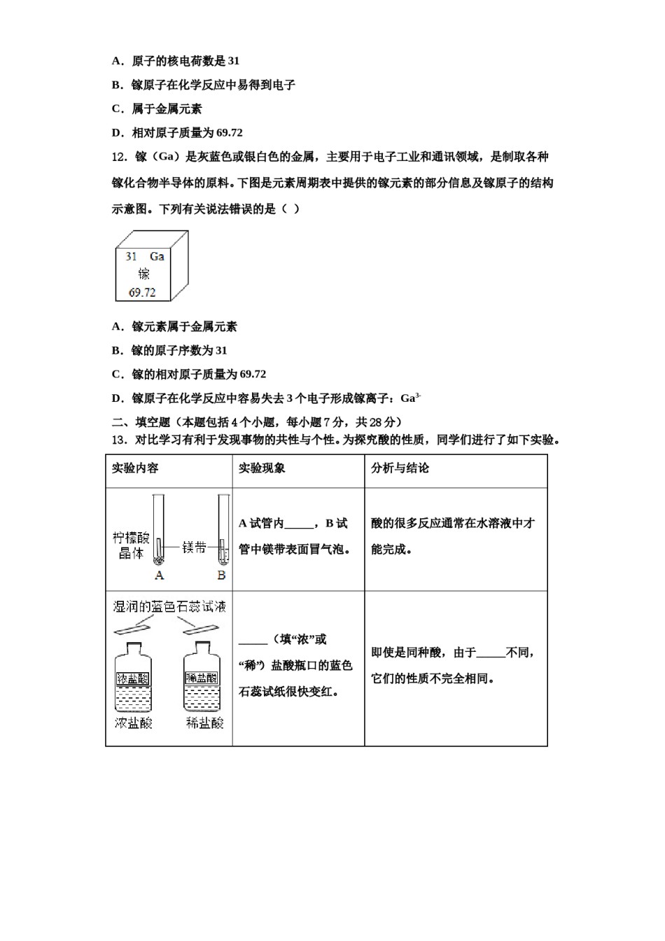
2023-2024学年河北省沧州市孟村县九年级化学第一学期期中学业质量监测模拟试题学业质量监测模拟试题注意事项:1.答卷前,考生务必将自己的姓名、准考证号、考场号和座位号填写在试题卷和答题卡上。用2B铅笔将试卷类型(B)填涂在答题卡相应位置上。将条形码粘贴在答题卡右上角"条形码粘贴处"。2.作答选择题时,选出每小题答案后,用2B铅笔把答题卡上对应题目选项的答案信息点涂黑;如需改动,用橡皮擦干净后,再选涂其他答案。答案不能答在试题卷上。3.非选择题必须用黑色字迹的钢笔或签字笔作答,答案必须写在答题卡各题目指定区域内相应位置上;如需改动,先划掉原来的答案,然后再写上新答案;不准使用铅笔和涂改液。不按以上要求作答无效。4.考生必须保证答题卡的整洁。考试结束后,请将本试卷和答题卡一并交回。一、单选题(本题包括12个小题,每小题3分,共36分.每小题只有一个选项符合题意)1.下列说法正确的是A.化合物中非金属元素都显负价B.原子非常小,不能再分C.氯化钠是由氯化钠分子构成的D.分子、原子都能保持物质的化学性质2.下列物质中,不会造成空气污染的是A.可吸入颗粒物B.二氧化碳C.二氧化硫D.二氧化氮3.许多化学反应都是在溶液中进行的,关于溶液理解正确的是()A.通过加热蒸发的方法提高75%酒精的浓度B.将1gCaO投入到99g水中,溶质的质量分数大于1%C.常温下KNO3、Ca(OH)2的饱和溶液降温后仍是饱和溶液D.将NaCl、蔗糖溶于水后,溶质均以分子形式存在4.对下列化学用语中“2”的含义叙述不正确的是()A.2K+中的“2”表示钾离子的个数是2B.Cu2+中的“2”表示一个铜离子带2个单位的正电荷C.中的“2”表示氧化镁中镁元素的化合价是+2D.3CO2中的“2”表示3个二氧化碳分子中含有2个氧原子D.都含有两个氧5.对于CO2、SO2、MnO2三种物质的说法正确的是A.常温下都是气体B.都含有氧元素C.都含有氧分子原子6.科学家发现一种新型催化剂,使水煤气中的一氧化碳和水在120℃条件下反应。如图是反应过程的微观示意图,下列说法正确的是()A.催化剂在反应前后质量和性质不变B.原子是化学变化中最小的粒子C.该反应的生成物均为单质D.在化学反应前后分子种类不变7.下列属于物理变化的是()A.花香四溢B.钢铁生锈C.光合作用D.粮食酿酒8.下列符号代表的意义正确的是()A.2H2:2个氢分子B.2N2:4个氮原子C.Al+3:铝离子D.2CO32﹣:2个硫酸根离子9.下列各组物质中,按照酸、碱、盐的顺序排列的一组是()A.H2OKOHNaNO3B.HClNH3·H2OCaCO3C.HNO3K2SO4Ba(OH)2D.FeCl2NaOHH2CO310.厨房里发生的下列变化中,不属于化学变化的是()A.天然气燃烧B.榨取果汁C.面包发霉D.菜刀生锈11.砷化镓(GaAs)是一种“LED”绿色节能光源材料,镓元素的相关信息如图。下列说法错误的是A.原子的核电荷数是31B.镓原子在化学反应中易得到电子C.属于金属元素D.相对原子质量为69.7212.镓(Ga)是灰蓝色或银白色的金属,主要用于电子工业和通讯领域,是制取各种镓化合物半导体的原料。下图是元素周期表中提供的镓元素的部分信息及镓原子的结构示意图。下列有关说法错误的是()A.镓元素属于金属元素B.镓的原子序数为31C.镓的相对原子质量为69.72D.镓原子在化学反应中容易失去3个电子形成镓离子:Ga3-二、填空题(本题包括4个小题,每小题7分,共28分)13.对比学习有利于发现事物的共性与个性。为探究酸的性质,同学们进行了如下实验。实验内容实验现象分析与结论A试管内_____,B试酸的很多反应通常在水溶液中才管中镁带表面冒气泡。能完成。_____(填“浓”或即使是同种酸,由于_____不同,“稀”)盐酸瓶口的蓝色它们的性质不完全相同。石蕊试纸很快变红。两试管中均产生_____不同的酸具有相似的性质,这是因为酸的组成中都含有_____(填元素符号).E试管中产生_____,F不同的酸根会导致酸的“个性”差试管中无明显现象。异。因此,可用氯化钡溶液鉴别盐酸和硫酸。清洗试管时,小乔同学将C、F两试管中的无色液体同时倒入一个洁净的废液缸,废液缸中立刻冒气泡并出现白色沉淀。请分析上述现象并回答:Ⅰ.废液缸中产生气体的反应的化学方程...

1、当您付费下载文档后,您只拥有了使用权限,并不意味着购买了版权,文档只能用于自身使用,不得用于其他商业用途(如 [转卖]进行直接盈利或[编辑后售卖]进行间接盈利)。
2、本站所有内容均由合作方或网友上传,本站不对文档的完整性、权威性及其观点立场正确性做任何保证或承诺!文档内容仅供研究参考,付费前请自行鉴别。
3、如文档内容存在违规,或者侵犯商业秘密、侵犯著作权等,请点击“违规举报”。

碎片内容

2023-2024学年河北省沧州市孟村县九年级化学第一学期期中学业质量监测模拟试题含解析.doc

您可能关注的文档

确认删除?