电脑桌面
添加内谋知识网--内谋文库,文书,范文下载到电脑桌面
安装后可以在桌面快捷访问

2023-2024学年河北省沧州市孟村回族自治县化学九年级第一学期期中预测试题含解析.doc

2023-2024学年河北省沧州市孟村回族自治县化学九年级第一学期期中预测试题含解析.doc_第1页
1/12
2023-2024学年河北省沧州市孟村回族自治县化学九年级第一学期期中预测试题含解析.doc_第2页
2/12
2023-2024学年河北省沧州市孟村回族自治县化学九年级第一学期期中预测试题含解析.doc_第3页
3/12
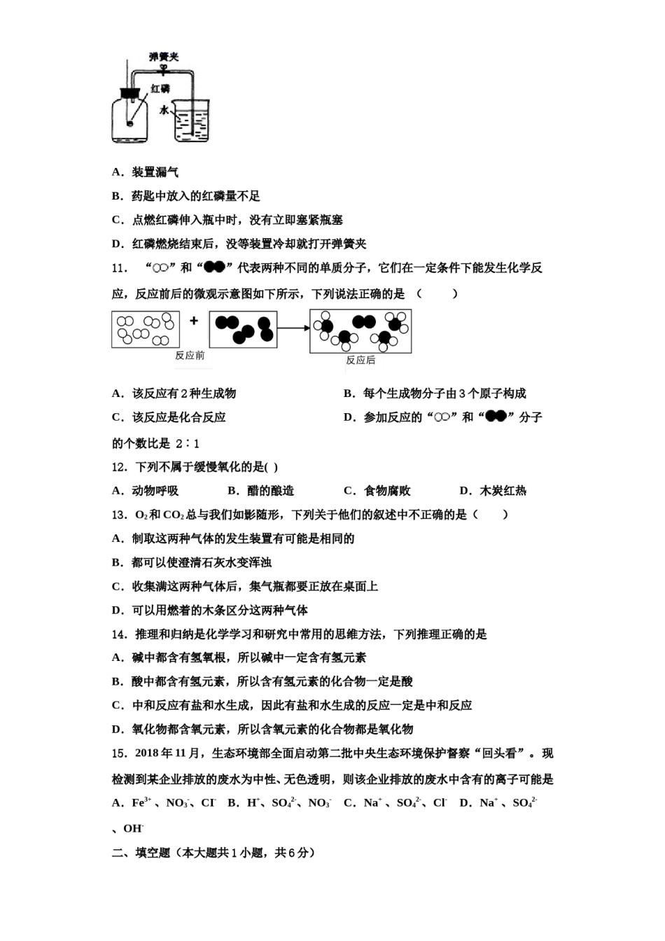
2023-2024学年河北省沧州市孟村回族自治县化学九年级第一学期期中预测试题学期期中预测试题考生请注意:1.答题前请将考场、试室号、座位号、考生号、姓名写在试卷密封线内,不得在试卷上作任何标记。2.第一部分选择题每小题选出答案后,需将答案写在试卷指定的括号内,第二部分非选择题答案写在试卷题目指定的位置上。3.考生必须保证答题卡的整洁。考试结束后,请将本试卷和答题卡一并交回。一、单选题(本大题共15小题,共30分)通过足量1.在和的混合气体中,碳元素的质量分数是36%,将该气体灼热的粉末,完全反应后的气体通入足量的澄清石灰水中,得到白色沉淀的质量是()。A.B.C.D.2.图1是甲、乙、丙三种固体物质(不含结晶水)的溶解度曲线,图2是30℃时,取其中两种固体各1g分别放进盛有10g水的两支试管中,充分振荡后的溶解情况,下列说法正确的是()A.甲物质的溶解度比乙物质的溶解度大B.加入试管1的固体是丙C.向烧杯中加入NH4NO3固体后,试管2中一定有晶体析出D.将30℃时甲、乙、丙三种物质的饱和溶液降温至20℃,所得溶液中溶质的质量分数的大小关系是乙>甲=丙3.下图是甲烷(CH4)与氧气反应的微观模拟图,下列说法中不正确的是A.反应后生成的物质都是氧化物B.反应前后分子、原子的种类都发生了改变D.原子是化学变化中的最小粒子C.反应物和生成物都是由分子构成的4.鉴别硬水和软水的简便方法是()A.加肥皂水B.加食盐水C.加明矾D.加热煮沸5.在下列变化中,能证明分子可以再分的事实是()A.水蒸发变成水蒸汽B.海水通过蒸馏得到淡化C.水在直流电作用下变成氢气和氧D.用过滤的方法除去海水中难溶性的杂质6.氢气在空气中燃烧这一化学反应中发生变化的微粒是()A.水分子B.氢分子和氧分子C.氢原子和氧原子D.氢分子和水分子7.下列物质在氧气中燃烧,火星四射、生成黑色固体的是A.蜡烛B.木炭C.镁带D.铁丝8.“山西面食”闻名天下。以下制作面食的步骤中,发生了化学变化的是()A.擀面B.切面C.煮面D.捞面9.下列实验现象描述正确的是()A.红磷在空气中燃烧产生大量白烟B.铁丝在空气中燃烧生成黑色固体C.硫在氧气中燃烧产生淡蓝色火焰D.木炭在氧气中燃烧生成二氧化碳10.用如图所示的实验测定空气中氧气的含量,下列操作会使测定结果偏大的是()A.装置漏气B.药匙中放入的红磷量不足C.点燃红磷伸入瓶中时,没有立即塞紧瓶塞D.红磷燃烧结束后,没等装置冷却就打开弹簧夹11.“”和“”代表两种不同的单质分子,它们在一定条件下能发生化学反应,反应前后的微观示意图如下所示,下列说法正确的是()A.该反应有2种生成物B.每个生成物分子由3个原子构成C.该反应是化合反应D.参加反应的“”和“”分子的个数比是2︰112.下列不属于缓慢氧化的是()A.动物呼吸B.醋的酿造C.食物腐败D.木炭红热13.O2和CO2总与我们如影随形,下列关于他们的叙述中不正确的是()A.制取这两种气体的发生装置有可能是相同的B.都可以使澄清石灰水变浑浊C.收集满这两种气体后,集气瓶都要正放在桌面上D.可以用燃着的木条区分这两种气体14.推理和归纳是化学学习和研究中常用的思维方法,下列推理正确的是A.碱中都含有氢氧根,所以碱中一定含有氢元素B.酸中都含有氢元素,所以含有氢元素的化合物一定是酸C.中和反应有盐和水生成,因此有盐和水生成的反应一定是中和反应D.氧化物都含氧元素,所以含氧元素的化合物都是氧化物15.2018年11月,生态环境部全面启动第二批中央生态环境保护督察“回头看”。现检测到某企业排放的废水为中性、无色透明,则该企业排放的废水中含有的离子可能是A.Fe3+、NO3-、CI-B.H+、SO42-、NO3-C.Na+、SO42-、Cl-D.Na+、SO42-、OH-二、填空题(本大题共1小题,共6分)16.空气是人类赖以生存的自然资源.测定空气中氧气体积分数的实验装置如图1所示,在集气瓶内加入少量的水,并五等分水面以上容积,做上记号.用弹簧夹夹紧乳胶管,点燃燃烧匙内足量的红磷,立即伸入瓶中并把塞子塞紧.(1)待红磷熄灭并冷却后,打开弹簧夹,观察到烧杯中的水进入集气瓶,瓶内水面最终上升约至1刻度处.由此可知,氧气体积约占空气总体积...

1、当您付费下载文档后,您只拥有了使用权限,并不意味着购买了版权,文档只能用于自身使用,不得用于其他商业用途(如 [转卖]进行直接盈利或[编辑后售卖]进行间接盈利)。
2、本站所有内容均由合作方或网友上传,本站不对文档的完整性、权威性及其观点立场正确性做任何保证或承诺!文档内容仅供研究参考,付费前请自行鉴别。
3、如文档内容存在违规,或者侵犯商业秘密、侵犯著作权等,请点击“违规举报”。

碎片内容

2023-2024学年河北省沧州市孟村回族自治县化学九年级第一学期期中预测试题含解析.doc

您可能关注的文档

确认删除?