电脑桌面
添加内谋知识网--内谋文库,文书,范文下载到电脑桌面
安装后可以在桌面快捷访问

2023-2024学年河北省泊头市九年级化学第一学期期末达标检测模拟试题含解析.doc

2023-2024学年河北省泊头市九年级化学第一学期期末达标检测模拟试题含解析.doc_第1页
1/10
2023-2024学年河北省泊头市九年级化学第一学期期末达标检测模拟试题含解析.doc_第2页
2/10
2023-2024学年河北省泊头市九年级化学第一学期期末达标检测模拟试题含解析.doc_第3页
3/10
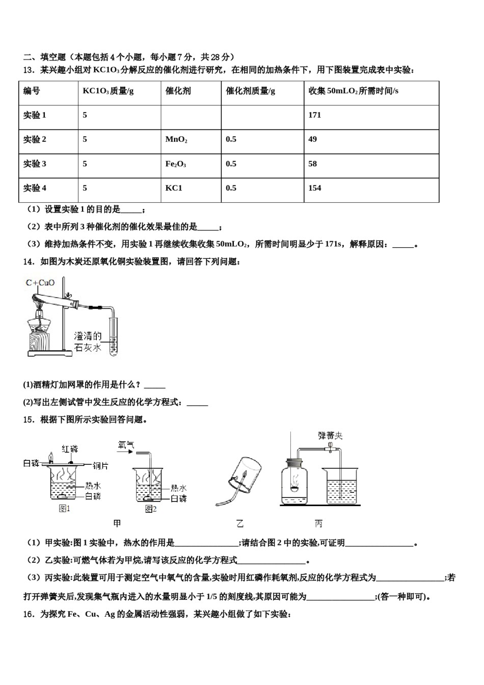
2023-2024学年河北省泊头市九年级化学第一学期期末达标检测模拟试题注意事项:1.答题前,考生先将自己的姓名、准考证号填写清楚,将条形码准确粘贴在考生信息条形码粘贴区。2.选择题必须使用2B铅笔填涂;非选择题必须使用0.5毫米黑色字迹的签字笔书写,字体工整、笔迹清楚。3.请按照题号顺序在各题目的答题区域内作答,超出答题区域书写的答案无效;在草稿纸、试题卷上答题无效。4.保持卡面清洁,不要折叠,不要弄破、弄皱,不准使用涂改液、修正带、刮纸刀。一、单选题(本题包括12个小题,每小题3分,共36分.每小题只有一个选项符合题意)1.下列物质在氧气中燃烧,对其实验现象的描述与事实不符的是A.红磷:产生大量白雾B.硫:发出明亮的蓝紫色火焰C.镁条:发出耀眼白光D.细铁丝:火星四射,生成黑色固体2.磷酸钠(化学式为Na3PO4)是重要的食品配料和添加剂。Na3PO4中磷元素的化合价为A.-1B.+3C.+4D.+53.下列从化学方程式N2+O22NO获取的有关信息中,错误的是A.氮气和氧气在放电条件下反应生成一氧化氮微观解释B.参加反应的氮气和氧气的质量比为7:8C.参加反应的氮气和氧气的分子个数比为1:lD.该反应中,氮元素和氧元素的化合价不变4.对现象微观解释合理的是()选项现象A用仪器移走部分硅原子形成“中国”两字原子在不断运动B盛有氨水的烧杯中滴加几滴酚酞,溶液全部变红分子很小C2LCO和1LO2反应后生成2LCO2分子之间有间隔D氧气和臭氧性质有差异分子的构成不同A.AB.BC.CD.D5.从陶瓷、玻璃、水泥到电子芯片,硅元素的用途非常广泛。如图是工业制取高纯硅的部分反应原理,下列说法不正确的是A.该反应属于置换反应B.甲中硅、氯元素的质量比为14:71C.反应后硅元素的化合价降低D.2g乙完全反应后可生成28g丙6.逻辑推理是一种重要的化学思维方法。下列推理合理的是A.离子是带电的微粒,所以带电的微粒一定是离子B.溶液是均一、稳定的,所以均一、稳定的混合物一定是溶液C.单质中只含有一种元素,所以只含一种元素的物质一定是单质D.氧化物一定含有氧元素,所以含氧元素的化合物一定属于氧化物7.下列物质按单质、化合物、混合物顺序排列的是()A.氮气、二氧化碳、生理盐水B.镁、熟石灰、冰水混合物C.水、氧气、空气D.石灰水、铁、氧化铁8.下列变化中只发生了物理变化的是A.酒精燃烧B.农家肥腐熟C.食物腐败变质D.干冰升华9.中考考试中填涂答题卡使用2B铅笔,2B铅笔芯的主要成分是()A.金刚石B.石墨C.二氧化锰D.铅10.除去二氧化碳中混有少量一氧化碳的正确方法是()A.用燃着的木条点燃B.通过灼热的木炭C.通过澄清石灰水D.通过灼热的氧化铜11.空气是重要的自然资源,下列关于空气的说法中,不正确的是()A.工业上可采用分离液态空气法获得氧气B.二氧化硫是空气污染物之一C.空气中二氧化碳的增多是引起酸雨的主要原因D.空气中的氧气来源于绿色植物的光合作用12.下列对实验现象的描述不正确的是()A.镁条在空气中燃烧,发出耀眼的白光B.氢气在空气中燃烧,产生淡蓝色火焰C.硫在氧气中燃烧,发出蓝紫色火焰D.蜡烛在空气中燃烧,生成二氧化碳和水二、填空题(本题包括4个小题,每小题7分,共28分)13.某兴趣小组对KC1O3分解反应的催化剂进行研究,在相同的加热条件下,用下图装置完成表中实验:编号KC1O3质量/g催化剂催化剂质量/g收集50mLO2所需时间/s实验15171实验25MnO20.549实验35Fe2O30.558实验45KC10.5154(1)设置实验1的目的是_____;(2)表中所列3种催化剂的催化效果最佳的是_____;(3)维持加热条件不变,用实验1再继续收集收集50mLO2,所需时间明显少于171s,解释原因:_____。14.如图为木炭还原氧化铜实验装置图,请回答下列问题:(1)酒精灯加网罩的作用是什么?_____(2)写出左侧试管中发生反应的化学方程式:_____15.根据下图所示实验回答问题。(1)甲实验:图1实验中,热水的作用是_______________;请结合图2中的实验,可证明________________。(2)乙实验:可燃气体若为甲烷,请写该反应的化学方程式________________。(3)丙实验:此装置可用于测定空气中氧气的含量,实验时用红磷作耗氧剂,反应的化...

1、当您付费下载文档后,您只拥有了使用权限,并不意味着购买了版权,文档只能用于自身使用,不得用于其他商业用途(如 [转卖]进行直接盈利或[编辑后售卖]进行间接盈利)。
2、本站所有内容均由合作方或网友上传,本站不对文档的完整性、权威性及其观点立场正确性做任何保证或承诺!文档内容仅供研究参考,付费前请自行鉴别。
3、如文档内容存在违规,或者侵犯商业秘密、侵犯著作权等,请点击“违规举报”。

碎片内容

2023-2024学年河北省泊头市九年级化学第一学期期末达标检测模拟试题含解析.doc

您可能关注的文档

确认删除?