电脑桌面
添加内谋知识网--内谋文库,文书,范文下载到电脑桌面
安装后可以在桌面快捷访问

2023-2024学年河北省石家庄外国语教育集团化学九上期中考试模拟试题含解析.doc

2023-2024学年河北省石家庄外国语教育集团化学九上期中考试模拟试题含解析.doc_第1页
1/12
2023-2024学年河北省石家庄外国语教育集团化学九上期中考试模拟试题含解析.doc_第2页
2/12
2023-2024学年河北省石家庄外国语教育集团化学九上期中考试模拟试题含解析.doc_第3页
3/12
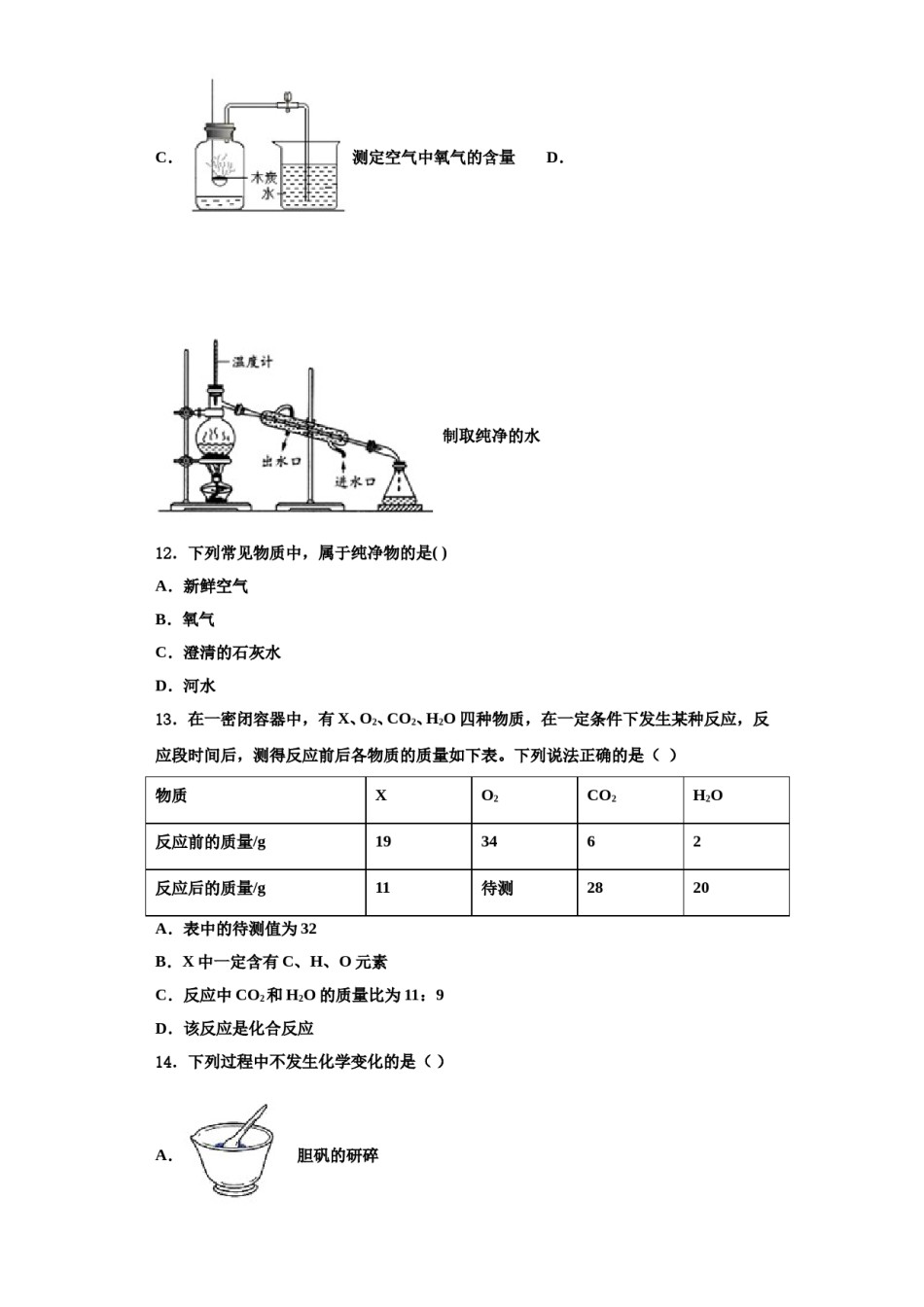
2023-2024学年河北省石家庄外国语教育集团化学九上期中考试模拟试题试模拟试题考生须知:1.全卷分选择题和非选择题两部分,全部在答题纸上作答。选择题必须用2B铅笔填涂;非选择题的答案必须用黑色字迹的钢笔或答字笔写在“答题纸”相应位置上。2.请用黑色字迹的钢笔或答字笔在“答题纸”上先填写姓名和准考证号。3.保持卡面清洁,不要折叠,不要弄破、弄皱,在草稿纸、试题卷上答题无效。一、单选题(本大题共15小题,共30分)1.丙氨酸是一种常见的氨基酸,其化学式为C3HxO2N,相对分子质量是89。下列说法正确的是()B.丙氨酸中碳、氮元素的质量比为3∶1A.丙氨酸属于氧化物C.丙氨酸化学式中x=7D.每个丙氨酸分子中含有一个氧气分子2.下列中草药煎制步骤中,属于过滤操作的是A.冷水浸泡B.加热煎制C.箅渣取液D.灌装保存3.乙酸乙酯(CH3COOCH2CH3)存在于许多酒以及菠萝、香蕉等果品中。白酒中主要成分乙醇与少量存在的乙酸缓慢反应生成乙酸乙酯,使白酒带香味,这也是陈酿越陈越珍贵的原因。下列关于乙酸乙酯说法正确的是()A.乙酸乙酯由14个原子构成B.乙酸乙酯是一种氧化物C.乙酸乙酯的相对分子质量是88D.乙酸乙酯中碳、氧、氢元素质量比为2:4:14.下列应用及相应原理(化学方程式)及基本反应类型都正确的是()A.溶洞的形成:Ca(HCO3)2=CaCO3↓+H2O+CO2↑分解反应B.用氢氧化钠溶液吸收二氧化碳:2NaOH+CO2=Na2CO3+H2O复分解反应高温C.高炉炼铁的原理:Fe2O3+3CO2Fe+3CO2还原反应D.实验室里用纯碱制取烧碱:Ca(OH)2+Na2CO3=CaCO3↓+2NaOH复分解反应5.固体水含97%的水,另外3%是高分子聚合物,其作用是将水分子固化。固体水用于缺水地区的植树造林,在植物根系周围有微生物的土壤中聚合物发生生物降解将水释放出来。下列说法正确的是B.固体水和冰属于同一种物质A.固体水中的水具有水的化学性质C.固体水中的分子不再运动D.固体水中水分子间隔比冰中水分子间隔大6.下列物质的化学式中,书写不正确的是A.氯化钠NaClB.氯化铁FeCl3C.氧化镁MgO2D.氢氧化钙Ca(OH)27.下列现象不能用质量守恒定律解释的是()A.煤燃烧后留下的灰烬质量比煤的质量少B.白磷在密闭的锥形瓶中燃烧,反应前后质量相等C.100g糖溶于300g水中,制得400g溶液D.加热高锰酸钾制氧气,剩余物的质量比高锰酸钾质量少8.下列有关二氧化碳的说法正确的是()A.二氧化碳通入紫色石蕊溶液,溶液变为红色,说明二氧化碳具有酸性B.二氧化碳的过度排放会加剧温室效应,因此应禁止使用化石燃料C.二氧化碳和一氧化碳的组成元素相同,在一定条件下可以相互转化D.进入久未开启的菜窖之前,必须做灯火试验,是因为二氧化碳有毒9.1.6g某物质在氧气中完全燃烧生成4.4g二氧化碳和3.6g水,关于该物质的组成有下列论断:①一定含有C、H;②一定不含有O;③可能含有O;④一定含有O.其中正确的是()C.①②④D.①A.①②B.①②③10.下列符号中表示两个氢原子的是A.2HB.2H2C.HD.H211.下列实验中,能达到实验目的是A.比较MnO2和Fe2O3的催化效果B.收集O2并验满C.测定空气中氧气的含量D.制取纯净的水12.下列常见物质中,属于纯净物的是()A.新鲜空气B.氧气C.澄清的石灰水D.河水13.在一密闭容器中,有X、O2、CO2、H2O四种物质,在一定条件下发生某种反应,反应段时间后,测得反应前后各物质的质量如下表。下列说法正确的是()物质XO2CO2H2O反应前的质量/g193462反应后的质量/g11待测2820A.表中的待测值为32B.X中一定含有C、H、O元素C.反应中CO2和H2O的质量比为11:9D.该反应是化合反应14.下列过程中不发生化学变化的是()A.胆矾的研碎B.过氧化氢分解C.燃烧前后质量的测定D.电解水15.下列物质在氧气中燃烧,现象为火星四射,有黑色固体生成的是A.红磷B.木炭C.铁丝D.石蜡二、填空题(本大题共1小题,共6分)16.规范使用仪器是实验成功的保障,请结合下列仪器回答问题:(1)仪器D的名称是_____。(2)给烧杯中的物质加热时,必须用到上述仪器中的_____(填序号);(3)常用作加热少量固体试剂的反应容器是_____(填序号),向其中加入粉末状固体药品时,...

1、当您付费下载文档后,您只拥有了使用权限,并不意味着购买了版权,文档只能用于自身使用,不得用于其他商业用途(如 [转卖]进行直接盈利或[编辑后售卖]进行间接盈利)。
2、本站所有内容均由合作方或网友上传,本站不对文档的完整性、权威性及其观点立场正确性做任何保证或承诺!文档内容仅供研究参考,付费前请自行鉴别。
3、如文档内容存在违规,或者侵犯商业秘密、侵犯著作权等,请点击“违规举报”。

碎片内容

2023-2024学年河北省石家庄外国语教育集团化学九上期中考试模拟试题含解析.doc

您可能关注的文档

确认删除?