电脑桌面
添加内谋知识网--内谋文库,文书,范文下载到电脑桌面
安装后可以在桌面快捷访问

2023-2024学年河北省石家庄市第二十八中学九年级化学第一学期期末复习检测模拟试题含解析.doc

2023-2024学年河北省石家庄市第二十八中学九年级化学第一学期期末复习检测模拟试题含解析.doc_第1页
1/10
2023-2024学年河北省石家庄市第二十八中学九年级化学第一学期期末复习检测模拟试题含解析.doc_第2页
2/10
2023-2024学年河北省石家庄市第二十八中学九年级化学第一学期期末复习检测模拟试题含解析.doc_第3页
3/10
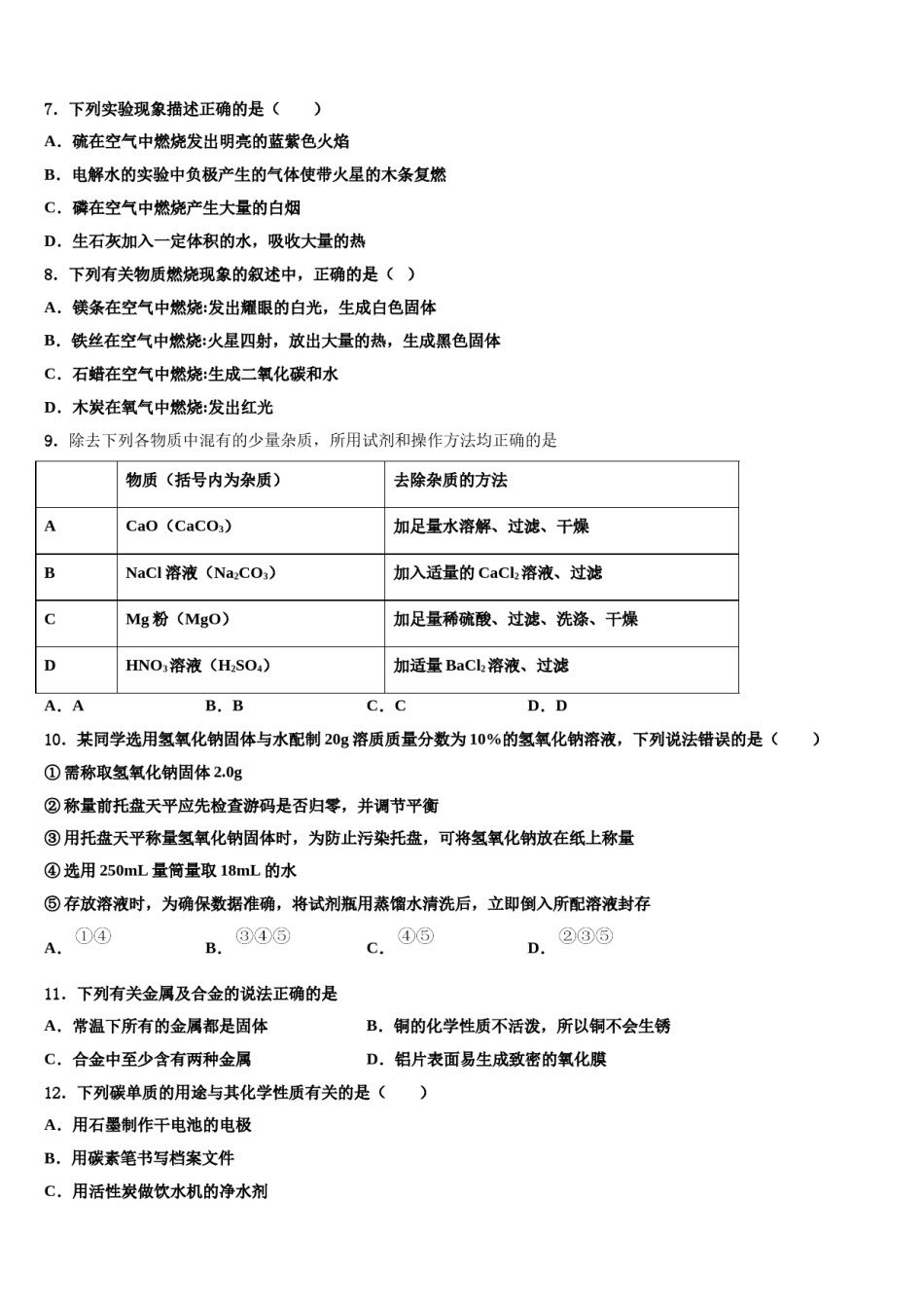
2023-2024学年河北省石家庄市第二十八中学九年级化学第一学期期末复习检测模拟试题试题注意事项:1.答卷前,考生务必将自己的姓名、准考证号、考场号和座位号填写在试题卷和答题卡上。用2B铅笔将试卷类型(B)填涂在答题卡相应位置上。将条形码粘贴在答题卡右上角"条形码粘贴处"。2.作答选择题时,选出每小题答案后,用2B铅笔把答题卡上对应题目选项的答案信息点涂黑;如需改动,用橡皮擦干净后,再选涂其他答案。答案不能答在试题卷上。3.非选择题必须用黑色字迹的钢笔或签字笔作答,答案必须写在答题卡各题目指定区域内相应位置上;如需改动,先划掉原来的答案,然后再写上新答案;不准使用铅笔和涂改液。不按以上要求作答无效。4.考生必须保证答题卡的整洁。考试结束后,请将本试卷和答题卡一并交回。一、单选题(本大题共15小题,共30分)1.臭氧(O3)能够吸收紫外线保护地球生命,打雷放电时,空气中有极少量氧气会转化成臭氧(O3),即O2→O3。下列有关说法中正确的是①O2和O3都是单质;②O2和O3是不同的物质;③该变化属于物理变化;④相同质量的O2和O3,所含分子的数目相同;⑤相同质量的O2和O3,所含原子的数目相同。A.①③④B.①②⑤C.②③⑤D.②③④2.下列化学仪器的名称书写正确的是A.量桶B.铁夹台C.集气瓶D.坩锅钳3.下列有关碳和碳的化合物说法错误的是A.金刚石是天然存在的最硬的物质B.金刚石、石墨、C60都是由碳元素组成的单质C.金刚石、石墨物理性质有很大差异的原因是碳原子排列方式不同D.CO2、CO的组成元素相同,化学性质也相同4.下列我国古代的技术应用中,其工作原理不涉及化学变化的是()A.粮食酿酒B.棉线织布C.冶炼金属D.烧制陶瓷5.下列说法正确的是()A.氧化物中含有氧元素,含有氧元素的化合物一定是氧化物B.单质是由同种元素组成,由同种元素组成的物质一定是单质C.化学变化中分子种类要发生改变,分子种类发生改变的变化一定是化学变化D.阳离子带正电荷,带正电荷的微粒一定是阳离子6.《荒野求生》是一档很受欢迎的电视节目,贝尔的以下活动发生了化学变化的是A.采集野果B.钻木取火C.蒸馏海水D.搭建雪屋7.下列实验现象描述正确的是()A.硫在空气中燃烧发出明亮的蓝紫色火焰B.电解水的实验中负极产生的气体使带火星的木条复燃C.磷在空气中燃烧产生大量的白烟D.生石灰加入一定体积的水,吸收大量的热8.下列有关物质燃烧现象的叙述中,正确的是()A.镁条在空气中燃烧:发出耀眼的白光,生成白色固体B.铁丝在空气中燃烧:火星四射,放出大量的热,生成黑色固体C.石蜡在空气中燃烧:生成二氧化碳和水D.木炭在氧气中燃烧:发出红光9.除去下列各物质中混有的少量杂质,所用试剂和操作方法均正确的是物质(括号内为杂质)去除杂质的方法ACaO(CaCO3)加足量水溶解、过滤、干燥BNaCl溶液(Na2CO3)加入适量的CaCl2溶液、过滤CMg粉(MgO)加足量稀硫酸、过滤、洗涤、干燥DHNO3溶液(H2SO4)加适量BaCl2溶液、过滤A.AB.BC.CD.D10.某同学选用氢氧化钠固体与水配制20g溶质质量分数为10%的氢氧化钠溶液,下列说法错误的是()①需称取氢氧化钠固体2.0g②称量前托盘天平应先检查游码是否归零,并调节平衡③用托盘天平称量氢氧化钠固体时,为防止污染托盘,可将氢氧化钠放在纸上称量④选用250mL量筒量取18mL的水⑤存放溶液时,为确保数据准确,将试剂瓶用蒸馏水清洗后,立即倒入所配溶液封存A.B.C.D.11.下列有关金属及合金的说法正确的是A.常温下所有的金属都是固体B.铜的化学性质不活泼,所以铜不会生锈C.合金中至少含有两种金属D.铝片表面易生成致密的氧化膜12.下列碳单质的用途与其化学性质有关的是()A.用石墨制作干电池的电极B.用碳素笔书写档案文件C.用活性炭做饮水机的净水剂D.用铅笔芯粉末使生锈的锁头容易开启13.如图是氧元素、钠元素在元素周期表中的相关信息及有关粒子的结构示意图,下列说法正确的是()A.氧元素的原子序数为16B.Na+的结构示意图是⑤C.氧元素与钠元素的本质区别是质子数不同D.①②两种元素可组成化学式为NaO的化合物14.砷化镓(GaAs)是一种“LED”绿色节能光源材料...

1、当您付费下载文档后,您只拥有了使用权限,并不意味着购买了版权,文档只能用于自身使用,不得用于其他商业用途(如 [转卖]进行直接盈利或[编辑后售卖]进行间接盈利)。
2、本站所有内容均由合作方或网友上传,本站不对文档的完整性、权威性及其观点立场正确性做任何保证或承诺!文档内容仅供研究参考,付费前请自行鉴别。
3、如文档内容存在违规,或者侵犯商业秘密、侵犯著作权等,请点击“违规举报”。

碎片内容

2023-2024学年河北省石家庄市第二十八中学九年级化学第一学期期末复习检测模拟试题含解析.doc

您可能关注的文档

确认删除?