电脑桌面
添加内谋知识网--内谋文库,文书,范文下载到电脑桌面
安装后可以在桌面快捷访问

2023-2024学年河北省石家庄市长安区第二十二中学化学九上期中质量跟踪监视试题含解析.doc

2023-2024学年河北省石家庄市长安区第二十二中学化学九上期中质量跟踪监视试题含解析.doc_第1页
1/13
2023-2024学年河北省石家庄市长安区第二十二中学化学九上期中质量跟踪监视试题含解析.doc_第2页
2/13
2023-2024学年河北省石家庄市长安区第二十二中学化学九上期中质量跟踪监视试题含解析.doc_第3页
3/13
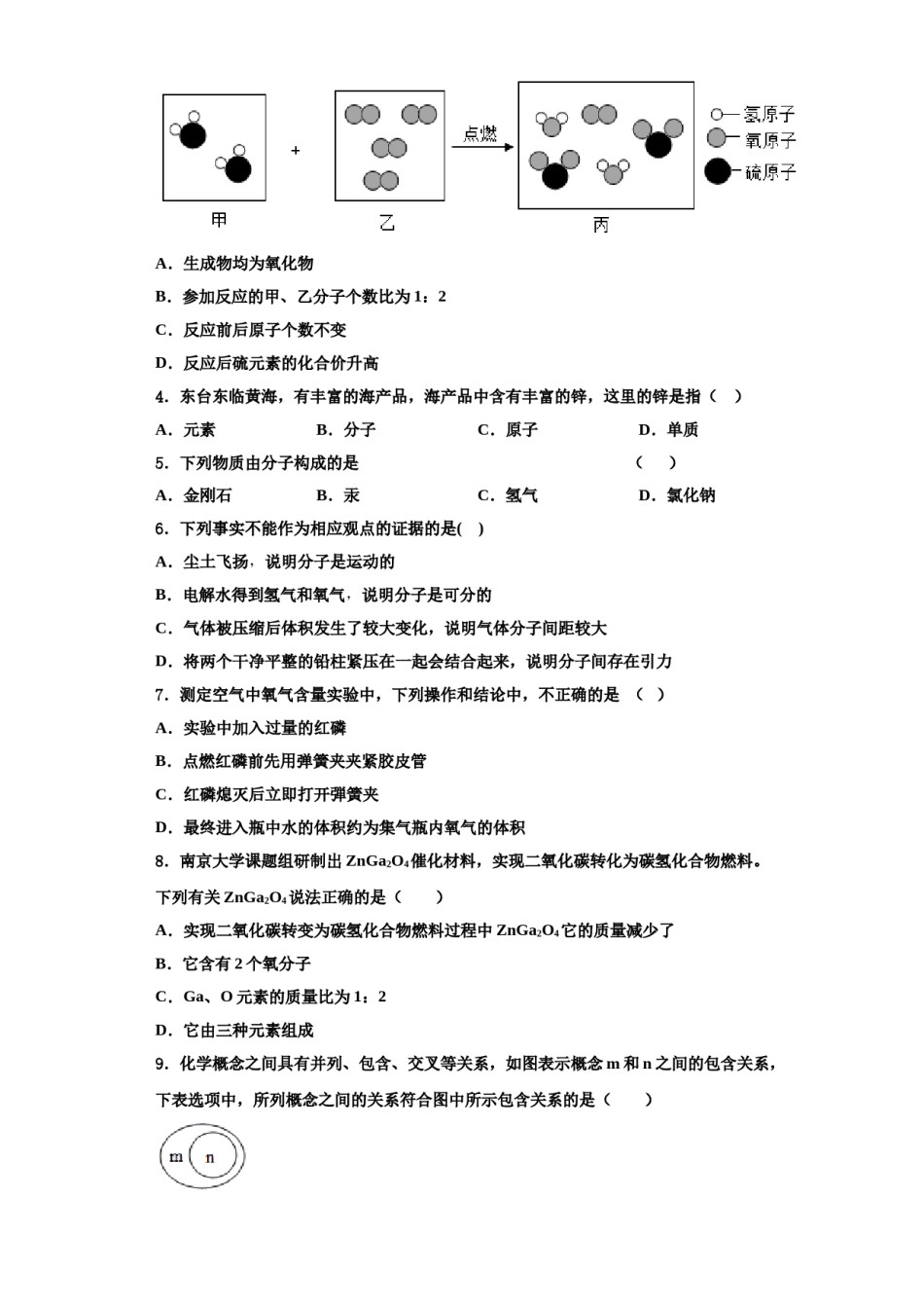
2023-2024学年河北省石家庄市长安区第二十二中学化学九上期中质量跟踪监视试题期中质量跟踪监视试题注意事项1.考试结束后,请将本试卷和答题卡一并交回.2.答题前,请务必将自己的姓名、准考证号用0.5毫米黑色墨水的签字笔填写在试卷及答题卡的规定位置.3.请认真核对监考员在答题卡上所粘贴的条形码上的姓名、准考证号与本人是否相符.4.作答选择题,必须用2B铅笔将答题卡上对应选项的方框涂满、涂黑;如需改动,请用橡皮擦干净后,再选涂其他答案.作答非选择题,必须用05毫米黑色墨水的签字笔在答题卡上的指定位置作答,在其他位置作答一律无效.5.如需作图,须用2B铅笔绘、写清楚,线条、符号等须加黑、加粗.一、单选题(本大题共10小题,共20分)1.为了安全,在加油站、纺织厂和矿井内等场地,都要有明显的安全标志。下列标志与燃烧和爆炸无关的是A.B.C.D.2.下列实验操作无法达到目的是()实验操作选项实验目的A验满氧气带火星的木条放在瓶口B从双氧水制氧气的后的剩余物中回收二氧化锰过滤C验证二氧化碳将气体通入澄清的石灰水D制取二氧化碳用石灰石和稀硫酸A.AB.BC.CD.D3.下图是某反应的微观示意图。下列说法不正确的是A.生成物均为氧化物B.参加反应的甲、乙分子个数比为1:2C.反应前后原子个数不变D.反应后硫元素的化合价升高4.东台东临黄海,有丰富的海产品,海产品中含有丰富的锌,这里的锌是指()A.元素B.分子C.原子D.单质5.下列物质由分子构成的是()D.氯化钠A.金刚石B.汞C.氢气6.下列事实不能作为相应观点的证据的是()A.尘土飞扬,说明分子是运动的B.电解水得到氢气和氧气,说明分子是可分的C.气体被压缩后体积发生了较大变化,说明气体分子间距较大D.将两个干净平整的铅柱紧压在一起会结合起来,说明分子间存在引力7.测定空气中氧气含量实验中,下列操作和结论中,不正确的是()A.实验中加入过量的红磷B.点燃红磷前先用弹簧夹夹紧胶皮管C.红磷熄灭后立即打开弾簧夹D.最终进入瓶中水的体积约为集气瓶内氧气的体积8.南京大学课题组研制出ZnGa2O4催化材料,实现二氧化碳转化为碳氢化合物燃料。下列有关ZnGa2O4说法正确的是()A.实现二氧化碳转变为碳氢化合物燃料过程中ZnGa2O4它的质量减少了B.它含有2个氧分子C.Ga、O元素的质量比为1:2D.它由三种元素组成9.化学概念之间具有并列、包含、交叉等关系,如图表示概念m和n之间的包含关系,下表选项中,所列概念之间的关系符合图中所示包含关系的是()选项ABCDm氧化物纯净物氦气化合反应n化合物单质稀有气体氧化反应A.AB.BC.CD.D10.大蒜中含有的一种有效成分“硫化丙烯”(C3H6S)具有一定的杀菌食疗作用。下列有关硫化丙烯的说法正确的是A.硫化丙烯的相对分子质量为74B.硫化丙烯中硫元素的质量分数最大C.硫化丙烯分子中碳、氢、硫元素质量比为3:6:1D.硫化丙烯由3个碳原子、6个氢原子和1个硫原子构成二、填空题(本大题共1小题,共4分)11.水是一切生物生存所必需的,我们应该了解有关水的一些知识。(1)日常生活中常用________的方法来降低水的硬度,通常用_______区分硬水和软水。(2)_________、沉淀和过滤是生产自来水过程中常用的净水方法(3)如图是电解水实验,回答下列问题。①从宏观上观察b玻璃管中产生的气体是________,通电一段时间后发现a、b两玻璃管中收集的气体体积比略大于2:1,原因可能是__________(写出一条即可)②从微观上分析每个水分子是由_______构成的,从符号上表示,电解水的化学方程式为_______。③拉瓦锡用另一实验也证明了水的组成,它让水蒸气通过一根烧红的铁制枪管。结果得到了氢气,同时枪管表面有黑色固体生成,主要是Fe3O4生成,该反应生成物的气体与固体的质量比为_______。三、计算题(本大题共1小题,共5分)12.现有图7所示仪器。(1)写出仪器名称:④________________,⑨________________;(2)小李同学用高锰酸钾来制取氧气,他选择了仪器③⑤⑥⑧,你认为他还需要使用图7仪器中的____________(填序号);该反应的文字表达式为_________________________________________,实验过程中小李发现仪器⑨中的水变成了...

1、当您付费下载文档后,您只拥有了使用权限,并不意味着购买了版权,文档只能用于自身使用,不得用于其他商业用途(如 [转卖]进行直接盈利或[编辑后售卖]进行间接盈利)。
2、本站所有内容均由合作方或网友上传,本站不对文档的完整性、权威性及其观点立场正确性做任何保证或承诺!文档内容仅供研究参考,付费前请自行鉴别。
3、如文档内容存在违规,或者侵犯商业秘密、侵犯著作权等,请点击“违规举报”。

碎片内容

2023-2024学年河北省石家庄市长安区第二十二中学化学九上期中质量跟踪监视试题含解析.doc

您可能关注的文档

确认删除?