电脑桌面
添加内谋知识网--内谋文库,文书,范文下载到电脑桌面
安装后可以在桌面快捷访问

2023-2024学年河北省秦皇岛市九年级化学第一学期期中综合测试试题含解析.doc

2023-2024学年河北省秦皇岛市九年级化学第一学期期中综合测试试题含解析.doc_第1页
1/13
2023-2024学年河北省秦皇岛市九年级化学第一学期期中综合测试试题含解析.doc_第2页
2/13
2023-2024学年河北省秦皇岛市九年级化学第一学期期中综合测试试题含解析.doc_第3页
3/13
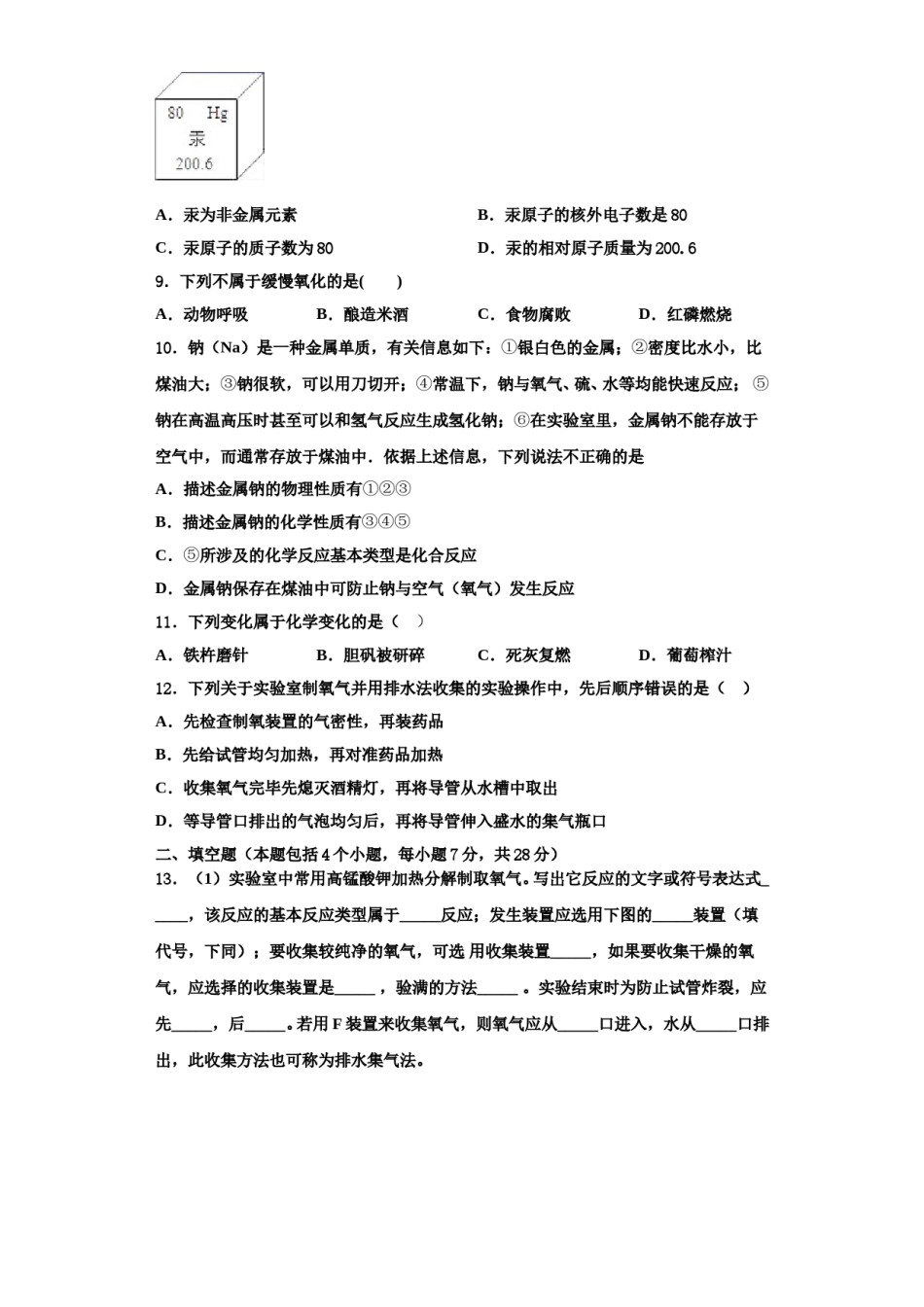
2023-2024学年河北省秦皇岛市九年级化学第一学期期中综合测试试题测试试题请考生注意:1.请用2B铅笔将选择题答案涂填在答题纸相应位置上,请用0.5毫米及以上黑色字迹的钢笔或签字笔将主观题的答案写在答题纸相应的答题区内。写在试题卷、草稿纸上均无效。2.答题前,认真阅读答题纸上的《注意事项》,按规定答题。一、单选题(本题包括12个小题,每小题3分,共36分.每小题只有一个选项符合题意)1.下列实验基本操作中,错误的是()A.取用粉末状药品B.点燃酒精灯C.向试管中倾倒液体D.称取氢氧化钠固体2.下列对实验现象的描述错误的是()A.碳在氧气中燃烧发出白光,生成二氧化碳B.镁在空气中燃烧发出耀眼的白光,生产白色固体C.细铁丝在氧气中燃烧,火星四射,生产黑色固体D.硫在空气中燃烧,发出淡蓝色火焰,生产有刺激性气味的气体3.把分别盛有甲、乙、丙气体的试管倒插入盛有水的烧杯中,一段时间后,观察到如图所示的现象,对甲、乙、丙气体的分析正确的是A.甲、乙、丙气体都易溶于水B.乙气体比甲气体更易溶于水C.可以采用排水集气法收集丙气体D.不可以用排空气法收集甲气体4.铝的元素符号是B.HgC.AlD.HeA.Ne5.下列关于空气的说法不正确的是()A.空气中N2的体积分数约为78%B.稀有气体化学性质稳定,可用作保护气D.空气可用于工业制备氮气和氧气C.O2的化学性质比较活泼,具有可燃性6.在一密闭容器中加入甲、乙、丙、丁四种物质,测得反应前后各物质的质量如下表所示,下列说法不正确的是()物质甲乙丙丁反应前的质2.3X2.02.8量/g反应后的质1.10.93.62.4量/gA.未测值X为0.9B.该反应可表示CO与O2的反应C.反应中甲、丙、丁的质量比为3:4:1D.丙一定是化合物,甲或乙可能是单质7.国际互联网上报道“目前世界上将近有20亿人患有缺铁性贫血”这里的“铁”是指()B.铁分子C.铁原子D.铁单质A.铁元素8.全球近140个国家将根据签署的《国际防治汞污染公约》,在2020年前禁止生产和出口含汞产品,如电池、荧光灯、化妆品、温度计、血压计等。汞元素部分信息如图所示,下列说法不正确的是()A.汞为非金属元素B.汞原子的核外电子数是80C.汞原子的质子数为80D.汞的相对原子质量为200.69.下列不属于缓慢氧化的是()A.动物呼吸B.酿造米酒C.食物腐败D.红磷燃烧10.钠(Na)是一种金属单质,有关信息如下:①银白色的金属;②密度比水小,比煤油大;③钠很软,可以用刀切开;④常温下,钠与氧气、硫、水等均能快速反应;⑤钠在高温高压时甚至可以和氢气反应生成氢化钠;⑥在实验室里,金属钠不能存放于空气中,而通常存放于煤油中.依据上述信息,下列说法不正确的是A.描述金属钠的物理性质有①②③B.描述金属钠的化学性质有③④⑤C.⑤所涉及的化学反应基本类型是化合反应D.金属钠保存在煤油中可防止钠与空气(氧气)发生反应11.下列变化属于化学变化的是()A.铁杵磨针B.胆矾被研碎C.死灰复燃D.葡萄榨汁12.下列关于实验室制氧气并用排水法收集的实验操作中,先后顺序错误的是()A.先检查制氧装置的气密性,再装药品B.先给试管均匀加热,再对准药品加热C.收集氧气完毕先熄灭酒精灯,再将导管从水槽中取出D.等导管口排出的气泡均匀后,再将导管伸入盛水的集气瓶口二、填空题(本题包括4个小题,每小题7分,共28分)13.(1)实验室中常用高锰酸钾加热分解制取氧气。写出它反应的文字或符号表达式_____,该反应的基本反应类型属于_____反应;发生装置应选用下图的_____装置(填代号,下同);要收集较纯净的氧气,可选用收集装置_____,如果要收集干燥的氧气,应选择的收集装置是_____,验满的方法_____。实验结束时为防止试管炸裂,应先_____,后_____。若用F装置来收集氧气,则氧气应从_____口进入,水从_____口排出,此收集方法也可称为排水集气法。(2)实验室常用硫化亚铁(FeS)固体与稀硫酸(H2SO4)在常温下反应制硫化氢(H2S)气体和硫酸亚铁(FeSO4)。硫化氢气体是无色有刺激性气味的有毒气体,它的密度比空气大,可溶于水。①试写出实验室制取硫化氢气体的文字或符号表达式:_____。②制取硫化氢时,发生装置应选用上图所...

1、当您付费下载文档后,您只拥有了使用权限,并不意味着购买了版权,文档只能用于自身使用,不得用于其他商业用途(如 [转卖]进行直接盈利或[编辑后售卖]进行间接盈利)。
2、本站所有内容均由合作方或网友上传,本站不对文档的完整性、权威性及其观点立场正确性做任何保证或承诺!文档内容仅供研究参考,付费前请自行鉴别。
3、如文档内容存在违规,或者侵犯商业秘密、侵犯著作权等,请点击“违规举报”。

碎片内容

2023-2024学年河北省秦皇岛市九年级化学第一学期期中综合测试试题含解析.doc

您可能关注的文档

确认删除?