电脑桌面
添加内谋知识网--内谋文库,文书,范文下载到电脑桌面
安装后可以在桌面快捷访问

2023-2024学年河北省秦皇岛市抚宁台营区化学九年级第一学期期中调研试题含解析.doc

2023-2024学年河北省秦皇岛市抚宁台营区化学九年级第一学期期中调研试题含解析.doc_第1页
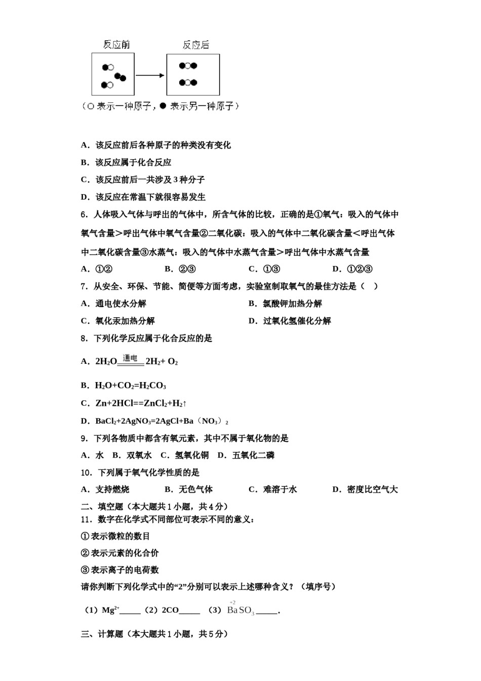
1/12
2023-2024学年河北省秦皇岛市抚宁台营区化学九年级第一学期期中调研试题含解析.doc_第2页
2/12
2023-2024学年河北省秦皇岛市抚宁台营区化学九年级第一学期期中调研试题含解析.doc_第3页
3/12
2023-2024学年河北省秦皇岛市抚宁台营区化学九年级第一学期期中调研试题期期中调研试题请考生注意:1.请用2B铅笔将选择题答案涂填在答题纸相应位置上,请用0.5毫米及以上黑色字迹的钢笔或签字笔将主观题的答案写在答题纸相应的答题区内。写在试题卷、草稿纸上均无效。2.答题前,认真阅读答题纸上的《注意事项》,按规定答题。一、单选题(本大题共10小题,共20分)1.实验室用高锰酸钾制取氧气,简要分为以下几步:①装药品②检查装置的气密性③排水法收集气体④固定装置⑤加热⑥把导管从水槽中取出⑦停止加热。实验操作顺序正确的是()B.③①②⑤④⑥⑦A.②①③④⑤⑥⑦C.②①④⑤③⑥⑦D.①④②③⑤⑦⑥2.意大利罗马大学的科学家获得了极具理论研究意义的N4分子,N4分子结构如图所示。下列有关N4的说法正确的是()A.N4是一种单质B.N4约占空气体积的78%C.N4属于一种新型的化合物D.由于N4与N2的组成元素相同,所以它们的性质相同3.水是生命之源,下列关于自然界中水的说法不正确的是()A.天然水中加入明矾净化后可直接饮用B.水的天然循环主要是通过物理变化完成的C.化肥、农药的不合理施用会造成天然水体的污染D.天然水净化成自来水的过程中,既有物理变化,也有化学变化4.下列做法中正确的是()A.为了获得更多的感性认识,在化学实验室里可触摸药品或尝药品B.为了节约药品,用剩的药品应放回原试剂瓶C.为了安全,给试管里的液体加热时,试管口不能朝着有人的方向D.为了能看到药品的名称,倾倒液体药品时,标签不能向着手心5.下图是某个化学反应的微观模拟示意图,从图中不能获得的信息是()A.该反应前后各种原子的种类没有变化B.该反应属于化合反应C.该反应前后一共涉及3种分子D.该反应在常温下就很容易发生6.人体吸入气体与呼出的气体中,所含气体的比较,正确的是①氧气:吸入的气体中氧气含量>呼出气体中氧气含量②二氧化碳:吸入的气体中二氧化碳含量<呼出气体中二氧化碳含量③水蒸气:吸入的气体中水蒸气含量>呼出气体中水蒸气含量A.①②B.②③C.①③D.①②③7.从安全、环保、节能、简便等方面考虑,实验室制取氧气的最佳方法是()A.通电使水分解B.氯酸钾加热分解C.氧化汞加热分解D.过氧化氢催化分解8.下列化学反应属于化合反应的是A.2H2O2H2+O2B.H2O+CO2=H2CO3C.Zn+2HCl==ZnCl2+H2↑D.BaCl2+2AgNO3=2AgCl+Ba(NO3)29.下列各物质中都含有氧元素,其中不属于氧化物的是A.水B.双氧水C.氢氧化铜D.五氧化二磷10.下列属于氧气化学性质的是A.支持燃烧B.无色气体C.难溶于水D.密度比空气大二、填空题(本大题共1小题,共4分)11.数字在化学式不同部位可表示不同的意义:①表示微粒的数目②表示元素的化合价③表示离子的电荷数请你判断下列化学式中的“2”分别可以表示上述哪种含义?(填序号)(1)Mg2+_____(2)2CO_____(3)_____.三、计算题(本大题共1小题,共5分)12.如图是教材中炼铁原理的装置图,根据图示回答问题:(1)实验开始时,先通一会儿一氧化碳再加热的目的是___________?(2)写出实验中能体现CO具有还原性的化学方程式___________。(3)硬质玻璃管中观察到的现象为_______________。四、简答题(本大题共2小题,共8分)13.金属钴(Co)在国防工业中有重要应用。某矿石中含钻的氧化物(CoO、Co2O3)研究人员在实验室用硫酸酸浸的方法提取钴元素,并探究最佳提取条件。(1)写出下列化合物中Co元素的化合价:CoO_________,Co2O3______________。(2)酸浸时钴的氧化物发生如下反应:反应ICoO+H2SO4=CoSO4+H2O反应Ⅱ2Co2O3+4H2SO4=4CoSO4+O2↑+4H2O反应ⅢCo2O3+2H2SO4+Na2SO3=2CoSO4+2H2O+Na2SO4①反应后溶液中含钴元素的微粒是_________(填化学符号)②已知反应前矿石中CoO的质量为ag,Co2O3的质量为bg,则理论上可以生成CoSO4____g(用含a、b的式子表示)(3)为探究最佳提取条件,将矿石在一定条件下酸浸4小时,测量钴元素的浸出率部分数据如下:矿石用量硫酸用量Na2SO3用量温度(℃)钻元素浸出编号(g)(g)率(%)(g)185.7112.6208556.39285.716.3108549.98385.716.3106543.33485.716.310.436573.95585.71...

1、当您付费下载文档后,您只拥有了使用权限,并不意味着购买了版权,文档只能用于自身使用,不得用于其他商业用途(如 [转卖]进行直接盈利或[编辑后售卖]进行间接盈利)。
2、本站所有内容均由合作方或网友上传,本站不对文档的完整性、权威性及其观点立场正确性做任何保证或承诺!文档内容仅供研究参考,付费前请自行鉴别。
3、如文档内容存在违规,或者侵犯商业秘密、侵犯著作权等,请点击“违规举报”。

碎片内容

2023-2024学年河北省秦皇岛市抚宁台营区化学九年级第一学期期中调研试题含解析.doc

您可能关注的文档

确认删除?