电脑桌面
添加内谋知识网--内谋文库,文书,范文下载到电脑桌面
安装后可以在桌面快捷访问

2023-2024学年河北省迁安市九年级化学第一学期期末质量跟踪监视模拟试题含解析.doc

2023-2024学年河北省迁安市九年级化学第一学期期末质量跟踪监视模拟试题含解析.doc_第1页
1/14
2023-2024学年河北省迁安市九年级化学第一学期期末质量跟踪监视模拟试题含解析.doc_第2页
2/14
2023-2024学年河北省迁安市九年级化学第一学期期末质量跟踪监视模拟试题含解析.doc_第3页
3/14
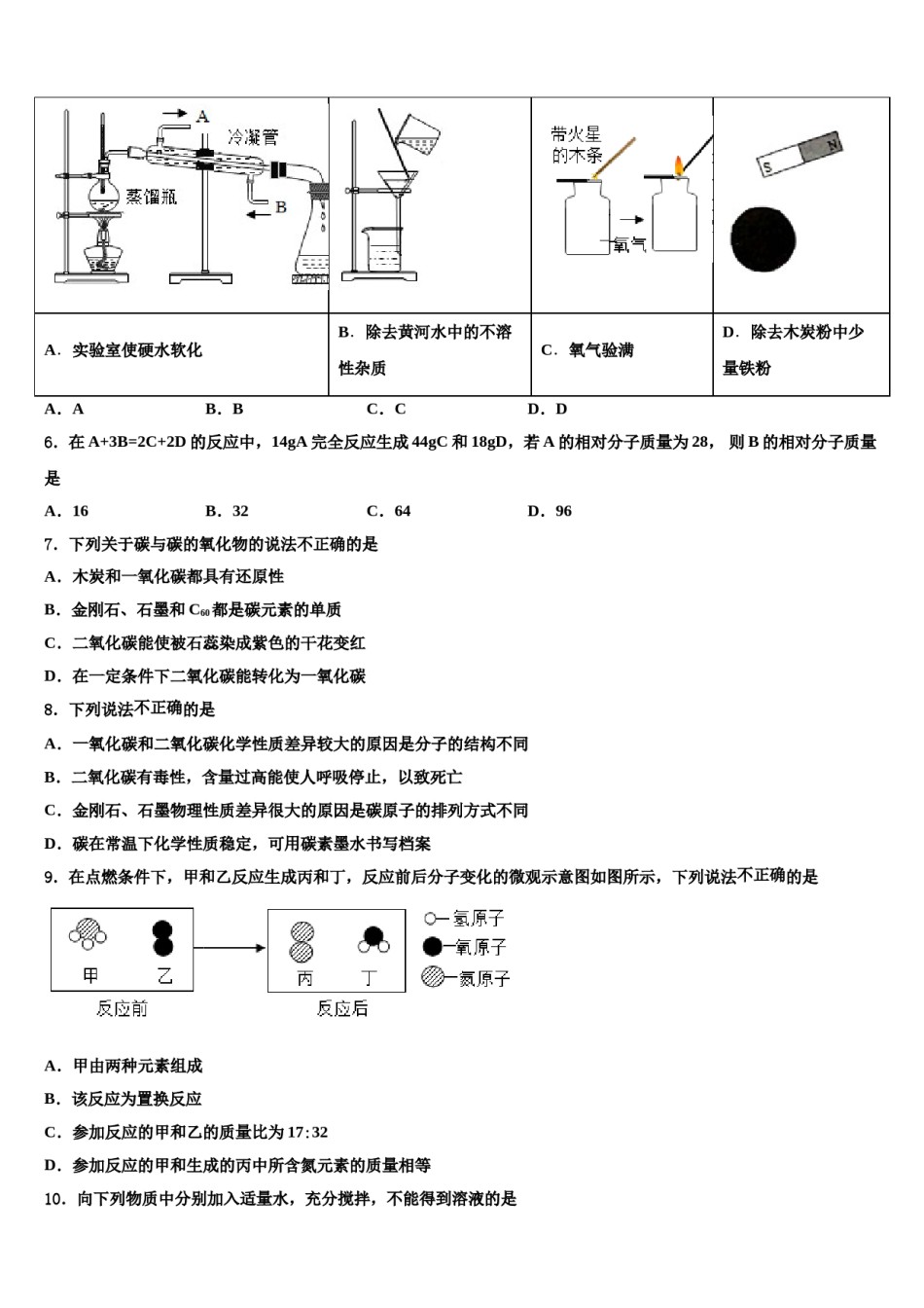
2023-2024学年河北省迁安市九年级化学第一学期期末质量跟踪监视模拟试题注意事项1.考试结束后,请将本试卷和答题卡一并交回.2.答题前,请务必将自己的姓名、准考证号用0.5毫米黑色墨水的签字笔填写在试卷及答题卡的规定位置.3.请认真核对监考员在答题卡上所粘贴的条形码上的姓名、准考证号与本人是否相符.4.作答选择题,必须用2B铅笔将答题卡上对应选项的方框涂满、涂黑;如需改动,请用橡皮擦干净后,再选涂其他答案.作答非选择题,必须用05毫米黑色墨水的签字笔在答题卡上的指定位置作答,在其他位置作答一律无效.5.如需作图,须用2B铅笔绘、写清楚,线条、符号等须加黑、加粗.一、单选题(本大题共10小题,共20分)1.实验室中区别下列各组物质,所选择的试剂或方法错误的是A.铜丝和铁丝——观察颜色B.稀盐酸和蒸馏水——紫色石蕊试液C.氢氧化钙和氯化钠——尝味道D.氢氧化钠固体和硝酸铵固体——水2.下列关于空气的说法中正确的是()A.氮气可用作食品保护气B.按质量计算,空气中含有氮气约78%,氧气约21%C.空气质量报告中所列的空气质量级别越大,空气质量越好D.空气中的CO2气体与雨水结合形成酸雨3.下列做法符合安全要求的是A.室内起火,开窗通风B.油锅着火,盖上锅盖C.电器着火,用水浇灭D.夜间发现煤气泄漏,开灯检查4.“绿水青山就是金山银山”,下列行为中符合该理念的是A.就地焚烧秸秆,增加田间肥料B.燃放烟花爆竹,增强节日气氛C.将实验后的废液直接倒入水池中D.尽量选择公共交通工具出行5.下列实验涉及到化学变化的是A.实验室使硬水软化B.除去黄河水中的不溶C.氧气验满D.除去木炭粉中少性杂质量铁粉A.AB.BC.CD.D6.在A+3B=2C+2D的反应中,14gA完全反应生成44gC和18gD,若A的相对分子质量为28,则B的相对分子质量是B.32C.64D.96A.167.下列关于碳与碳的氧化物的说法不正确的是A.木炭和一氧化碳都具有还原性B.金刚石、石墨和C60都是碳元素的单质C.二氧化碳能使被石蕊染成紫色的干花变红D.在一定条件下二氧化碳能转化为一氧化碳8.下列说法不正确的是A.一氧化碳和二氧化碳化学性质差异较大的原因是分子的结构不同B.二氧化碳有毒性,含量过高能使人呼吸停止,以致死亡C.金刚石、石墨物理性质差异很大的原因是碳原子的排列方式不同D.碳在常温下化学性质稳定,可用碳素墨水书写档案9.在点燃条件下,甲和乙反应生成丙和丁,反应前后分子变化的微观示意图如图所示,下列说法不正确的是A.甲由两种元素组成B.该反应为置换反应C.参加反应的甲和乙的质量比为17:32D.参加反应的甲和生成的丙中所含氮元素的质量相等10.向下列物质中分别加入适量水,充分搅拌,不能得到溶液的是A.氯化钠B.蔗糖C.花生油D.酒精二、填空题(本大题共1小题,共4分)11.根据下表提供的信息,回答下列问题。(1)锂元素的元素符号为_______,钠离子最外层有________个电子。(2)锂、钠、镁、铝均属于__________元素(选填“金属”或“非金属”),它们的原子在化学反应中易_______(选填“得到”或“失去”)电子而形成_________(选填“阳”或“阴”)离子,其中地壳中含量最多的金属元素形成的离子其符号是________。(3)钙元素的原子结构示意图为,据此推测,钙元素在元素周期表中的位置应该是___________(选填“A”“B”或“C”)。三、计算题(本大题共1小题,共5分)12.实验室欲配制100g质量分数为10%的氯化钠溶液。(1)仪器③、⑤的名称依次是____、____,上面的仪器中除④、⑦外,必须选用的仪器还有(填序号)_____。(2)量取所需要的水应选择____(选填“10mL”“50mL”或“100mL”)量筒。(3)④的作用是____,配制的步骤为计算、称量和量取、____、装瓶并贴标签。(4)若所配剩的溶液溶质质量分数偏小,原因可能有_____(填字母)A称取的氯化钠中含有水分B称量时砝码端忘垫质量相同的纸片C量取水时,仰视读数D装瓶时,有少量溶液酒出四、简答题(本大题共2小题,共8分)13.下图所示为实验室常用的实验装置:回答下列问题:(1)写出带标号②仪器的名称:_____。若实验室制取氧气的发生装置可以选用A,则选择的依据是什么_____?写出用氯...

1、当您付费下载文档后,您只拥有了使用权限,并不意味着购买了版权,文档只能用于自身使用,不得用于其他商业用途(如 [转卖]进行直接盈利或[编辑后售卖]进行间接盈利)。
2、本站所有内容均由合作方或网友上传,本站不对文档的完整性、权威性及其观点立场正确性做任何保证或承诺!文档内容仅供研究参考,付费前请自行鉴别。
3、如文档内容存在违规,或者侵犯商业秘密、侵犯著作权等,请点击“违规举报”。

碎片内容

2023-2024学年河北省迁安市九年级化学第一学期期末质量跟踪监视模拟试题含解析.doc

您可能关注的文档

确认删除?