电脑桌面
添加内谋知识网--内谋文库,文书,范文下载到电脑桌面
安装后可以在桌面快捷访问

2023-2024学年河北省邯郸市育华中学化学九年级第一学期期中考试模拟试题含解析.doc

2023-2024学年河北省邯郸市育华中学化学九年级第一学期期中考试模拟试题含解析.doc_第1页
1/12
2023-2024学年河北省邯郸市育华中学化学九年级第一学期期中考试模拟试题含解析.doc_第2页
2/12
2023-2024学年河北省邯郸市育华中学化学九年级第一学期期中考试模拟试题含解析.doc_第3页
3/12
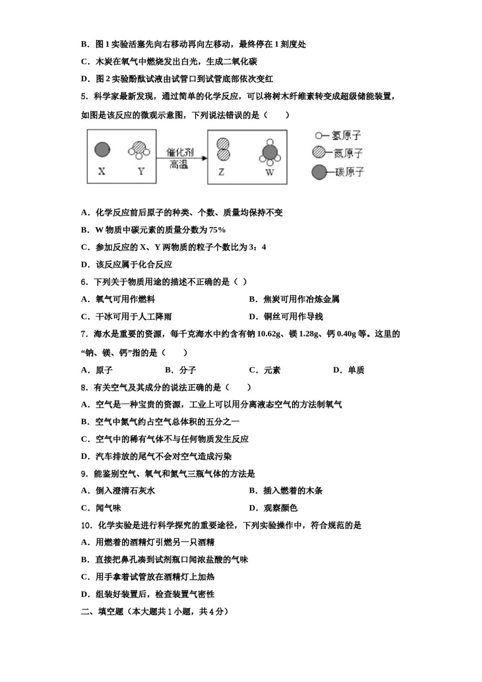
2023-2024学年河北省邯郸市育华中学化学九年级第一学期期中考试模拟试题中考试模拟试题请考生注意:1.请用2B铅笔将选择题答案涂填在答题纸相应位置上,请用0.5毫米及以上黑色字迹的钢笔或签字笔将主观题的答案写在答题纸相应的答题区内。写在试题卷、草稿纸上均无效。2.答题前,认真阅读答题纸上的《注意事项》,按规定答题。一、单选题(本大题共10小题,共20分)1.下列实验操作正确的是A.加热液体B.闻气体气味C.读出液体的读数D.称量固体2.鉴别空气、氧气和二氧化碳三瓶气体,最常用的方法是()A.将带火星的木条分别伸入集气瓶中B.观察颜色并闻它们的气味C.将燃着的木条分别伸入集气瓶中D.将气体分别通入紫色石蕊溶液中3.含原子数最多的物质是A.4g氢气B.3.01×1023个氧分子C.0.75mol水D.44gCO24.下列实验现象描述正确的是A.硫在氧气中燃烧产生淡蓝色的火焰B.图1实验活塞先向右移动再向左移动,最终停在1刻度处C.木炭在氧气中燃烧发出白光,生成二氧化碳D.图2实验酚酞试液由试管口到试管底部依次变红5.科学家最新发现,通过简单的化学反应,可以将树木纤维素转变成超级储能装置,如图是该反应的微观示意图,下列说法错误的是()A.化学反应前后原子的种类、个数、质量均保持不变B.W物质中碳元素的质量分数为75%C.参加反应的X、Y两物质的粒子个数比为3:4D.该反应属于化合反应6.下列关于物质用途的描述不正确的是()A.氧气可用作燃料B.焦炭可用作冶炼金属C.干冰可用于人工降雨D.铜丝可用作导线7.海水是重要的资源,每千克海水中约含有钠10.62g、镁1.28g、钙0.40g等。这里的“钠、镁、钙”指的是()A.原子B.分子C.元素D.单质8.有关空气及其成分的说法正确的是()A.空气是一种宝贵的资源,工业上可以用分离液态空气的方法制氧气B.空气中氮气约占空气总体积的五分之一C.空气中的稀有气体不与任何物质发生反应D.汽车排放的尾气不会对空气造成污染9.能鉴别空气、氧气和氮气三瓶气体的方法是A.倒入澄清石灰水B.插入燃着的木条C.闻气味D.观察颜色10.化学实验是进行科学探究的重要途径,下列实验操作中,符合规范的是A.用燃着的酒精灯引燃另一只酒精B.直接把鼻孔凑到试剂瓶口闻浓盐酸的气味C.用手拿着试管放在酒精灯上加热D.组装好装置后,检查装置气密性二、填空题(本大题共1小题,共4分)11.电解水实验时,正极产生_____,负极产生_____,两者体积比是_____;自然界中的水一般是硬水,采用_____转化成软水,硬水和软水的区别方法是_____。三、计算题(本大题共1小题,共5分)12.请根据下列装置回答问题:(1)写出标号仪器名称:a_____;b_____。(2)实验室用高锰酸钾制取并收集干燥的氧气时,装置应选用_____(填字母),该发生装置不足之处是_____,所发生反应的化学方程式为_____,若用E装置收集,判断氧气是否收集满的方法是_____。氧气收集完毕后,测得其纯度明显偏低,原因可能是:_____(填字母,可多选);A高锰酸钾中混入了二氧化锰B收集前,集气瓶中未注满水C收集后,集气瓶中仍有少量水D加热前就将导管伸入集气瓶(3)将30.9g氯酸钾(KClO3)和二氧化锰的固体混合物装入试管中,加热制取氧气,同时生成氯化钾。待反应完全后,将试管冷却,称量,可以得到21.3g固体物质。请计算原固体混合物中氯酸钾的质量。_____四、简答题(本大题共2小题,共8分)13.在一个堆放了一批袋装碳酸氢(NH4HCO3)化肥的小仓库里,过了一个夏天,管理员发现仓库里这种化学所特有的刺激性气味变得浓烈了。有些袋里的化肥变少了。检查发现变少了。检查发现:变少的化肥包裝袋上有少许破损.但没有发现化肥酒落在地上。化学活动小组为了探究化肥变少的原因提出了自己的猜想并设计了如图的实验。他们的实验记录如下表:实验步骤实验现象取少量碳酸氢铵固体粉末放入蒸发皿中,并①白色固体逐渐消失;②____将蒸发皿放在酒精灯上加热(1)碳酸氢铵受热后分解,出现实验现象①的原因是___,若他们的猜想正确,实验现象②应为___(2)写出该反应的化学方程式___(3)碳酸氢铵应如何保存?____(4)某固体物质受热后变化为态这种变化属于(_________)A一定是物理...

1、当您付费下载文档后,您只拥有了使用权限,并不意味着购买了版权,文档只能用于自身使用,不得用于其他商业用途(如 [转卖]进行直接盈利或[编辑后售卖]进行间接盈利)。
2、本站所有内容均由合作方或网友上传,本站不对文档的完整性、权威性及其观点立场正确性做任何保证或承诺!文档内容仅供研究参考,付费前请自行鉴别。
3、如文档内容存在违规,或者侵犯商业秘密、侵犯著作权等,请点击“违规举报”。

碎片内容

2023-2024学年河北省邯郸市育华中学化学九年级第一学期期中考试模拟试题含解析.doc

您可能关注的文档

确认删除?