电脑桌面
添加内谋知识网--内谋文库,文书,范文下载到电脑桌面
安装后可以在桌面快捷访问

2023-2024学年河北省隆尧县联考化学九上期末教学质量检测试题含解析.doc

2023-2024学年河北省隆尧县联考化学九上期末教学质量检测试题含解析.doc_第1页
1/14
2023-2024学年河北省隆尧县联考化学九上期末教学质量检测试题含解析.doc_第2页
2/14
2023-2024学年河北省隆尧县联考化学九上期末教学质量检测试题含解析.doc_第3页
3/14
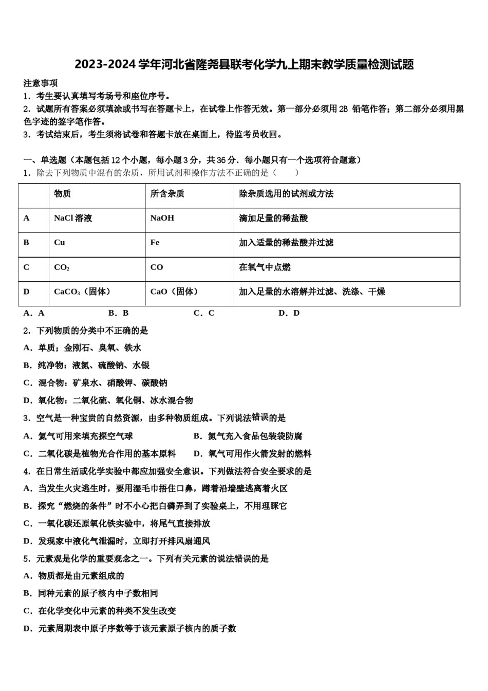
2023-2024学年河北省隆尧县联考化学九上期末教学质量检测试题注意事项铅笔作答;第二部分必须用黑1.考生要认真填写考场号和座位序号。2.试题所有答案必须填涂或书写在答题卡上,在试卷上作答无效。第一部分必须用2B色字迹的签字笔作答。3.考试结束后,考生须将试卷和答题卡放在桌面上,待监考员收回。一、单选题(本题包括12个小题,每小题3分,共36分.每小题只有一个选项符合题意)1.除去下列物质中混有的杂质,所用试剂和操作方法不正确的是()物质所含杂质除杂质选用的试剂或方法ANaCl溶液NaOH滴加足量的稀盐酸BCuFe加入适量的稀盐酸并过滤CCO2CO在氧气中点燃DCaCO3(固体)CaO(固体)加入足量的水溶解并过滤、洗涤、干燥A.AB.BC.CD.D2.下列物质的分类中不正确的是A.单质;金刚石、臭氧、铁水B.纯净物:液氮、硫酸钠、水银C.混合物:矿泉水、硝酸钾、碳酸钠D.氧化物:二氧化硫、氧化铜、冰水混合物3.空气是一种宝贵的自然资源,由多种物质组成。下列说法错误的是A.氦气可用来填充探空气球B.氮气充入食品包装袋防腐C.二氧化碳是植物光合作用的基本原料D.氧气可用作火箭发射的燃料4.在日常生活或化学实验中都应加强安全意识。下列做法符合安全要求的是A.当发生火灾逃生时,要用湿毛巾捂住口鼻,蹲着沿墙壁逃离着火区B.探究“燃烧的条件”时不小心把白磷弄到了实验桌上,不用理睬它C.一氧化碳还原氧化铁实验中,将尾气直接排放D.发现家中液化气泄漏时,立即打开排风扇通风5.元素观是化学的重要观念之一。下列有关元素的说法错误的是A.物质都是由元素组成的B.同种元素的原子核内中子数相同C.在化学变化中元素的种类不发生改变D.元素周期表中原子序数等于该元素原子核内的质子数6.AgNO3、Cu(NO3)2、Zn(NO3)2的混合溶液中加入些铁粉,反应完成后过滤,下列情况不可能存在的是A.滤纸上有Ag、Cu、Fe,滤液中有Zn2+、Fe2+B.滤纸上有Ag、Cu,滤液中有Zn2+、Fe2+C.滤纸上有Ag,滤液中有Cu2+、Zn2+、Fe2+D.滤纸上有Ag、Cu,滤液中有Ag+、Zn2+、Fe2+7.室温下摆放着一杯水,水会慢慢消失,是因为水分子A.体积小B.有间隔C.不断运动D.分子可以再分8.甲、乙、丙、丁分别为1-18号元素中的一种,且核电荷数依次增大,甲的单质是一种最理想的燃料,乙原子的最外层电子数是电子层数的3倍,丙的离子带一个单位的正电荷,丁与乙的原子最外层电子数相同。下列有关说法错误的是A.甲和乙元素组成的物质分解能得到氧气B.丙和丁的原子在化学反应中都容易失去电子C.丙和丁原子的电子层数相同D.丁的单质在乙的单质中燃烧,产生蓝紫色火焰9.2018年11月28日张家口一化工厂附近发生一起爆炸起火事故,致22死22伤。原因为运输化学物质乙炔(化学式C2H2)的大货车爆炸,引起化工厂周边车辆连环爆炸燃烧。下列有关乙炔说法正确的是()A.乙炔中C、H两种元素的质量比为1:1B.乙炔分子中含有氢分子C.乙炔的相对分子质量为26gD.乙炔中C元素的化合价为-110.如图所示装置是使用红磷燃烧的方法测定空气中氧气的含量,下列说法中正确的是A.燃烧的红磷一熄灭,就要立即打开弹簧夹,并记录水进入集气瓶的刻度B.使用红磷的量多或少,都不会影响实验结果C.燃烧足量的红磷,可使进入集气瓶的水占集气瓶体积的4/5D.燃烧的红磷熄灭后,过一会儿,集气瓶内压强下降11.下列关于氧气的说法正确的是A.氧气具有可燃性,可以支持燃烧B.水生动物能在水中生存是因为氧气易溶于水C.工业上利用分离液态空气的方法制取氧气D.氧气的化学性质很活泼,常温下能与所有物质发生化学反应12.a、b两种物质的溶解度曲线如图所示下列叙述不正确的是A.25℃时,b比a更易溶于水B.30℃时,将a、b的饱和溶液分别降温至15℃,只有b析出晶体C.30℃时,a的饱和溶液可以通过降温方法变为不饱和溶液D.15℃时,b的饱和溶液中溶质与溶液的质量比为1:5二、填空题(本题包括4个小题,每小题7分,共28分)13.小军设计下图装置进行制取CO2的实验探究,经检验该装置气密性良好。(1)用胶头滴管滴入稀盐酸,此时装置A的试管中发生的化学反应方程式为_____。(2)从装置B的右端可观察到管内红墨水...

1、当您付费下载文档后,您只拥有了使用权限,并不意味着购买了版权,文档只能用于自身使用,不得用于其他商业用途(如 [转卖]进行直接盈利或[编辑后售卖]进行间接盈利)。
2、本站所有内容均由合作方或网友上传,本站不对文档的完整性、权威性及其观点立场正确性做任何保证或承诺!文档内容仅供研究参考,付费前请自行鉴别。
3、如文档内容存在违规,或者侵犯商业秘密、侵犯著作权等,请点击“违规举报”。

碎片内容

2023-2024学年河北省隆尧县联考化学九上期末教学质量检测试题含解析.doc

您可能关注的文档

确认删除?