电脑桌面
添加内谋知识网--内谋文库,文书,范文下载到电脑桌面
安装后可以在桌面快捷访问

2023-2024学年河南周口港区九年级化学第一学期期中统考模拟试题含解析.doc

2023-2024学年河南周口港区九年级化学第一学期期中统考模拟试题含解析.doc_第1页
1/12
2023-2024学年河南周口港区九年级化学第一学期期中统考模拟试题含解析.doc_第2页
2/12
2023-2024学年河南周口港区九年级化学第一学期期中统考模拟试题含解析.doc_第3页
3/12
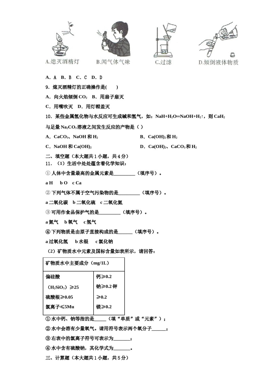
2023-2024学年河南周口港区九年级化学第一学期期中统考模拟试题拟试题注意事项1.考生要认真填写考场号和座位序号。2.试题所有答案必须填涂或书写在答题卡上,在试卷上作答无效。第一部分必须用2B铅笔作答;第二部分必须用黑色字迹的签字笔作答。3.考试结束后,考生须将试卷和答题卡放在桌面上,待监考员收回。一、单选题(本大题共10小题,共20分)1.下列图示的实验操作中,错误的是A.吸取液体B.称量一定质量的氢氧化钠C.铁在氧气中燃烧D.检查装置气密性2.以下操作或现象与分子对应的特性不一致的选项是…选项操作或现象分子的特性A给篮球充气分子间有间隙lOOmL酒精和lOOmL水混合,体积小于分子的质量很小B200mLC在花园中可闻到花的香味分子在不断运动的D双氧水在催化剂作用下分解得到水和氧气分子是可以再分的A.AB.BC.CD.D3.在一个密闭容器中,有甲、乙、丙、丁、戊五种物质,在一定条件下发生反应,测得反应前后各物质的质量变化量如图所示(图中正数表示物质质量的增加量,负数表示物质质量的减少是,0表示物质质量不变),下列说法正确的是A.该反应一定属于置换反应B.戊一定是该反应的催化剂C.参加反应的乙、丙的质量比一定为48:23D.该反应中甲、丁的相对分子质量之比一定为44:274.下列物质中,按单质、化合物、混合物顺序排列的是()A.二氧化碳、水、液态空气B.氧气、海水、过氧化氢C.氯酸钾、矿泉水、食盐D.液氧、二氧化锰、生理盐水5.某学生用托盘天平称量2.5克药品时,发现指针向右偏转,此时应该()A.加砝码B.加药品C.减少药品D.调节左右螺母6.根据植物的光合作用:CO2+H2O淀粉+O2,可推断淀粉()A.由碳、氢、氧三种元素组成B.由碳、氢两种元素组成C.含有碳、氢两种元素组成,但不能判断是否含有氧元素D.条件不足,无法推断7.实验室用氯酸钾制取氧气,加入了少量的高锰酸钾,以下判断正确的是()A.高锰酸钾起催化作用,反应时间缩短B.高锰酸钾不起催化作用,反应时间不变D.反应时间增加,收集到的氧气质量增C.反应时间缩短,收集到的氧气质量增多多8.下列实验操作错误的是A.AB.BC.CD.D9.熄灭酒精灯的正确操作是()A.向火焰倾倒CO2B.用扇子扇灭C.用嘴吹灭D.用灯帽盖灭10.某些金属氢化物与水反应可生成碱和氢气,如:NaH+H2O═NaOH+H2↑,则CaH2与足量Na2CO3溶液之间发生反应的产物是()A.CaCO3、NaOH和H2B.Ca(OH)2和H2C.NaOH和Ca(OH)2D.Ca(OH)2、CaCO3和H2二、填空题(本大题共1小题,共4分)11.(1)生活中处处蕴含着化学知识:①人体中含量最高的金属元素是_________(填序号)。aHbOcCa②下列气体不属于空气污染物的是_________(填序号)。a二氧化碳b二氧化硫c二氧化氮③可用作食品保护气的是_________(填序号)。a氮气b氧气c氢气④下列物质是由原子直接构成的是______(填序号)。a过氧化氢b水银c氯化钠(2)矿物质水中元素及国标含量如表所示,请回答:矿物质水中主要成分(mg/1L)偏硅酸钙≥0.2(H2SiO3)≥25钠≥0.2钾硫酸根≥0.05≥0.2氯离子≤5Mu镁≥0.2①水中钙、钠等指的是_____(填“单质”或“元素”);②水中会溶有少量氧气。请用符号表示两个氧分子______;③右表中的氯离子符号可表示为_______;④水中含有硫酸钠,其化学式为_______。三、计算题(本大题共1小题,共5分)12.同学们为研究分子运动,做了如下三个实验。(1)实验1:从微观角度解释品红在热水中扩散速度快,其原因是______。(2)实验2:实验现象是______,实验结论是______。(3)实验3:放置一段时间后,电子秤示数变化是______,从微观角度解释其原因是______。四、简答题(本大题共2小题,共8分)13.根据如图所示的实验装置,完成下列空白。(1)小明同学选择A装置准备用氯酸钾为原料制取一瓶干燥的氧气,他应选择的收集装置是_____(填字母),写出该反应的文字表达式_____。完成上述实验的操作步骤有:a、停止加热b、固定试管c、将导管从水槽中取出d、装药品并在试管口处放一小团棉花e、加热,收集氧气,上述操作中缺少的一步是_____,将该操作编号f,则正确的操作顺序是_____(填字母)。(2)小华同学想用过氧化氢溶液和...

1、当您付费下载文档后,您只拥有了使用权限,并不意味着购买了版权,文档只能用于自身使用,不得用于其他商业用途(如 [转卖]进行直接盈利或[编辑后售卖]进行间接盈利)。
2、本站所有内容均由合作方或网友上传,本站不对文档的完整性、权威性及其观点立场正确性做任何保证或承诺!文档内容仅供研究参考,付费前请自行鉴别。
3、如文档内容存在违规,或者侵犯商业秘密、侵犯著作权等,请点击“违规举报”。

碎片内容

2023-2024学年河南周口港区九年级化学第一学期期中统考模拟试题含解析.doc

您可能关注的文档

确认删除?