电脑桌面
添加内谋知识网--内谋文库,文书,范文下载到电脑桌面
安装后可以在桌面快捷访问

2023-2024学年河南大附属中学化学九年级第一学期期末调研试题含解析.doc

2023-2024学年河南大附属中学化学九年级第一学期期末调研试题含解析.doc_第1页
1/12
2023-2024学年河南大附属中学化学九年级第一学期期末调研试题含解析.doc_第2页
2/12
2023-2024学年河南大附属中学化学九年级第一学期期末调研试题含解析.doc_第3页
3/12
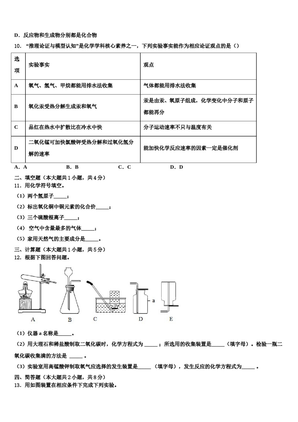
2023-2024学年河南大附属中学化学九年级第一学期期末调研试题注意事项铅笔作答;第二部分必须用黑1.考生要认真填写考场号和座位序号。2.试题所有答案必须填涂或书写在答题卡上,在试卷上作答无效。第一部分必须用2B色字迹的签字笔作答。3.考试结束后,考生须将试卷和答题卡放在桌面上,待监考员收回。一、单选题(本大题共10小题,共20分)1.分类是我们在研究过程中常用的重要方法,根据研究目的,采用不同的分类表中进行分类,下列说法错误的是()分类分类标准A类别一:硅、氧气、铁根据组成物质的元素种类多少,把纯净物分成单质和化合物.类别二:二氧化碳、氯化钠、硫酸铜B类别一:离子、原子核、质子、电子根据粒子能否显电性来分类.类别二:中子、分子、原子类别一:铁、铜、镁C类别二:水、二氧化碳、氢气根据物质通常情况下存在的状态,可分成固体、气体、液体.类别三:氯化钠类别一:试管,蒸发皿根据仪器能否加热,将仪器分类D类别二:集气瓶、量筒A.AB.BC.CD.D2.下列生活中的变化属于化学变化的是()A.苹果榨汁B.滴水成冰C.酒精挥发D.煤炭燃烧3.现将10gA和足量B混合加热,A和B发生化学反应,10gA完全反应后生成8gC和4gD,则参加反应的A和B的质量比是()B.2:1C.4:1D.5:1A.1:14.下列说法中,正确的是A.稀释浓硫酸时,将水注入浓硫酸中B.活性炭能吸附水中的杂质,降低水的硬度C.石油、煤等化石燃料的大量使用会污染空气D.家用电线老化短路而起火时可用水迅速扑灭5.下图所示装置可用于测定空气中氧气的含量,实验前在集气瓶内加入少量水,并做上记号。下列说法中不正确的是()A.该实验证明氧气约占空气体积的1/5B.实验时红磷一定要足量C.红磷燃烧产生大量的白雾,待火焰熄灭并冷却后打开弹簧夹D.实验前一定要检验装置的气密性6.下列有关实验现象描述正确的是A.一氧化碳在空气中燃烧,产生淡蓝色火焰B.硫在氧气中燃烧,发出明亮的蓝紫色火焰C.木炭在空气中燃烧,生成二氧化碳和水D.氢气在空中燃烧,产生明亮的蓝色火焰7.下列化学方程式与事实相符且正确的是()A.在氧气中点燃细铁丝可发生剧烈燃烧B.洁净的铜丝浸入硝酸银溶液中C.CO2使澄清石灰水变浑浊:D.加热混有二氧化锰的氯酸钾固体8.在①二氧化碳②酚酞试液③稀盐酸④碳酸钠四种物质中,能和氢氧化钙反应且反应中表现出了“碱的通性”的组合是()A.①②③④B.①②③C.①③④D.②③④9.下图表示两种物质发生化学反应,其中相同的球代表同种原子。下列说法正确的是A.反应前后分子的种类没有改变B.参加反应的物质分子个数比为1:1C.反应物和生成物中共含有三种元素D.反应物和生成物分别都是化合物10.“推理论证与模型认知”是化学学科核心素养之一,下列实验事实能作为相应论证观点的是()选实验事实观点项A氧气、氢气、甲烷都能用排水法收集气体都能用排水法收集B氧化汞受热分解生成汞和氧气汞是由汞、氧原子组成,化学变化中分子和原子都能再分C品红在热水中扩散比在冷水中快分子运动速率不只与温度有关二氧化锰可加快氯酸钾受热分解和过氧化氢分能加快化学反应速率的因素一定是催化剂D.DD解的速率A.AB.BC.C二、填空题(本大题共1小题,共4分)11.用化学符号填空。(1)两个氢原子_____;(2)标出氧化铜中铜元素的化合价_____;(3)三个硫酸根离子_____;(4)空气中含量最多的气体_____;(5)家用天然气的主要成分是_____。三、计算题(本大题共1小题,共5分)12.根据下图回答问题。(1)仪器a名称是_____。(2)用大理石和稀盐酸制取二氧化碳时,化学方程式为_____;所选用的收集装置是_____(填字母)。检验一瓶二氧化碳收集满的方法是_____。(3)实验室用高锰酸钾制取氧气应选择的发生装置是_____(填字母),发生反应的化学方程式为_____。四、简答题(本大题共2小题,共8分)13.用如图装置在相应条件下完成下列实验。实验一、探究燃烧条件(B中盛木炭粉)①由A处通N2一段时间后,加热B,B、C无明显变化。②待B冷却至室温,由A处通入O2一段时间,B、C无明显变化。③由A处继续通入O2,加热B,木炭粉燃烧,C中溶液变浑浊。结论:由①、③可知燃...

1、当您付费下载文档后,您只拥有了使用权限,并不意味着购买了版权,文档只能用于自身使用,不得用于其他商业用途(如 [转卖]进行直接盈利或[编辑后售卖]进行间接盈利)。
2、本站所有内容均由合作方或网友上传,本站不对文档的完整性、权威性及其观点立场正确性做任何保证或承诺!文档内容仅供研究参考,付费前请自行鉴别。
3、如文档内容存在违规,或者侵犯商业秘密、侵犯著作权等,请点击“违规举报”。

碎片内容

2023-2024学年河南大附属中学化学九年级第一学期期末调研试题含解析.doc

您可能关注的文档

确认删除?