电脑桌面
添加内谋知识网--内谋文库,文书,范文下载到电脑桌面
安装后可以在桌面快捷访问

2023-2024学年河南省三门峡卢氏县联考化学九年级第一学期期末学业水平测试试题含解析.doc

2023-2024学年河南省三门峡卢氏县联考化学九年级第一学期期末学业水平测试试题含解析.doc_第1页
1/10
2023-2024学年河南省三门峡卢氏县联考化学九年级第一学期期末学业水平测试试题含解析.doc_第2页
2/10
2023-2024学年河南省三门峡卢氏县联考化学九年级第一学期期末学业水平测试试题含解析.doc_第3页
3/10
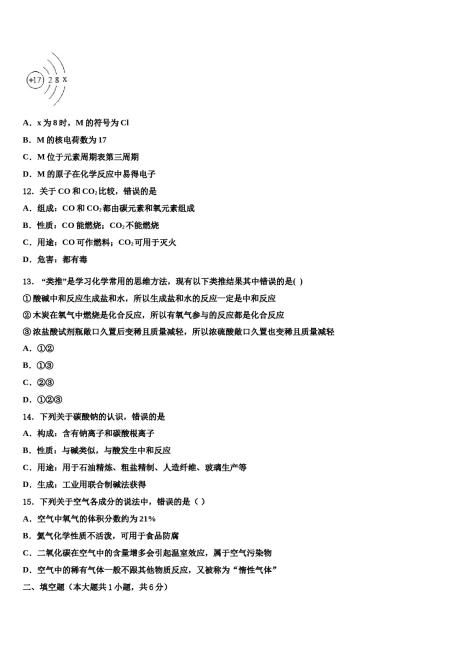
2023-2024学年河南省三门峡卢氏县联考化学九年级第一学期期末学业水平测试试题注意事项:1.答卷前,考生务必将自己的姓名、准考证号填写在答题卡上。2.回答选择题时,选出每小题答案后,用铅笔把答题卡上对应题目的答案标号涂黑,如需改动,用橡皮擦干净后,再选涂其它答案标号。回答非选择题时,将答案写在答题卡上,写在本试卷上无效。3.考试结束后,将本试卷和答题卡一并交回。一、单选题(本大题共15小题,共30分)1.芯片是内含集成电路的硅片,下图是硅元素在元素周期表中的相关信息,下列说法正确的是A.硅元素属于金属元素B.硅元素的原子序数为14C.硅元素的相对原子质量为28.09gD.硅元素是地壳中含量最高的元素2.春节是我国最盛大的传统节日,下列活动过程中一定发生化学变化的是()A.打年糕B.剪窗花C.放烟花D.写春联3.汽车自燃时,下列措施正确的是A.加速行驶,让风把火吹灭B.把引擎盖、车窗全部打开C.小火时,用灭火器对准火源喷灭火剂D.打开汽车空调,使温度降低至着火点以下4.水是人类必不可缺少的宝贵资源。下列是节水标识的是A.B.C.D.5.氧气与世间万物如影随形。下列关于氧气说法错误的是()A.空气中的氧气与水中溶解的氧气化学性质同样活泼B.工业上可以利用分离液态空气法制取氧气C.氧气可以支持燃烧,说明氧气具有可燃性D.氧气能供给呼吸,它和体内物质反应,释放能量,维持生命活动6.铬酸钾(K2CrO4)是印染、医药、电焊、搪瓷等工业的原料.铬酸钾中铬元素(Cr)的化合价为()A.+3B.+4C.+5D.+67.元素观、微粒观是重要的化学观念。下列有关元素和微粒的说法不正确的是A.分子、原子和离子都是构成物质的粒子B.原子核内的质子数与中子数一定相等C.元素的原子序数与该元素原子核电荷数在数值上相等D.物质在发生化学变化时,原子的种类不变,元素的种类也不会改变8.中国科学家成功将二氧化碳转化为乙烯(C2H4),其反应前后分子种类的微观示意图如图所示。下列说法不正确的是A.反应中原子种类没有改变B.反应前后分子种类发生了改变C.丙和丁中的氢元素全部来自于乙中D.参加反应的甲与生成的丙质量比为11:79.我们每天生活在不断变化的物质世界里,下列变化属于化学变化的是()A.河水结冰B.汽油挥发C.葡萄酿酒D.干冰升华10.为了探究物质在溶解时溶液温度的变化,小倩设计了如图所示的实验装置。小倩认为向小试管中分别加入一定量的某物质,U形管中红墨水向右移动,该物质是A.硝酸铵B.氢氧化钠C.蔗糖D.食盐11.某微粒M的结构示意图如图所示。下列说法不正确的是A.x为8时,M的符号为ClB.M的核电荷数为17C.M位于元素周期表第三周期D.M的原子在化学反应中易得电子12.关于CO和CO2比较,错误的是A.组成:CO和CO2都由碳元素和氧元素组成B.性质:CO能燃烧;CO2不能燃烧C.用途:CO可作燃料;CO2可用于灭火D.危害:都有毒13.“类推”是学习化学常用的思维方法,现有以下类推结果其中错误的是()①酸碱中和反应生成盐和水,所以生成盐和水的反应一定是中和反应②木炭在氧气中燃烧是化合反应,所以有氧气参与的反应都是化合反应③浓盐酸试剂瓶敞口久置后变稀且质量减轻,所以浓硫酸敞口久置也变稀且质量减轻A.①②B.①③C.②③D.①②③14.下列关于碳酸钠的认识,错误的是A.构成:含有钠离子和碳酸根离子B.性质:与碱类似,与酸发生中和反应C.用途:用于石油精炼、粗盐精制、人造纤维、玻璃生产等D.生成:工业用联合制碱法获得15.下列关于空气各成分的说法中,错误的是()A.空气中氧气的体积分数约为21%B.氦气化学性质不活泼,可用于食品防腐C.二氧化碳在空气中的含量增多会引起温室效应,属于空气污染物D.空气中的稀有气体一般不跟其他物质反应,又被称为“惰性气体”二、填空题(本大题共1小题,共6分)16.如下图1所示,将O2、CO2、湿度(测水蒸气)传感器探头放入装有少量空气的保鲜袋中,打开仪器开始采集数据,然后打开夹子,用嘴向袋内缓缓吹气。采集的数据如图2所示,纵坐标均为某气体体积分数(%),横坐标均为时间(s)。据图回答下列问题:(1)表示O2体积分数变化的曲线是__________(选填...

1、当您付费下载文档后,您只拥有了使用权限,并不意味着购买了版权,文档只能用于自身使用,不得用于其他商业用途(如 [转卖]进行直接盈利或[编辑后售卖]进行间接盈利)。
2、本站所有内容均由合作方或网友上传,本站不对文档的完整性、权威性及其观点立场正确性做任何保证或承诺!文档内容仅供研究参考,付费前请自行鉴别。
3、如文档内容存在违规,或者侵犯商业秘密、侵犯著作权等,请点击“违规举报”。

碎片内容

2023-2024学年河南省三门峡卢氏县联考化学九年级第一学期期末学业水平测试试题含解析.doc

您可能关注的文档

确认删除?