电脑桌面
添加内谋知识网--内谋文库,文书,范文下载到电脑桌面
安装后可以在桌面快捷访问

2023-2024学年河南省信阳市第九中学化学九上期中学业水平测试模拟试题含解析.doc

2023-2024学年河南省信阳市第九中学化学九上期中学业水平测试模拟试题含解析.doc_第1页
1/12
2023-2024学年河南省信阳市第九中学化学九上期中学业水平测试模拟试题含解析.doc_第2页
2/12
2023-2024学年河南省信阳市第九中学化学九上期中学业水平测试模拟试题含解析.doc_第3页
3/12
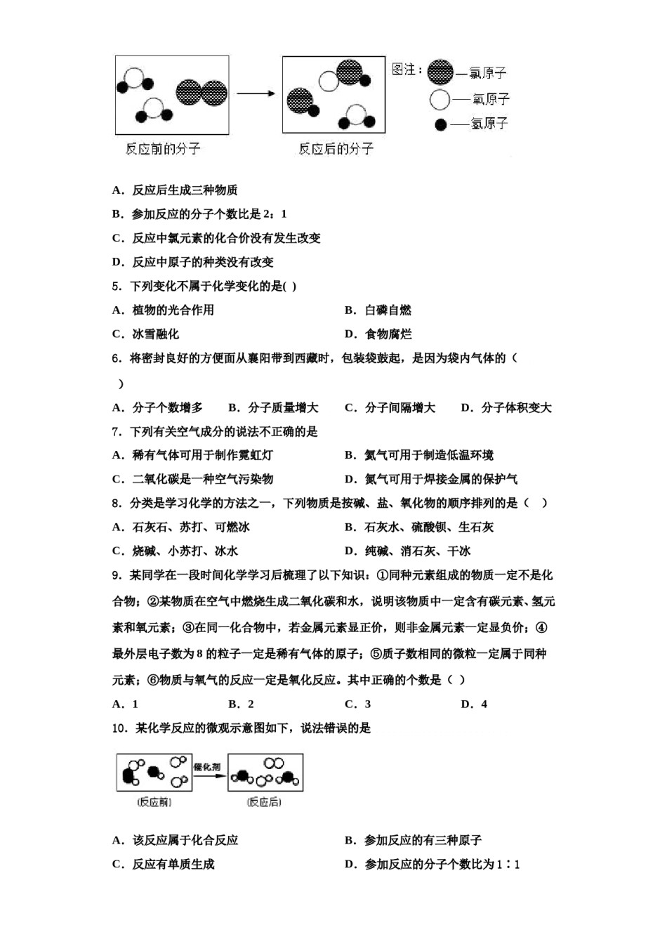
2023-2024学年河南省信阳市第九中学化学九上期中学业水平测试模拟试题测试模拟试题注意事项:1.答题前,考生先将自己的姓名、准考证号填写清楚,将条形码准确粘贴在考生信息条形码粘贴区。2.选择题必须使用2B铅笔填涂;非选择题必须使用0.5毫米黑色字迹的签字笔书写,字体工整、笔迹清楚。3.请按照题号顺序在各题目的答题区域内作答,超出答题区域书写的答案无效;在草稿纸、试题卷上答题无效。4.保持卡面清洁,不要折叠,不要弄破、弄皱,不准使用涂改液、修正带、刮纸刀。一、单选题(本题包括12个小题,每小题3分,共36分.每小题只有一个选项符合题意)1.下列生产、生活中的变化,属于化学变化的是A.风力发电B.海水晒盐C.菜刀生锈D.榨取果汁2.下列实验设计正确的是B.用肥皂水区分硬水和蒸馏水A.用燃着的木条区分N2和CO2C.用25mL烧杯量取15.2mL水D.用4L酒精与4L水混合配制8L酒精溶液3.关于物质燃烧的现象描述正确的是A.红磷在空气中燃烧,产生浓厚白色烟雾B.镁带在空气中燃烧,发出耀眼的白光,生成黑色固体C.细铁丝在氧气中燃烧,火星四射,生成四氧化三铁D.硫在氧气中燃烧,发出蓝紫色火焰,生成有刺激性气味的气体4.自来水消毒过程中通常存在化学变化,反应的微观过程可用如图表示,以下分析正确的是()A.反应后生成三种物质B.参加反应的分子个数比是2:1C.反应中氯元素的化合价没有发生改变D.反应中原子的种类没有改变5.下列变化不属于化学变化的是()A.植物的光合作用B.白磷自燃C.冰雪融化D.食物腐烂6.将密封良好的方便面从襄阳带到西藏时,包装袋鼓起,是因为袋内气体的()B.分子质量增大C.分子间隔增大D.分子体积变大A.分子个数增多7.下列有关空气成分的说法不正确的是B.氦气可用于制造低温环境A.稀有气体可用于制作霓虹灯C.二氧化碳是一种空气污染物D.氮气可用于焊接金属的保护气8.分类是学习化学的方法之一,下列物质是按碱、盐、氧化物的顺序排列的是()A.石灰石、苏打、可燃冰B.石灰水、硫酸钡、生石灰C.烧碱、小苏打、冰水D.纯碱、消石灰、干冰9.某同学在一段时间化学学习后梳理了以下知识:①同种元素组成的物质一定不是化合物;②某物质在空气中燃烧生成二氧化碳和水,说明该物质中一定含有碳元素、氢元素和氧元素;③在同一化合物中,若金属元素显正价,则非金属元素一定显负价;④最外层电子数为8的粒子一定是稀有气体的原子;⑤质子数相同的微粒一定属于同种元素;⑥物质与氧气的反应一定是氧化反应。其中正确的个数是()A.1B.2C.3D.410.某化学反应的微观示意图如下,说法错误的是A.该反应属于化合反应B.参加反应的有三种原子C.反应有单质生成D.参加反应的分子个数比为1∶111.下列关系不成立的是()A.红磷燃烧能产生大量白烟,所以可以用于制作烟幕弹B.稀有气体通电时能发出各种颜色的光,所以可以用在城市夜景工程C.氮气性质不活泼,所以可以用于食品包装袋内防腐D.氧气有助燃性,所以可以用来做为燃料12.下列物质的用途中,主要利用其物理性质的是A.氢气用于填充探空气球B.红磷用于测空气中氧气含量C.二氧化碳用于灭火D.氮气用作食品保护气二、填空题(本题包括4个小题,每小题7分,共28分)13.如图是实验室常用气体制备装置,据图回答问题:(1)实验室用高锰酸钾制氧气的化学方程式是__________,应选择的收集装置是_________(填字母代号),如果选用G装置装满水收集氧气。气体应从_____(填“a”或“b”)端导入。(2)实验室用氯酸钾和二氧化锰制取氧气的化学方程式为____________,某化学小组同学用20%的过氧化氢和二氧化锰,并选用B装置来制取氧气。实验中,同学们发现反应速率太快,不能得到平稳的氧气流。大家提出从两个面加以改进:一是把装置由B改为C,其理由是____________;二是_____________。(3)氨气是一种无色、有强烈性刺激性臭味的有毒气体,极易溶于水形成氨水。实验室常用加热氯化铵和熟石灰两种固体混合物来制取氨气。某兴趣小组的同学设计如图G-J所示装置村氨气的制取、性质进行研究。装置I中的现象是________;装置H的作用是________;根据氨气的性质,J处...

1、当您付费下载文档后,您只拥有了使用权限,并不意味着购买了版权,文档只能用于自身使用,不得用于其他商业用途(如 [转卖]进行直接盈利或[编辑后售卖]进行间接盈利)。
2、本站所有内容均由合作方或网友上传,本站不对文档的完整性、权威性及其观点立场正确性做任何保证或承诺!文档内容仅供研究参考,付费前请自行鉴别。
3、如文档内容存在违规,或者侵犯商业秘密、侵犯著作权等,请点击“违规举报”。

碎片内容

2023-2024学年河南省信阳市第九中学化学九上期中学业水平测试模拟试题含解析.doc

您可能关注的文档

确认删除?