电脑桌面
添加内谋知识网--内谋文库,文书,范文下载到电脑桌面
安装后可以在桌面快捷访问

2023-2024学年河南省信阳罗山县联考化学九上期中教学质量检测试题含解析.doc

2023-2024学年河南省信阳罗山县联考化学九上期中教学质量检测试题含解析.doc_第1页
1/14
2023-2024学年河南省信阳罗山县联考化学九上期中教学质量检测试题含解析.doc_第2页
2/14
2023-2024学年河南省信阳罗山县联考化学九上期中教学质量检测试题含解析.doc_第3页
3/14
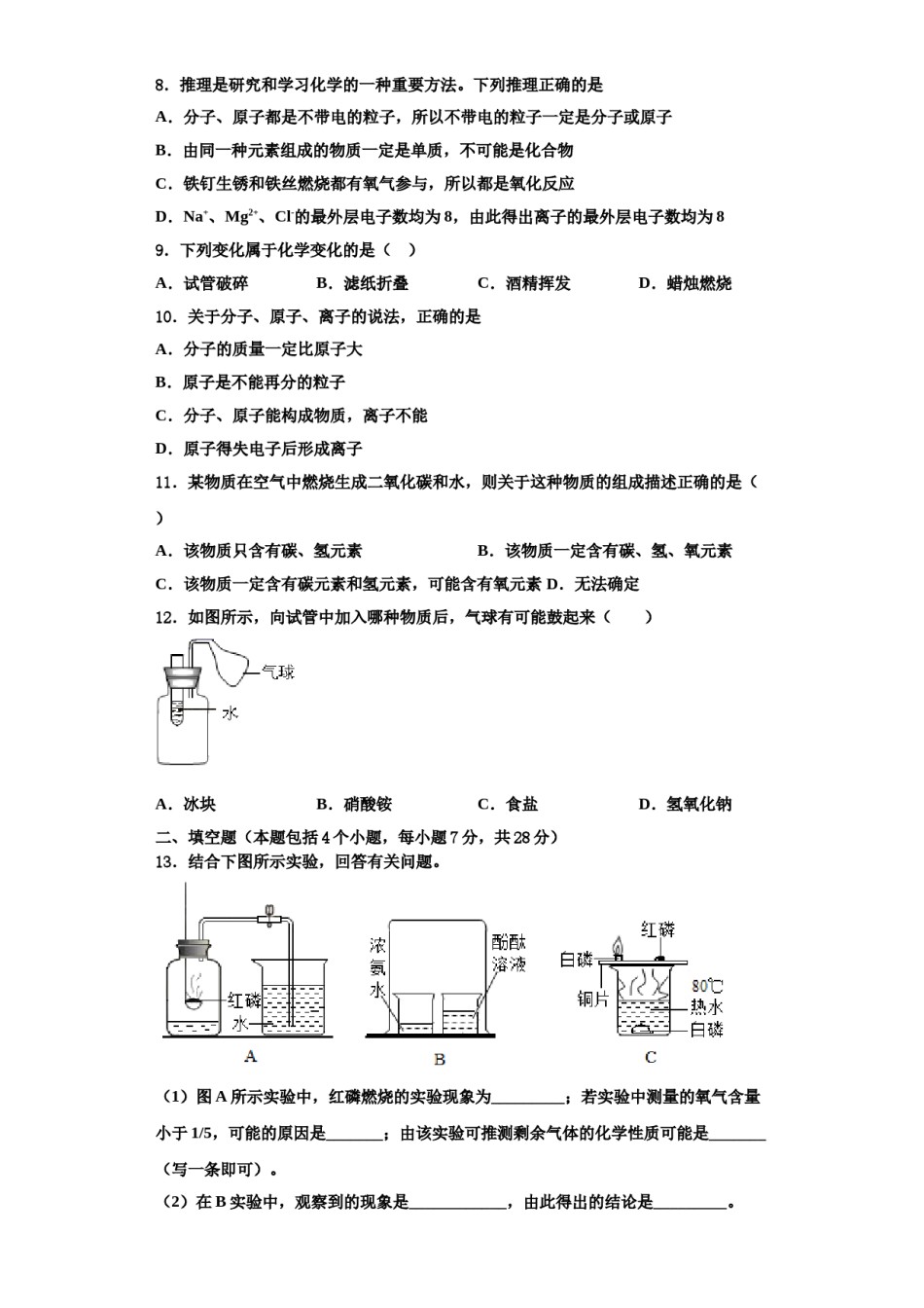
2023-2024学年河南省信阳罗山县联考化学九上期中教学质量检测试题检测试题注意事项:1.答题前,考生先将自己的姓名、准考证号填写清楚,将条形码准确粘贴在考生信息条形码粘贴区。2.选择题必须使用2B铅笔填涂;非选择题必须使用0.5毫米黑色字迹的签字笔书写,字体工整、笔迹清楚。3.请按照题号顺序在各题目的答题区域内作答,超出答题区域书写的答案无效;在草稿纸、试题卷上答题无效。4.保持卡面清洁,不要折叠,不要弄破、弄皱,不准使用涂改液、修正带、刮纸刀。一、单选题(本题包括12个小题,每小题3分,共36分.每小题只有一个选项符合题意)1.1911年著名物理学家卢瑟福为探索原子的内部结构进行了实验。在用一束带正电的、质量比电子大得多的高速运动的α粒子轰击金箔时发现:(1)大多数α粒子能穿透金箔而不改变原来的运动方向(2)一小部分α粒子改变了原来的运动方向(3)有极少部分α粒子被弹了回来。下列对原子结构的认识错误的是()A.原子核体积很小B.原子核带正电C.原子内部有很大的空间D.原子是实心的球体2.某学生用量筒量取液体时,倒入液体,面对刻度,第一次仰视凹液面最低处,读数为19ml;倒出部分液体后,又俯视液面最低处,读数为11ml,该学生倒出的液体体积是B.大于8mlC.小于8mlD.无法判断A.等于8ml3.根据粒子结构示意图给出的信息,下列说法正确的是A.①②③表示的是同种原子B.②易与③结合,形成稳定的化合物C.①②③都是原子失电子后形成的粒子D.①②表示的粒子的性质一定相同4.下列实验方案的设计中,没有正确体现对比这种科学思想的是()A.区别硬水和软水B.探究二氧化碳与水反应C.比较空气与人体呼出气体中CO2的含量D.探究二氧化锰能否增加过氧化氢的分解速率5.下列不属于净化水的措施是:A.吸附B.过滤C.电解D.蒸馏6.下列有关物质变化或性质的描述正确的是()A.酒精挥发一化学变化B.汽油易燃烧一化学性质C.铁片生锈一物理性质D.冰雪能融化一物理变化7.下列说法不正确的是()A.饼干在空气中变软是因为空气中含有水蒸气B.氧气约占空气总体积的21%C.花香四溢说明分子在不停地运动D.二氧化碳在空气中含量增多会导致温室效应增强,属于空气污染物8.推理是研究和学习化学的一种重要方法。下列推理正确的是A.分子、原子都是不带电的粒子,所以不带电的粒子一定是分子或原子B.由同一种元素组成的物质一定是单质,不可能是化合物C.铁钉生锈和铁丝燃烧都有氧气参与,所以都是氧化反应D.Na+、Mg2+、Cl-的最外层电子数均为8,由此得出离子的最外层电子数均为89.下列变化属于化学变化的是()A.试管破碎B.滤纸折叠C.酒精挥发D.蜡烛燃烧10.关于分子、原子、离子的说法,正确的是A.分子的质量一定比原子大B.原子是不能再分的粒子C.分子、原子能构成物质,离子不能D.原子得失电子后形成离子11.某物质在空气中燃烧生成二氧化碳和水,则关于这种物质的组成描述正确的是()B.该物质一定含有碳、氢、氧元素A.该物质只含有碳、氢元素C.该物质一定含有碳元素和氢元素,可能含有氧元素D.无法确定12.如图所示,向试管中加入哪种物质后,气球有可能鼓起来()A.冰块B.硝酸铵C.食盐D.氢氧化钠二、填空题(本题包括4个小题,每小题7分,共28分)13.结合下图所示实验,回答有关问题。(1)图A所示实验中,红磷燃烧的实验现象为_________;若实验中测量的氧气含量小于1/5,可能的原因是_______;由该实验可推测剩余气体的化学性质可能是_______(写一条即可)。(2)在B实验中,观察到的现象是____________,由此得出的结论是_________。(3)在C实验中,观察到铜片上的白磷燃烧而水下的白磷不燃烧,由此得出的结论是______,同时铜片上的白磷燃烧而红磷不燃烧的原因是_____,写出该实验的一个缺点:___________。14.化学是一门以实验为基础的科学,化学所取得的丰硕成果,是与实验的重要作用分不开的。结合下列实验装置图回答问题:(1)写出指定仪器的名称:①__________,②__________。(2)用高锰酸钾制取氧气的原理是(用文字或符号表达式表示)______________;反应类型是___________________;可选的发生装...

1、当您付费下载文档后,您只拥有了使用权限,并不意味着购买了版权,文档只能用于自身使用,不得用于其他商业用途(如 [转卖]进行直接盈利或[编辑后售卖]进行间接盈利)。
2、本站所有内容均由合作方或网友上传,本站不对文档的完整性、权威性及其观点立场正确性做任何保证或承诺!文档内容仅供研究参考,付费前请自行鉴别。
3、如文档内容存在违规,或者侵犯商业秘密、侵犯著作权等,请点击“违规举报”。

碎片内容

2023-2024学年河南省信阳罗山县联考化学九上期中教学质量检测试题含解析.doc

您可能关注的文档

确认删除?