电脑桌面
添加内谋知识网--内谋文库,文书,范文下载到电脑桌面
安装后可以在桌面快捷访问

2023-2024学年河南省大联考化学九上期中考试试题含解析.doc

2023-2024学年河南省大联考化学九上期中考试试题含解析.doc_第1页
1/12
2023-2024学年河南省大联考化学九上期中考试试题含解析.doc_第2页
2/12
2023-2024学年河南省大联考化学九上期中考试试题含解析.doc_第3页
3/12
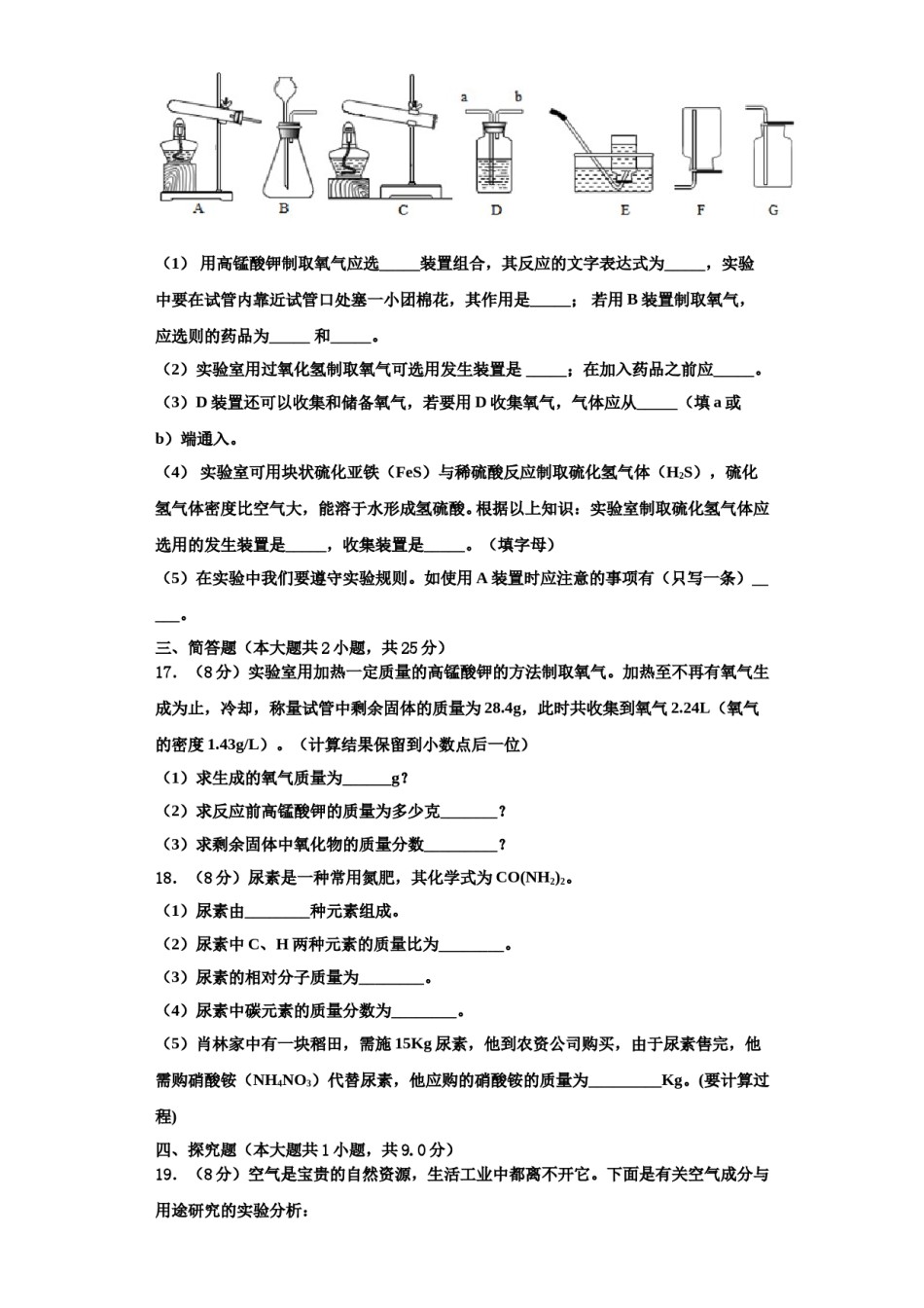
2023-2024学年河南省大联考化学九上期中考试试题注意事项:1.答卷前,考生务必将自己的姓名、准考证号、考场号和座位号填写在试题卷和答题卡上。用2B铅笔将试卷类型(B)填涂在答题卡相应位置上。将条形码粘贴在答题卡右上角"条形码粘贴处"。2.作答选择题时,选出每小题答案后,用2B铅笔把答题卡上对应题目选项的答案信息点涂黑;如需改动,用橡皮擦干净后,再选涂其他答案。答案不能答在试题卷上。3.非选择题必须用黑色字迹的钢笔或签字笔作答,答案必须写在答题卡各题目指定区域内相应位置上;如需改动,先划掉原来的答案,然后再写上新答案;不准使用铅笔和涂改液。不按以上要求作答无效。4.考生必须保证答题卡的整洁。考试结束后,请将本试卷和答题卡一并交回。一、单选题(本大题共15小题,共30分)1.李燕同学发现青色的生虾煮熟后颜色会变成红色,认为生虾外壳上的青色物质遇到某些物质发生了颜色的变化.就李燕同学的“看法”而言,应属于科学探究中的()B.实验C.假设D.做结论A.观察2.下列发生在身边的事例中,不属于化学变化的是()A.钢铁生锈B.酒精挥发C.粮食酿酒D.纸张燃烧3.有关溶液的叙述正确的是()A.某盐酸中氯化氢含量为36%是指100克水中含氯化氢36克B.,克/100水是指,100克水可以溶解36克氯化钠C.一定温度下,同种溶质的饱和溶液的溶质质量分数是定值D.溶质的质量分数越大,溶液中的溶质质量越大4.在化学反应前后,粒子总数可能改变的是()A.质子B.原子C.分子D.电子5.下列事实中,利用物质化学性质的是A.干冰用于人工降雨B.汽油作燃料C.铜作导线D.石墨用于制铅笔6.2019年北京世园会主题为“绿色生活,美丽家园”。下列做法值得提倡的是A.任意排放工业废水B.露天焚烧树叶、秸秆C.选用一次性筷子、塑料袋D.将生活垃圾进行分类处理7.生活中的下列做法,你认为合理的是()A.小麦秸秆就地焚烧还田B.生活废弃物分类放入垃圾箱C.用洁净的凉开水饲养金鱼D.大量使用化肥提高作物产量8.硅是信息技术的关键材料高温下氢气与四氯化硅(SiCl4)反应的化学方程式为:2H2+SiCl4=Si+4HCl,该反应中化合价发生变化的元素是A.氢元素B.氯元素C.氢元素和氯元素D.氢元素和硅元素9.黑火药是我国古代四大发明之一,距今已有一千多年的历史。黑火药爆炸的原理可表示为:2KNO3+3C+SK2S+N2+3X,试推断X的化学式为A.COB.NOC.CO2D.SO210.下列变化中,属于化学变化的是A.矿石粉碎B.湿衣服晾干C.钢铁生锈D.西瓜榨汁11..“神舟六号”太空舱利用NiFe2O4将航天员呼出的CO2转化为O2,而NiFe2O4的质量和化学性质在反应前后都不变。则NiFe2O4在该反应中是A.反应物B.生成物C.催化剂D.消毒剂12.下列含铁的化合物中,铁元素的质量分数最高的是()A.Fe(OH)3B.Fe2O3C.FeOD.Fe3O413.下列能量的转化过程中,主要发生了化学变化的是()A.天然气取暖B.电热器取暖C.水力发电D.太阳能供热14.我们熟悉的下列物质中属于纯净物的是()A.碳酸饮料B.大理石C.空气D.蒸馏水15.下列有关溶液的pH及其测定的说法正确的是A.pH=0的溶液显酸性B.将pH试纸用蒸馏水润湿浸入待测液测定其pH值C.用pH试纸测出某溶液的pH为10.6D.溶液加水稀释后,其pH的值减小二、填空题(本大题共1小题,共6分)16.根据下列各实验装置图,设计和讨论了以下问题:(1)用高锰酸钾制取氧气应选_____装置组合,其反应的文字表达式为_____,实验中要在试管内靠近试管口处塞一小团棉花,其作用是_____;若用B装置制取氧气,应选则的药品为_____和_____。(2)实验室用过氧化氢制取氧气可选用发生装置是_____;在加入药品之前应_____。(3)D装置还可以收集和储备氧气,若要用D收集氧气,气体应从_____(填a或b)端通入。(4)实验室可用块状硫化亚铁(FeS)与稀硫酸反应制取硫化氢气体(H2S),硫化氢气体密度比空气大,能溶于水形成氢硫酸。根据以上知识:实验室制取硫化氢气体应选用的发生装置是_____,收集装置是_____。(填字母)(5)在实验中我们要遵守实验规则。如使用A装置时应注意的事项有(只写一条)_____。三、简答题(本大题共2小题,共25分...

1、当您付费下载文档后,您只拥有了使用权限,并不意味着购买了版权,文档只能用于自身使用,不得用于其他商业用途(如 [转卖]进行直接盈利或[编辑后售卖]进行间接盈利)。
2、本站所有内容均由合作方或网友上传,本站不对文档的完整性、权威性及其观点立场正确性做任何保证或承诺!文档内容仅供研究参考,付费前请自行鉴别。
3、如文档内容存在违规,或者侵犯商业秘密、侵犯著作权等,请点击“违规举报”。

碎片内容

2023-2024学年河南省大联考化学九上期中考试试题含解析.doc

您可能关注的文档

确认删除?