电脑桌面
添加内谋知识网--内谋文库,文书,范文下载到电脑桌面
安装后可以在桌面快捷访问

2023-2024学年河南省安阳市一中学化学九上期末达标测试试题含解析.doc

2023-2024学年河南省安阳市一中学化学九上期末达标测试试题含解析.doc_第1页
1/11
2023-2024学年河南省安阳市一中学化学九上期末达标测试试题含解析.doc_第2页
2/11
2023-2024学年河南省安阳市一中学化学九上期末达标测试试题含解析.doc_第3页
3/11
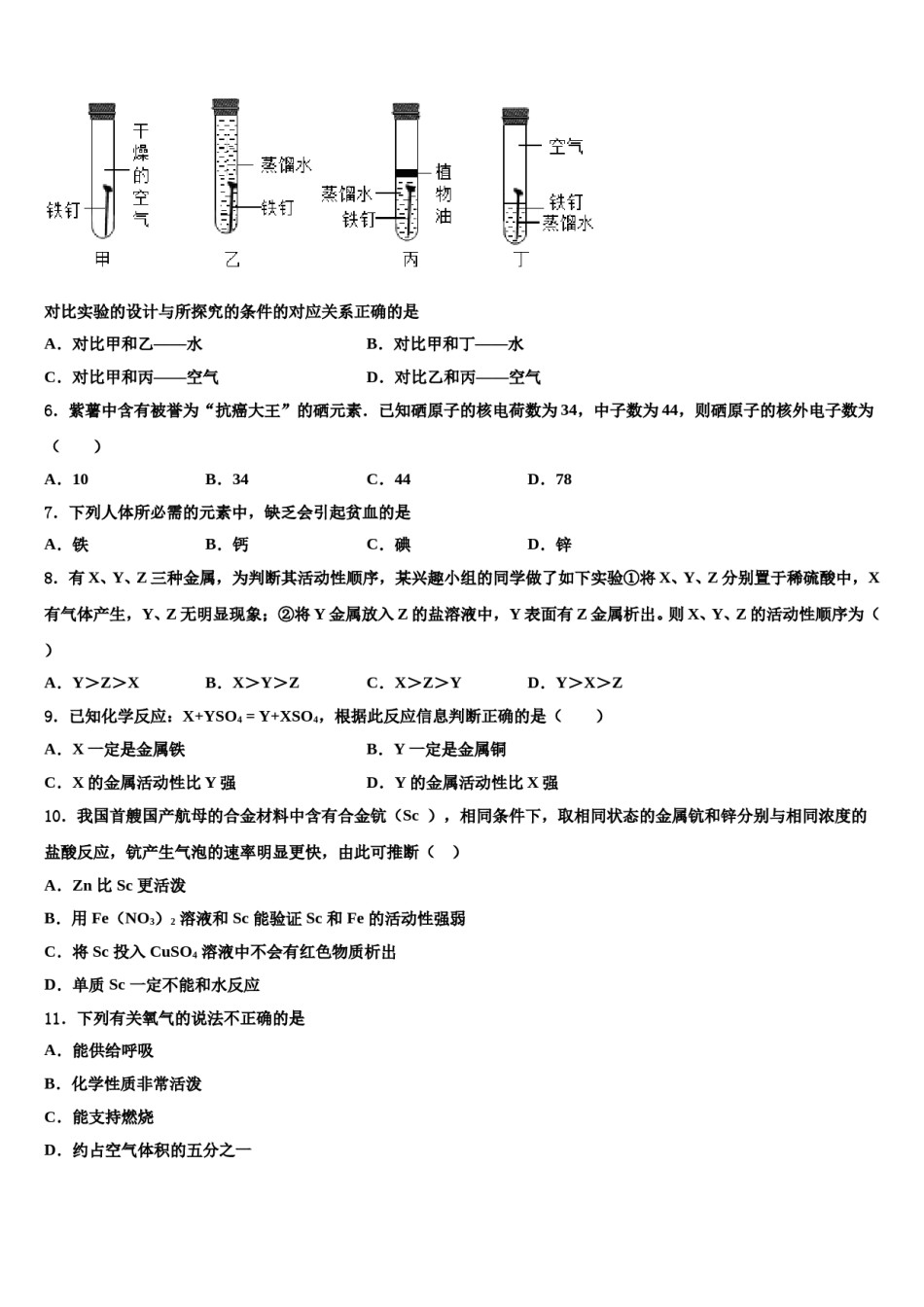
2023-2024学年河南省安阳市一中学化学九上期末达标测试试题注意事项1.考试结束后,请将本试卷和答题卡一并交回.2.答题前,请务必将自己的姓名、准考证号用0.5毫米黑色墨水的签字笔填写在试卷及答题卡的规定位置.3.请认真核对监考员在答题卡上所粘贴的条形码上的姓名、准考证号与本人是否相符.4.作答选择题,必须用2B铅笔将答题卡上对应选项的方框涂满、涂黑;如需改动,请用橡皮擦干净后,再选涂其他答案.作答非选择题,必须用05毫米黑色墨水的签字笔在答题卡上的指定位置作答,在其他位置作答一律无效.5.如需作图,须用2B铅笔绘、写清楚,线条、符号等须加黑、加粗.一、单选题(本题包括12个小题,每小题3分,共36分.每小题只有一个选项符合题意)1.某化学活动小组记录的实验现象如下,你认为正确的是A.红磷在空气中燃烧,产生大量白色烟雾B.用石蕊试液染成的紫色干燥小花放入盛有CO2的集气瓶中,小花变成红色C.铜片与黄铜片相互刻画,铜片表面留下明显痕迹D.镁带在空气中燃烧发出耀眼的白光,生成黑色固体2.豆腐是营养丰富的食物,其中的磷的含量较高。这里的“磷”指的是()A.磷元素B.磷单质C.P2O5D.磷的化合物3.下列化学方程式书写及其反应类型都正确的是A.分解反应B.化合反应C.复分解反应D.中和反应4.如图形象地表示某化学反应前后反应物与生成物分子及其数目的变化,、、分别表示A、B、C三种不同物质的分子。该反应的化学方程式中A、B、C前的化学计量数之比为()A.1∶4∶3B.1∶3∶2C.3∶1∶2D.3∶1∶35.对比实验是科学探究的重要方法。下列实验探究铁钉锈蚀的条件是有水和空气存在。对比实验的设计与所探究的条件的对应关系正确的是A.对比甲和乙——水B.对比甲和丁——水C.对比甲和丙——空气D.对比乙和丙——空气6.紫薯中含有被誉为“抗癌大王”的硒元素.已知硒原子的核电荷数为34,中子数为44,则硒原子的核外电子数为()B.34C.44D.78A.107.下列人体所必需的元素中,缺乏会引起贫血的是A.铁B.钙C.碘D.锌8.有X、Y、Z三种金属,为判断其活动性顺序,某兴趣小组的同学做了如下实验①将X、Y、Z分别置于稀硫酸中,X有气体产生,Y、Z无明显现象;②将Y金属放入Z的盐溶液中,Y表面有Z金属析出。则X、Y、Z的活动性顺序为()B.X>Y>ZC.X>Z>YD.Y>X>ZA.Y>Z>X9.已知化学反应:X+YSO4=Y+XSO4,根据此反应信息判断正确的是()A.X一定是金属铁B.Y一定是金属铜C.X的金属活动性比Y强D.Y的金属活动性比X强10.我国首艘国产航母的合金材料中含有合金钪(Sc),相同条件下,取相同状态的金属钪和锌分别与相同浓度的盐酸反应,钪产生气泡的速率明显更快,由此可推断()A.Zn比Sc更活泼B.用Fe(NO3)2溶液和Sc能验证Sc和Fe的活动性强弱C.将Sc投入CuSO4溶液中不会有红色物质析出D.单质Sc一定不能和水反应11.下列有关氧气的说法不正确的是A.能供给呼吸B.化学性质非常活泼C.能支持燃烧D.约占空气体积的五分之一12.70周年国庆阅兵式上展示了我国研制的各种导弹。导弹有神奇的命中率,是制导弹合金材料中钕元素的贡献。钕元素在周期表中的信息如图1所示,下列说法不正确的是A.钕元素的相对原子质量为144.2gB.钕元素的符号为NdC.钕原子的原子序数为60D.钕属于金属元素二、填空题(本题包括4个小题,每小题7分,共28分)13.为了探究蜡烛(主要含C、H、O元素)燃烧后的产物,利用多功能传感器进行有关量的测量,装置如图所示,实验结束后,铝板表面有黑色固体颗粒,同时传感器采得实验前后的有关数据如表所示:相对湿度O2含量CO2含量CO含量0点燃前48.4%18.7%0.058%0.0182%熄灭后71.6%15.6%3.643%根据实验分析生成的产物有水、CO2、_____和_____。14.气体的实验宝制取是学生必备的基本实验技能,请根据下列装置回答问题:(1)写出图中标数字的仪器名称①_____,②_____。(2)在实验室用A装置制取氧气,检查装置的气密性时,除了用手紧握的方法外,还可以用_____方法。(3)实验室用加热氯酸钾和二氧化锰制取氧气的化学反应方程式为_____。若用D装置收集氧气,气体应从管口_____(填“a”或“b”)进入。若用排水法...

1、当您付费下载文档后,您只拥有了使用权限,并不意味着购买了版权,文档只能用于自身使用,不得用于其他商业用途(如 [转卖]进行直接盈利或[编辑后售卖]进行间接盈利)。
2、本站所有内容均由合作方或网友上传,本站不对文档的完整性、权威性及其观点立场正确性做任何保证或承诺!文档内容仅供研究参考,付费前请自行鉴别。
3、如文档内容存在违规,或者侵犯商业秘密、侵犯著作权等,请点击“违规举报”。

碎片内容

2023-2024学年河南省安阳市一中学化学九上期末达标测试试题含解析.doc

您可能关注的文档

确认删除?